电脑桌面
添加内谋知识网--内谋文库,文书,范文下载到电脑桌面
安装后可以在桌面快捷访问

云南省曲靖市名校2024年八下物理期末监测模拟试题含解析.doc

云南省曲靖市名校2024年八下物理期末监测模拟试题含解析.doc_第1页
1/17
云南省曲靖市名校2024年八下物理期末监测模拟试题含解析.doc_第2页
2/17
云南省曲靖市名校2024年八下物理期末监测模拟试题含解析.doc_第3页
3/17
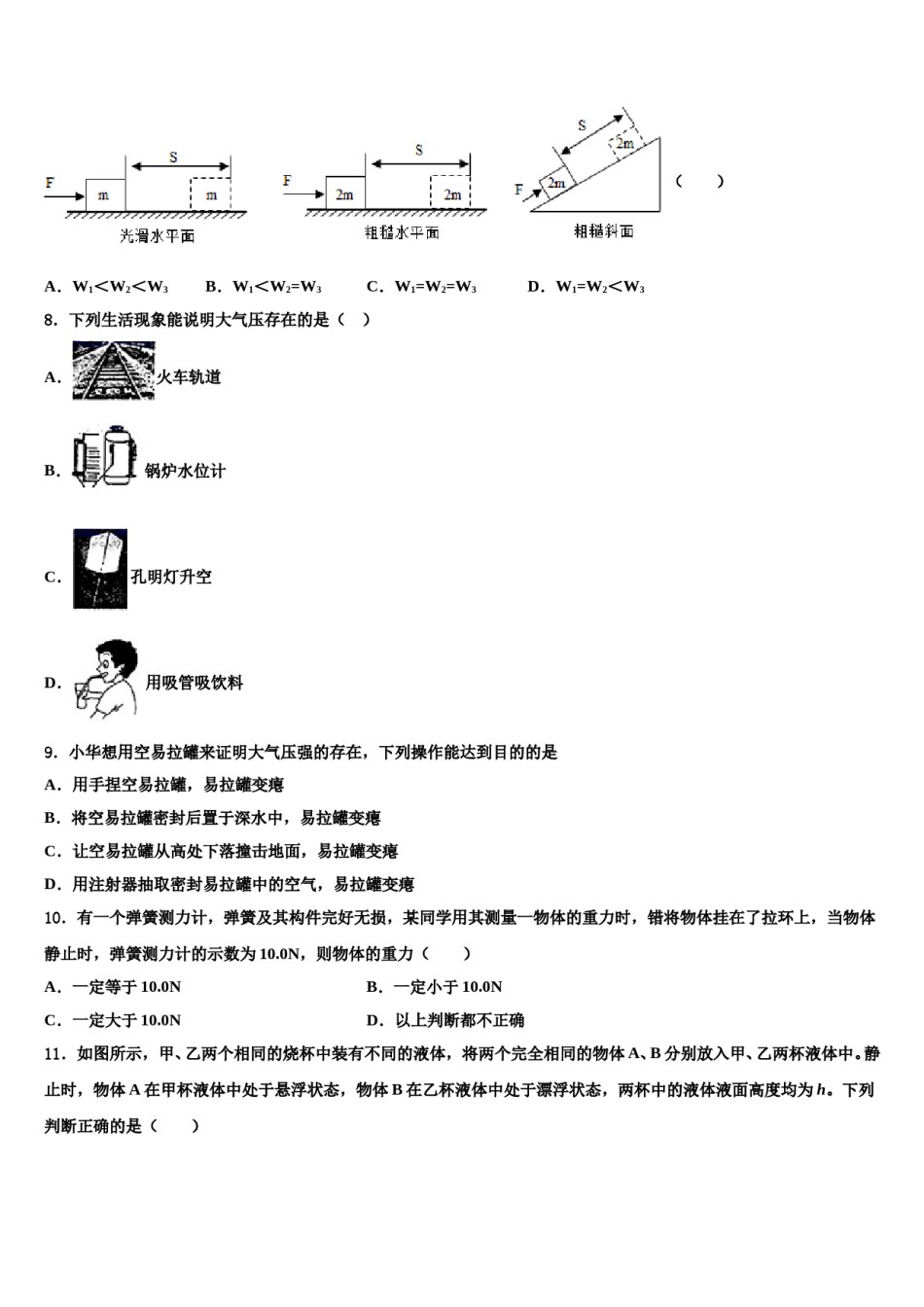
云南省曲靖市名校2024年八下物理期末监测模拟试题注意事项1.考试结束后,请将本试卷和答题卡一并交回.2.答题前,请务必将自己的姓名、准考证号用0.5毫米黑色墨水的签字笔填写在试卷及答题卡的规定位置.3.请认真核对监考员在答题卡上所粘贴的条形码上的姓名、准考证号与本人是否相符.4.作答选择题,必须用2B铅笔将答题卡上对应选项的方框涂满、涂黑;如需改动,请用橡皮擦干净后,再选涂其他答案.作答非选择题,必须用05毫米黑色墨水的签字笔在答题卡上的指定位置作答,在其他位置作答一律无效.5.如需作图,须用2B铅笔绘、写清楚,线条、符号等须加黑、加粗.一、选择题1.某人用力F抬起放在水平地面上的一匀质杠杆AB的B端,F方向始终竖直向上,如图所示,则在抬起的过程中()A.F逐渐变大B.保持不变C.F逐渐变小D.无法确定2.如图所示,一个边长为10cm的正方体竖直悬浮在某液体中,上表面受到液体的压力F1为5N,下表面受到液体的压力F2为13N.下列说法错误的是A.正方体受到的浮力为8NB.液体的密度为0.8×103kg/m3C.正方体上表面到液面的距离h=5cmD.液体对物体下表面的压强为1.3×103Pa3.如图所示,是四冲程内燃机其中一个冲程的示意图,该冲程的能量转化情况是()A.化学能转化成内能B.机械能转化成内能C.机械能转化成化学能D.内能转化成机械能4.如图所示,南京长江二桥全长21.197km,主桥长2938m,主跨628m,居世界第三,中国第一,两座索塔高达195.41m,由钢筋水泥浇铸而成,160根钢索中,最长的313m,最短的也有160m,索塔用钢筋水泥浇铸,而拉索用钢索主要是因为A.钢筋水泥浇铸的索塔非常坚硬,钢索的密度很大B.钢筋水泥浇铸的索塔比热容很小,钢索非常坚硬C.钢筋水泥浇铸的索塔非常坚硬,钢索的韧性很好D.钢筋水泥浇铸的索塔耐高温,钢索的比热容很小5.生活处处有物理,留心观察皆学问。下列有关物理现象及其解释正确的是()A.水坝建造成上窄下宽是因为液体压强随着深度的增加而减小B.啄木鸟的嘴很尖细目的是为了增大压强,容易凿开树干捉到虫子C.珠穆朗玛峰顶的气压比海平面的气压低是因为气压随海拔高度增加而升高D.打开高速行驶的大巴车车窗时,窗帘往外飘,是因为车外空气流速大,压强大6.动物大都有各自的“绝活”,图所示的“绝活”中,可以减小压强的是()A.骆驼的脚掌B.野牛的角C.鹰爪D.啄木鸟的嘴7.一个人先后用同样大小的力F将不同质量的物体分别在光滑水平面、粗糙水平面和粗糙斜面上沿力的方向移动相同的距离S(如图所示),该力在这三个过程中所做的功分别为W1、W2、W3,关于它们之间的大小关系说法正确的是()A.W1<W2<W3B.W1<W2=W3C.W1=W2=W3D.W1=W2<W3)8.下列生活现象能说明大气压存在的是(A.火车轨道B.锅炉水位计C.孔明灯升空D.用吸管吸饮料9.小华想用空易拉罐来证明大气压强的存在,下列操作能达到目的的是A.用手捏空易拉罐,易拉罐变瘪B.将空易拉罐密封后置于深水中,易拉罐变瘪C.让空易拉罐从高处下落撞击地面,易拉罐变瘪D.用注射器抽取密封易拉罐中的空气,易拉罐变瘪10.有一个弹簧测力计,弹簧及其构件完好无损,某同学用其测量一物体的重力时,错将物体挂在了拉环上,当物体静止时,弹簧测力计的示数为10.0N,则物体的重力()A.一定等于10.0NB.一定小于10.0NC.一定大于10.0ND.以上判断都不正确11.如图所示,甲、乙两个相同的烧杯中装有不同的液体,将两个完全相同的物体A、B分别放入甲、乙两杯液体中。静止时,物体A在甲杯液体中处于悬浮状态,物体B在乙杯液体中处于漂浮状态,两杯中的液体液面高度均为h。下列判断正确的是()A.甲杯中的液体密度大于乙杯中的液体密度B.甲杯中液体对容器底的压强等于乙杯中液体对容器底的压强C.甲烧杯对桌面的压力小于乙烧杯对桌面的压力D.甲杯液体中物体A受的浮力小于乙杯液体中物体B受的浮力12.下图所示的工具中,属于费力杠杆的是:A.钢丝钳B.起子C.羊角锤D.镊子二、填空题13.四冲程汽油机工作过程中,将机械能转化为内能的是________冲程.汽车的发动机选用水做冷却剂,主要是由于水的比热容较________的缘故.发动机冷却过程是通...

1、当您付费下载文档后,您只拥有了使用权限,并不意味着购买了版权,文档只能用于自身使用,不得用于其他商业用途(如 [转卖]进行直接盈利或[编辑后售卖]进行间接盈利)。
2、本站所有内容均由合作方或网友上传,本站不对文档的完整性、权威性及其观点立场正确性做任何保证或承诺!文档内容仅供研究参考,付费前请自行鉴别。
3、如文档内容存在违规,或者侵犯商业秘密、侵犯著作权等,请点击“违规举报”。

碎片内容

云南省曲靖市名校2024年八下物理期末监测模拟试题含解析.doc

您可能关注的文档

确认删除?