电脑桌面
添加内谋知识网--内谋文库,文书,范文下载到电脑桌面
安装后可以在桌面快捷访问

云南省西双版纳市2023-2024学年八下物理期末达标检测试题含解析.doc

云南省西双版纳市2023-2024学年八下物理期末达标检测试题含解析.doc_第1页
1/13
云南省西双版纳市2023-2024学年八下物理期末达标检测试题含解析.doc_第2页
2/13
云南省西双版纳市2023-2024学年八下物理期末达标检测试题含解析.doc_第3页
3/13
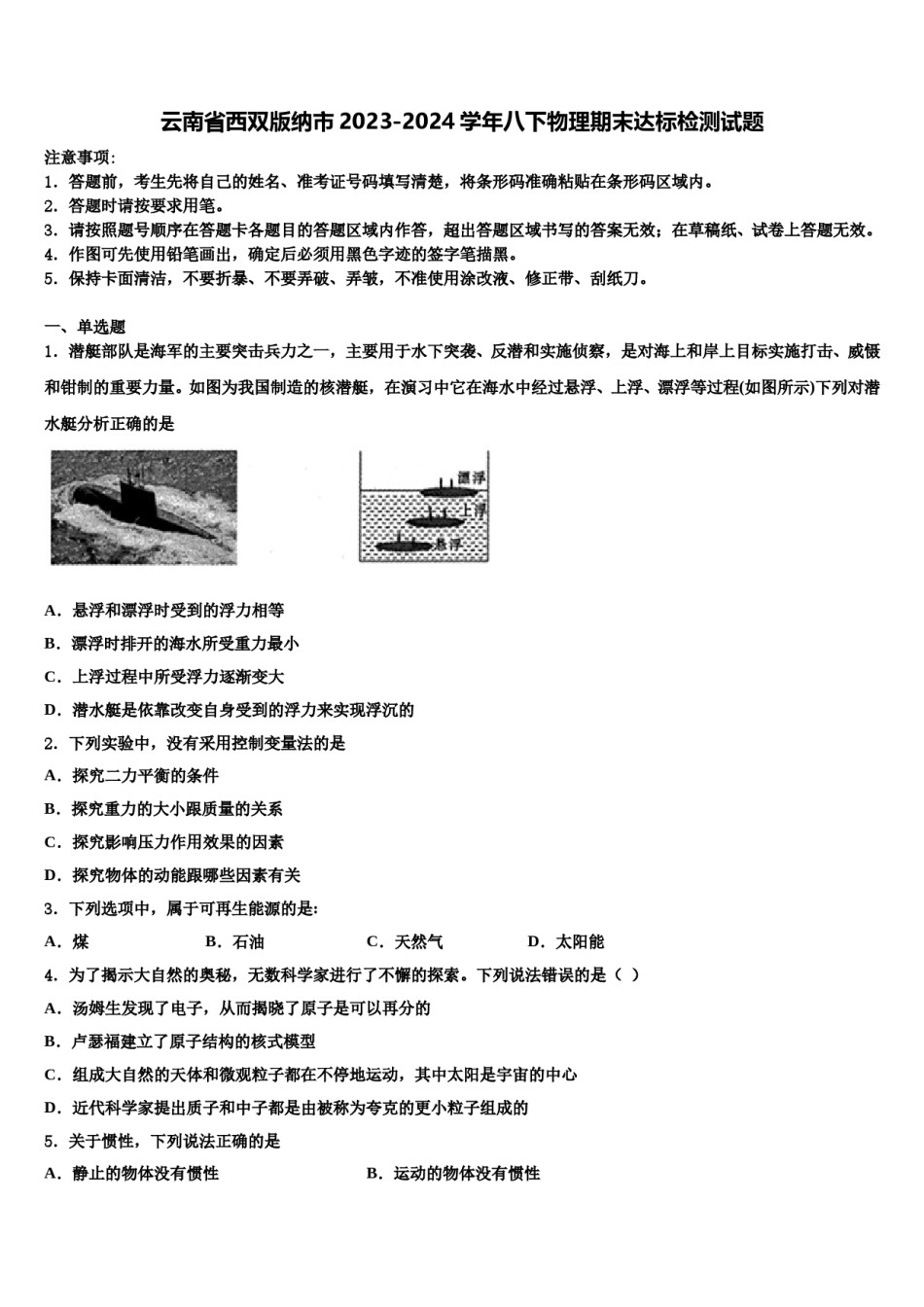
云南省西双版纳市2023-2024学年八下物理期末达标检测试题注意事项:1.答题前,考生先将自己的姓名、准考证号码填写清楚,将条形码准确粘贴在条形码区域内。2.答题时请按要求用笔。3.请按照题号顺序在答题卡各题目的答题区域内作答,超出答题区域书写的答案无效;在草稿纸、试卷上答题无效。4.作图可先使用铅笔画出,确定后必须用黑色字迹的签字笔描黑。5.保持卡面清洁,不要折暴、不要弄破、弄皱,不准使用涂改液、修正带、刮纸刀。一、单选题1.潜艇部队是海军的主要突击兵力之一,主要用于水下突袭、反潜和实施侦察,是对海上和岸上目标实施打击、威慑和钳制的重要力量。如图为我国制造的核潜艇,在演习中它在海水中经过悬浮、上浮、漂浮等过程(如图所示)下列对潜水艇分析正确的是A.悬浮和漂浮时受到的浮力相等B.漂浮时排开的海水所受重力最小C.上浮过程中所受浮力逐渐变大D.潜水艇是依靠改变自身受到的浮力来实现浮沉的2.下列实验中,没有采用控制变量法的是A.探究二力平衡的条件B.探究重力的大小跟质量的关系C.探究影响压力作用效果的因素D.探究物体的动能跟哪些因素有关3.下列选项中,属于可再生能源的是:A.煤B.石油C.天然气D.太阳能4.为了揭示大自然的奥秘,无数科学家进行了不懈的探索。下列说法错误的是()A.汤姆生发现了电子,从而揭晓了原子是可以再分的B.卢瑟福建立了原子结构的核式模型C.组成大自然的天体和微观粒子都在不停地运动,其中太阳是宇宙的中心D.近代科学家提出质子和中子都是由被称为夸克的更小粒子组成的5.关于惯性,下列说法正确的是A.静止的物体没有惯性B.运动的物体没有惯性C.太空中的物体没有惯性D.一切物体都有惯性6.下列关于压力的说法中,正确的是A.压力就是重力,所以物体越重,压力越大B.压力都是由重力产生的,所以压力的方向总是竖直向下的C.压力可以小于物体的重力,但是绝对不可能大于物体的重力D.压力的方向总是垂直于受力物体的表面,所以压力的方向可以是水平的7.在如图所示情景中,所使用的工具在工作过程中属于费力杠杆的是A.用硬棒撬重物B.用夹子夹食品C.用开瓶器撬瓶盖D.用羊角锤起钉子8.下列各种现象与其涉及物理知识之间的关系中,错误的是A.高原反应﹣﹣大气压和海拔高度的关系B.飞机飞行时获得升力﹣﹣流体压强和流速的关系C.水下潜水艇能够上浮﹣﹣液体的压强和深度的关系D.利用高压锅容易将饭煮熟﹣﹣沸点和气体压强的关系二、多选题9.在水平桌面上有一个盛有水的容器,木块用细线系住没入水中,如图甲所示.将细线剪断,木块最终漂浮在水面上,且有2/5的体积露出水面,如图乙所示.下列说法正确的是()A.甲、乙两图中,木块受到水的浮力之比是5:3B.甲、乙两图中,水对容器底部的压强大小相等C.甲图中细线对木块的拉力与木块受到的浮力之比是2:5D.甲图中容器对水平桌面的压力小于乙图中容器对水平桌面的压力10.在做浮力实验时,小明同学将一体积为200cm3,密度为0.8×103kg/m3的木块浸没在水中后放手,当木块静止时下列说法正确的是()A.木块静止时处于漂浮状态B.木块静止时浸在水中的体积为160cm3C.木块静止时受到的浮力为1.6ND.往水中加入浓盐水后,木块受到的浮力变大三、填空题11.踢足球时将足球踢出去,说明力能改变物体的_____,同时脚也感到痛,这一现象表明_____。12.2020年6月23日,我国用长征三号乙运载火箭成功将北斗系统最后一颗组网卫星送入预定轨道,点火后火箭向下喷出燃气使火箭徐徐上升(如图),这一过程用到的物理知识是______,火箭在加速上升的过程中受到______(选填“平衡力”或“非平衡力”)的作用。北斗系统共计有55颗卫星,其中第17颗卫星为地球同步轨道卫星,以你所在的教学楼为参照物,这颗卫星是______(选填“静止”或“运动”)的。13.如图所示,密闭烧瓶中的水刚停止沸腾,现将注射器的活塞向外拉,观察到的现象是_____,这个现象说明瓶内气压减小时,沸点_____(升高/降低/不变);若将烧瓶倒置,可在瓶底浇_____(冷/热)水,也能使烧瓶中的水出现相同的现象.14.轻质木杆AB可以绕O点转动,OA∶OB=3∶1,A端细线下挂300N的重物...

1、当您付费下载文档后,您只拥有了使用权限,并不意味着购买了版权,文档只能用于自身使用,不得用于其他商业用途(如 [转卖]进行直接盈利或[编辑后售卖]进行间接盈利)。
2、本站所有内容均由合作方或网友上传,本站不对文档的完整性、权威性及其观点立场正确性做任何保证或承诺!文档内容仅供研究参考,付费前请自行鉴别。
3、如文档内容存在违规,或者侵犯商业秘密、侵犯著作权等,请点击“违规举报”。

碎片内容

云南省西双版纳市2023-2024学年八下物理期末达标检测试题含解析.doc

您可能关注的文档

确认删除?