电脑桌面
添加内谋知识网--内谋文库,文书,范文下载到电脑桌面
安装后可以在桌面快捷访问

内蒙古巴彦淖尔市杭锦全旗2024届物理八下期末联考模拟试题含解析.doc

内蒙古巴彦淖尔市杭锦全旗2024届物理八下期末联考模拟试题含解析.doc_第1页
1/13
内蒙古巴彦淖尔市杭锦全旗2024届物理八下期末联考模拟试题含解析.doc_第2页
2/13
内蒙古巴彦淖尔市杭锦全旗2024届物理八下期末联考模拟试题含解析.doc_第3页
3/13
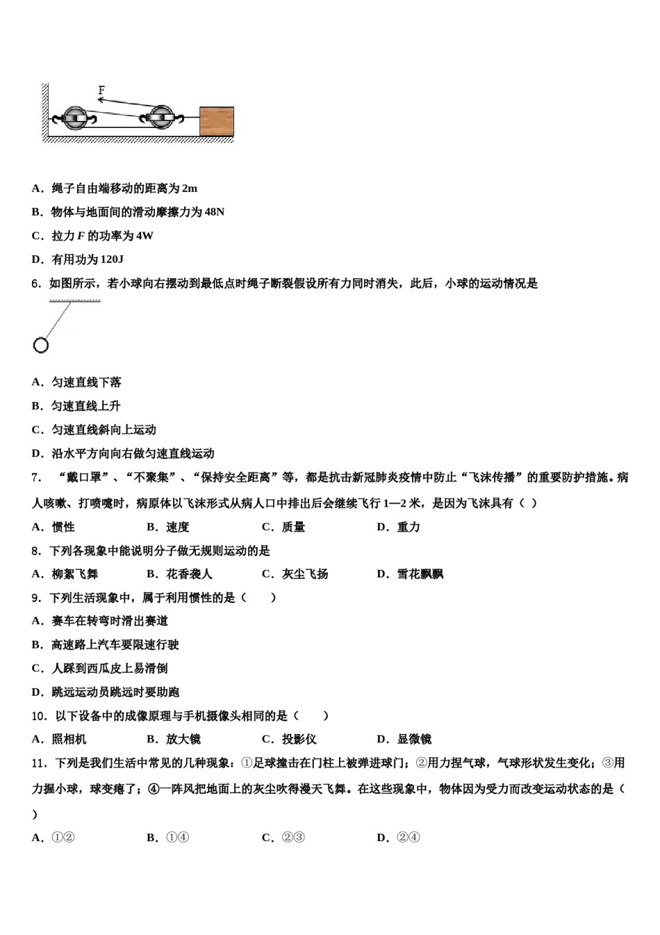
内蒙古巴彦淖尔市杭锦全旗2024届物理八下期末联考模拟试题考生须知:1.全卷分选择题和非选择题两部分,全部在答题纸上作答。选择题必须用2B铅笔填涂;非选择题的答案必须用黑色字迹的钢笔或答字笔写在“答题纸”相应位置上。2.请用黑色字迹的钢笔或答字笔在“答题纸”上先填写姓名和准考证号。3.保持卡面清洁,不要折叠,不要弄破、弄皱,在草稿纸、试题卷上答题无效。一、选择题1.下列事实与所对应的物理知识不相符的是A.潜水艇用厚钢板制成﹣﹣﹣液体压强B.三峡船闸﹣﹣﹣﹣连通器C.飞机的升力﹣﹣空气浮力D.抽水机抽水﹣﹣大气压强2.下列数据最符合实际的是()A.中学生爬一层楼高度所做的功约为15000JB.两个鸡蛋的重约为1NC.中学生双脚站立时对水平地面的压力约为6×103ND.一张课桌的高度约1.5m3.如图所示的荡秋千过程中,动能和势能的转化情况是A.没有动能和势能的转化B.秋千摆过最低点时,动能为0C.秋千从最低点向高处摆动时,势能转化为动能D.秋千从最高点向低处摆动时,势能转化为动能4.下列数据最符合实际情况的是A.中学生正常步行的速度为5m/sB.重庆歌乐山上的大气压强约为1×107PaC.中学生游泳时受到的浮力约为500ND.手托两个鸡蛋匀速举高1m做功大约为100J5.如图所示,重300N的物体在20N的水平拉力F的作用下,以0.2m/s的速度沿水平地面向左匀速直线运动了10s,滑轮组的机械效率为80%,则在此过程中下列说法正确的是()A.绳子自由端移动的距离为2mB.物体与地面间的滑动摩擦力为48NC.拉力F的功率为4WD.有用功为120J6.如图所示,若小球向右摆动到最低点时绳子断裂假设所有力同时消失,此后,小球的运动情况是A.匀速直线下落B.匀速直线上升C.匀速直线斜向上运动D.沿水平方向向右做匀速直线运动7.“戴口罩”、“不聚集”、“保持安全距离”等,都是抗击新冠肺炎疫情中防止“飞沫传播”的重要防护措施。病人咳嗽、打喷嚏时,病原体以飞沫形式从病人口中排出后会继续飞行1—2米,是因为飞沫具有()A.惯性B.速度C.质量D.重力8.下列各现象中能说明分子做无规则运动的是A.柳絮飞舞B.花香袭人C.灰尘飞扬D.雪花飘飘9.下列生活现象中,属于利用惯性的是()A.赛车在转弯时滑出赛道B.高速路上汽车要限速行驶C.人踩到西瓜皮上易滑倒D.跳远运动员跳远时要助跑10.以下设备中的成像原理与手机摄像头相同的是()A.照相机B.放大镜C.投影仪D.显微镜11.下列是我们生活中常见的几种现象:①足球撞击在门柱上被弹进球门;②用力捏气球,气球形状发生变化;③用力握小球,球变瘪了;④一阵风把地面上的灰尘吹得漫天飞舞。在这些现象中,物体因为受力而改变运动状态的是()B.①④C.②③D.②④A.①②12.把篮球竖直抛向空中,忽略空气阻力,哪一图像能正确反映球从离手后至落回手前重力势能E与时间t的关系A.B.C.D.二、填空题13.用如图所示的装置演示气体扩散现象,其中一瓶装有密度比空气大的红棕色二氧化氮气体,另一瓶装有空气.为了有力地证明气体发生扩散,装二氧化氮气体的应是___(选填“A”或“B”)瓶.依据___现象,可知气体发生了扩散.扩散现象说明了气体分子___.若实验温度分别为①-5℃,②30℃,③20℃,④5℃;则在___温度下(填序号)气体扩散最快.14.如图所示,是抬起独轮车车把时的简化示意图,此时独轮车相当于一个___________(选填“省力”、“费力”或“等臂”)杠杆;若动力臂是阻力臂的3倍,物体和车总重G为1800N,抬起车把的力F为_______________N。15.如图所示,置于水平桌面上的两个粗细不同的圆柱形容器,分别装有甲、乙两种液体,容器底部受到的液体压强相等.则两种液体密度的大小关系是ρ甲__________ρ乙;距容器底部高度相等的A、B两点所受液体压强的大小关系是pA____________pB(选填“>”“<“或“=”).16.法国科学家______所做的裂桶实验,证明了液体也可以产生压强,人们为了纪念他的贡献,以他的名字命名了物理量______的单位。三、实验题17.(8分)小露用如图所示的装置探究液体内部压强的实验:(1)实验前,先检查U形管压强计探头、胶管和U型管之间是否漏气,小露用手轻压探...

1、当您付费下载文档后,您只拥有了使用权限,并不意味着购买了版权,文档只能用于自身使用,不得用于其他商业用途(如 [转卖]进行直接盈利或[编辑后售卖]进行间接盈利)。
2、本站所有内容均由合作方或网友上传,本站不对文档的完整性、权威性及其观点立场正确性做任何保证或承诺!文档内容仅供研究参考,付费前请自行鉴别。
3、如文档内容存在违规,或者侵犯商业秘密、侵犯著作权等,请点击“违规举报”。

碎片内容

内蒙古巴彦淖尔市杭锦全旗2024届物理八下期末联考模拟试题含解析.doc

您可能关注的文档

确认删除?