电脑桌面
添加内谋知识网--内谋文库,文书,范文下载到电脑桌面
安装后可以在桌面快捷访问

内蒙古通辽市库伦旗2023-2024学年八下物理期末统考模拟试题含解析.doc

内蒙古通辽市库伦旗2023-2024学年八下物理期末统考模拟试题含解析.doc_第1页
1/12
内蒙古通辽市库伦旗2023-2024学年八下物理期末统考模拟试题含解析.doc_第2页
2/12
内蒙古通辽市库伦旗2023-2024学年八下物理期末统考模拟试题含解析.doc_第3页
3/12
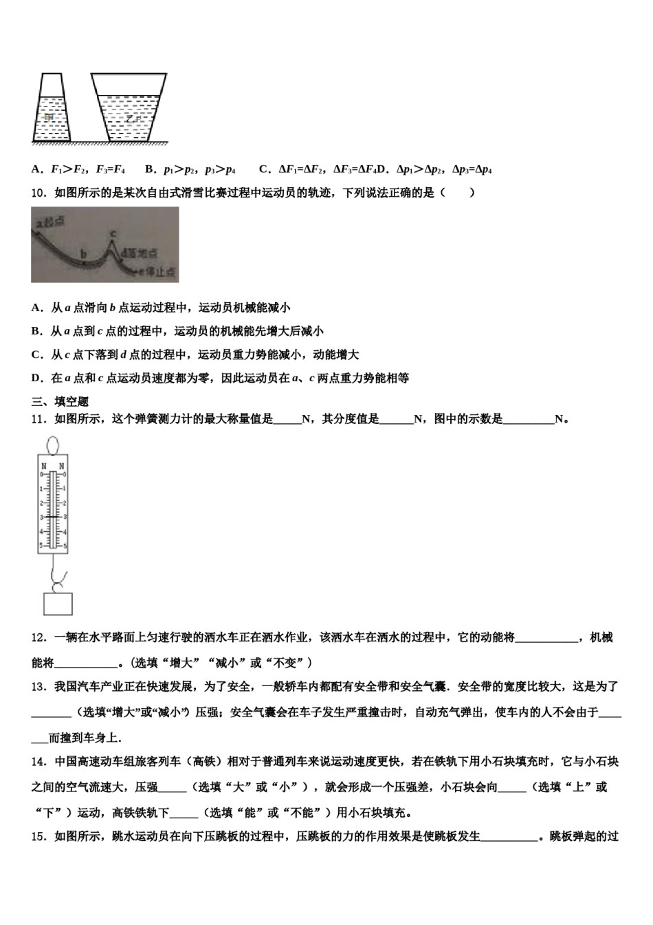
内蒙古通辽市库伦旗2023-2024学年八下物理期末统考模拟试题注意事项:1.答题前,考生先将自己的姓名、准考证号填写清楚,将条形码准确粘贴在考生信息条形码粘贴区。2.选择题必须使用2B铅笔填涂;非选择题必须使用0.5毫米黑色字迹的签字笔书写,字体工整、笔迹清楚。3.请按照题号顺序在各题目的答题区域内作答,超出答题区域书写的答案无效;在草稿纸、试题卷上答题无效。4.保持卡面清洁,不要折叠,不要弄破、弄皱,不准使用涂改液、修正带、刮纸刀。一、单选题1.如图所示,厨师手端托盘静止时,下列选项中的两个力相互平衡的是A.托盘的重力与托盘对手的压力B.托盘的重力与手对托盘的支持力C.托盘对手的压力与手对托盘的支持力D.托盘对手的压力与手的重力2.小丽在体育课上练习立定跳远,下列说法正确的是()A.在水平地面上静止时,小丽的重力和地面对她的支持力是一对平衡力B.小丽用力蹬地时,增大了惯性,所以她跳的更远C.小丽在腾空过程中,在空中受到向前的力的作用D.在重力维持下,小丽最终落向地面。3.一只粉笔放在水平的讲台上,以下关于这只粉笔盒所涉及到的物理知识的叙述中,说法正确的是()A.它对讲台的压力和讲台对它的支持力是平衡力B.它所受到的合力为零C.因为它处于静止,所以它没有惯性D.它不能自动地沿桌面滑动,是因为它受到摩擦力4.公交车内,有用绳子竖直悬挂着的塑料把手。某次行驶过程中发现悬挂着的把手向右摆动,此现象说明公交车正在A.向前加速B.紧急刹车C.向右转弯D.向左转弯5.有一个实心球形物体,用弹簧测力计在空气中称重时,测力计的示数为12N;当把物体一半体积浸入水中时,测力计的示数为5N.把物体从弹簧测力计上取下投入水中静止时,物体受到的浮力是A.5NB.10NC.12ND.14N6.如图所示,将竖直放置的试管倾斜,那么随着试管的倾斜,试管中的液体对试管底部的压强将A.减小B.增大C.不变D.无法确定7.摩擦后的气球能“吸”起头发,下列观象中“吸”的物理原理与其相同的是A.磁铁能“吸”起硬币B.干燥的冬天,化纤衣服容易“吸”附灰尘C.挤压后的塑料吸盘“吸”在瓷砖上D.两表面削平的铅柱压紧后会“吸”在一起8.关于生活中的一些物理现象,下列表述正确的是()A.运动员上器械前,在手上涂防滑粉是为了减小摩擦力B.用锤柄往下撞击板凳,锤头就能紧套在锤柄上,这是因为男孩有内力C.贴在墙面的吸盘受到厨具对它的拉力也不易脱落,是由于大气压力与拉力平衡D.用重垂线来检查所砌的墙是否竖直是应用了重力的方向是竖直向下的二、多选题9.如图所示,放在水平桌面上,底面积和质量均相同的甲、乙两个薄壁容器内分别盛有等质量的两种不同液体,它们的液面相平,此时液体对容器底的压强分别为p1、p2,压力分别为F1、F2;甲、乙两容器对水平桌面的压力分别为F3、F4,压强分别为p3、p4。现从两个容器内分别抽出等质量液体,甲、乙两容器内液体对容器底的压强分别减少了Δp1、Δp2,压力分别减少了ΔF1、ΔF2,甲、乙两容器对水平桌面的压力分别减少了ΔF3、ΔF4,压强分别减少了Δp3、Δp4。则下列选项正确的是()A.F1>F2,F3=F4B.p1>p2,p3>p4C.ΔF1=ΔF2,ΔF3=ΔF4D.Δp1>Δp2,Δp3=Δp410.如图所示的是某次自由式滑雪比赛过程中运动员的轨迹,下列说法正确的是()A.从a点滑向b点运动过程中,运动员机械能减小B.从a点到c点的过程中,运动员的机械能先增大后减小C.从c点下落到d点的过程中,运动员重力势能减小,动能增大D.在a点和c点运动员速度都为零,因此运动员在a、c两点重力势能相等三、填空题11.如图所示,这个弹簧测力计的最大称量值是_____N,其分度值是______N,图中的示数是_________N。12.一辆在水平路面上匀速行驶的洒水车正在洒水作业,该洒水车在洒水的过程中,它的动能将___________,机械能将___________。(选填“增大”“减小”或“不变”)13.我国汽车产业正在快速发展,为了安全,一般轿车内都配有安全带和安全气囊.安全带的宽度比较大,这是为了_______(选填“增大”或“减小”)压强;安全气囊会在车子发生严重撞击时,自动充气弹出,使车内的人不会由于_______而撞...

1、当您付费下载文档后,您只拥有了使用权限,并不意味着购买了版权,文档只能用于自身使用,不得用于其他商业用途(如 [转卖]进行直接盈利或[编辑后售卖]进行间接盈利)。
2、本站所有内容均由合作方或网友上传,本站不对文档的完整性、权威性及其观点立场正确性做任何保证或承诺!文档内容仅供研究参考,付费前请自行鉴别。
3、如文档内容存在违规,或者侵犯商业秘密、侵犯著作权等,请点击“违规举报”。

碎片内容

内蒙古通辽市库伦旗2023-2024学年八下物理期末统考模拟试题含解析.doc

您可能关注的文档

确认删除?