电脑桌面
添加内谋知识网--内谋文库,文书,范文下载到电脑桌面
安装后可以在桌面快捷访问

内蒙古通辽市科尔沁左翼中学旗县2023-2024学年八下物理期末复习检测试题含解析.doc

内蒙古通辽市科尔沁左翼中学旗县2023-2024学年八下物理期末复习检测试题含解析.doc_第1页
1/13
内蒙古通辽市科尔沁左翼中学旗县2023-2024学年八下物理期末复习检测试题含解析.doc_第2页
2/13
内蒙古通辽市科尔沁左翼中学旗县2023-2024学年八下物理期末复习检测试题含解析.doc_第3页
3/13
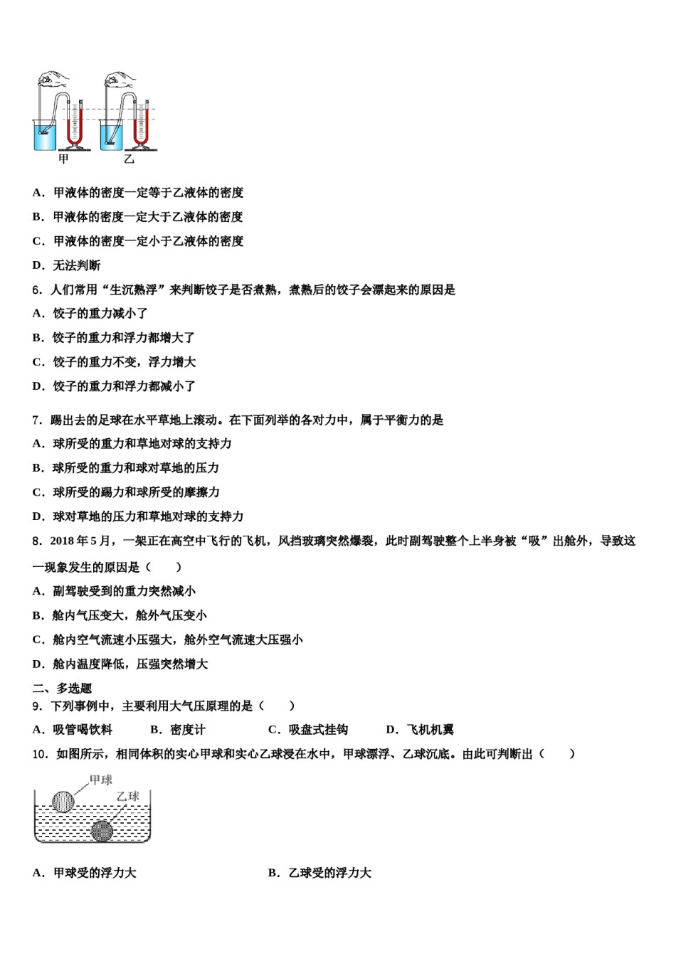
内蒙古通辽市科尔沁左翼中学旗县2023-2024学年八下物理期末复习检测试题注意事项1.考试结束后,请将本试卷和答题卡一并交回.2.答题前,请务必将自己的姓名、准考证号用0.5毫米黑色墨水的签字笔填写在试卷及答题卡的规定位置.3.请认真核对监考员在答题卡上所粘贴的条形码上的姓名、准考证号与本人是否相符.4.作答选择题,必须用2B铅笔将答题卡上对应选项的方框涂满、涂黑;如需改动,请用橡皮擦干净后,再选涂其他答案.作答非选择题,必须用05毫米黑色墨水的签字笔在答题卡上的指定位置作答,在其他位置作答一律无效.5.如需作图,须用2B铅笔绘、写清楚,线条、符号等须加黑、加粗.一、单选题1.下列物理现象,正确的是A.高压锅原理是液体沸点随气压的增大而降低B.民航客机飞行获得升力,因为流体流速越大,压强越大C.用注射器给病人注射,药液在大气压作用下进入人体D.拦河坝上窄下宽,因为液体压强随深度的增大而增大2.下列实例中,通过做功的方式改变物体内能的是()A.烧水时,水温逐渐升高B.两手相互摩擦,手的温度升高C.冰块放入饮料中,饮料变得凉凉的D.阳光照在身上,身体感觉很温暖3.用大小相同的力F,作用在质量不同的物体上,使它们分别在同一水平面上沿力的方向移动相同的距离s(如图所示),F所做的功分别为W1和W2,则A.W1=W2B.W1=W2C.W1=2W2D.W1=4W24.如图所示,轨道ABC光滑,弹簧固定在水平轨道末端,小球从A处由静止滚下,撞击弹簧后又将沿水平轨道返回,接着滚上斜面.在这整个过程中,机械能转化的情况是A.重力势能→动能→重力势能B.动能→弹性势能→动能C.动能→势能→动能→势能→动能D.重力势能→动能→弹性势能→动能→重力势能5.将同一压强计的金属盒先后放入甲、乙两种液体中,现象如图所示.这两种液体的密度大小关系是A.甲液体的密度一定等于乙液体的密度B.甲液体的密度一定大于乙液体的密度C.甲液体的密度一定小于乙液体的密度D.无法判断6.人们常用“生沉熟浮”来判断饺子是否煮熟,煮熟后的饺子会漂起来的原因是A.饺子的重力减小了B.饺子的重力和浮力都增大了C.饺子的重力不变,浮力增大D.饺子的重力和浮力都减小了7.踢出去的足球在水平草地上滚动。在下面列举的各对力中,属于平衡力的是A.球所受的重力和草地对球的支持力B.球所受的重力和球对草地的压力C.球所受的踢力和球所受的摩擦力D.球对草地的压力和草地对球的支持力8.2018年5月,一架正在高空中飞行的飞机,风挡玻璃突然爆裂,此时副驾驶整个上半身被“吸”出舱外,导致这一现象发生的原因是()A.副驾驶受到的重力突然减小B.舱内气压变大,舱外气压变小C.舱内空气流速小压强大,舱外空气流速大压强小D.舱内温度降低,压强突然增大二、多选题9.下列事例中,主要利用大气压原理的是()A.吸管喝饮料B.密度计C.吸盘式挂钩D.飞机机翼10.如图所示,相同体积的实心甲球和实心乙球浸在水中,甲球漂浮、乙球沉底。由此可判断出()A.甲球受的浮力大B.乙球受的浮力大C.乙球密度大于水的密度D.甲球密度大于水的密度三、填空题11.“龙卷风”实际上就是高速旋转的气流.龙卷风能“吸入”地面上的物体是由于龙卷风内部空气流速远____(选填“大于”或“小于”)外部空气流速,因此龙卷风内部的压强远____(选填“大于”或“小于”)外部的压强.12.如图是一种常见的订书机,钉槽内的订书钉之所以不会松脱,是因为固定在槽内后部的弹簧给钉子一个向______(选填“左”或“右”)的压力。在使用过程中,随着钉子数目的减少,弹簧给钉子的这个力将______(选填“增大”、“不变”或“减小”)。13.重庆一中某同学在进行期末的体育考试时,用时1min,共跳绳180次。该同学质量为50kg,每次跳绳重心上升1cm。求:一次跳绳克服重力所做的功为____J,整个过程中克服重力做功的平均功率为____W。14.小明用30牛的水平推力推着购物车在超市里沿水平路面直行,在10秒内匀速推行了6米,则推力所做的功为______________焦,推力做功时的功率为______________瓦;若购物车重力为200牛,则重力做功为______________焦。15.如图,在体育测试跳绳项目中,...

1、当您付费下载文档后,您只拥有了使用权限,并不意味着购买了版权,文档只能用于自身使用,不得用于其他商业用途(如 [转卖]进行直接盈利或[编辑后售卖]进行间接盈利)。
2、本站所有内容均由合作方或网友上传,本站不对文档的完整性、权威性及其观点立场正确性做任何保证或承诺!文档内容仅供研究参考,付费前请自行鉴别。
3、如文档内容存在违规,或者侵犯商业秘密、侵犯著作权等,请点击“违规举报”。

碎片内容

内蒙古通辽市科尔沁左翼中学旗县2023-2024学年八下物理期末复习检测试题含解析.doc

您可能关注的文档

确认删除?