电脑桌面
添加内谋知识网--内谋文库,文书,范文下载到电脑桌面
安装后可以在桌面快捷访问

北京市景山学校2024届八下物理期末经典试题含解析.doc

北京市景山学校2024届八下物理期末经典试题含解析.doc_第1页
1/23
北京市景山学校2024届八下物理期末经典试题含解析.doc_第2页
2/23
北京市景山学校2024届八下物理期末经典试题含解析.doc_第3页
3/23
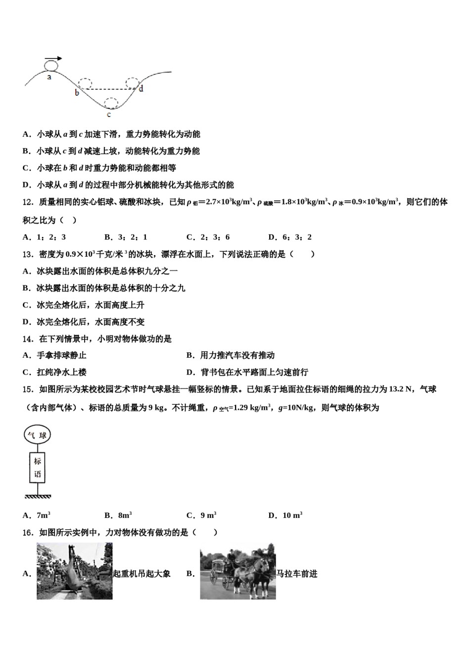
北京市景山学校2024届八下物理期末经典试题注意事项:1.答题前,考生先将自己的姓名、准考证号码填写清楚,将条形码准确粘贴在条形码区域内。2.答题时请按要求用笔。3.请按照题号顺序在答题卡各题目的答题区域内作答,超出答题区域书写的答案无效;在草稿纸、试卷上答题无效。4.作图可先使用铅笔画出,确定后必须用黑色字迹的签字笔描黑。5.保持卡面清洁,不要折暴、不要弄破、弄皱,不准使用涂改液、修正带、刮纸刀。一、选择题(每题1.5分,共30题,45分)1.中国古诗意境优美,内涵丰富.下面是一首完整的古诗,能反映“分子在不停地做无规则运动”这一物理知识的诗句是B.楼台倒映入池塘A.绿树荫浓夏日长C.水晶帘动微风起D.满架蔷薇一院香2.小明是一名发育正常的初中生,下列关于他的估测与实际相符合的是()A.身高约为170mmB.游泳时受到的浮力约为100NC.站立时对地面的压强约为1.5×104PaD.正常步行的速度约为10km/h3.关于力和运动的关系,下列说法正确的是A.同一轮船从长江驶入海洋,轮船所受的浮力增大B.如果物体的运动状态发生改变,它一定受到力的作用C.静止的物体,如果受到推力的作用,它的运动状态一定发生改变D.高速公路上之所以对汽车有最大限速,原因是速度越大惯性越大4.关于物质的密度,下列说法中正确的是A.不同物体的密度不相同B.不同种类的物质,其质量与体积的比值一般不同C.由公式可知,物质的密度跟质量成正比,跟体积成反比D.密度是物质的特性,其大小不随温度、形状、状态的变化而变化5.下列说法中正确的是A.抛出手的铅球在空中向前运动的过程中推力对它做了功B.提着水桶在路面上水平向前移动一段路程,手的拉力对水桶做了功C.用水平力推着购物车前进,推车的力做了功D.书静止在水平桌面上,书受到的支持力做了功6.将一小石块浸没在水中,放手后小石块沉入水底。在小石块下沉过程中,下列分折正确的是A.下沉过程中浮力变大B.下沉过程中浮力变小C.沉底后小石块不受浮力D.下沉过程中浮力小于重力7.踢过足球的同学都知道,同样方向、同样大小的力作用在足球的不同位置,球的运动路线会有很大的不同,可以踢出直线球或香蕉球,这说明力的作用效果与()A.力的作用点有关B.力的大小有关C.力的方向有关D.施力物体有关8.关于牛顿第一定律的得出,以下说法中正确的是()A.是没有事实依据凭空想象出来的B.是直接由实验得出的C.是由牛顿一人独自研究得出的D.是以实验为基础,经科学推理得出的9.如图所示,其中与其他三个力所产生的作用效果不同的是A.运动员对弓的拉力B.汽车对地面的压力C.斧头对柴的力D.下落小球受到的重力10.一本物理书放在水平课桌上处于静止状态,下列各对力中,属于一对平衡力的是()A.书对桌面的压力和桌面对书的支持力B.书受到的重力和桌面对书的支持力C.课桌受到的重力和桌面对书的支持力D.书受到的重力和书对桌面的压力11.如图所示,小球由静止开始沿着粗糙的路面从a点向d点自由运动,其中b和d两点在同一水平高度,则下列说法中错误的是()A.小球从a到c加速下滑,重力势能转化为动能B.小球从c到d减速上坡,动能转化为重力势能C.小球在b和d时重力势能和动能都相等D.小球从a到d的过程中部分机械能转化为其他形式的能12.质量相同的实心铝球、硫酸和冰块,已知ρ铝=2.7×103kg/m3、ρ硫酸=1.8×103kg/m3、ρ冰=0.9×103kg/m3,则它们的体积之比为()A.1:2:3B.3:2:1C.2:3:6D.6:3:213.密度为0.9×103千克/米3的冰块,漂浮在水面上,下列说法正确的是()A.冰块露出水面的体积是总体积九分之一B.冰块露出水面的体积是总体积的十分之九C.冰完全熔化后,水面高度上升D.冰完全熔化后,水面高度不变14.在下列情景中,小明对物体做功的是B.用力推汽车没有推动A.手拿排球静止C.扛纯净水上楼D.背书包在水平路面上匀速前行15.如图所示为某校校园艺术节时气球悬挂一幅竖标的情景。已知系于地面拉住标语的细绳的拉力为13.2N,气球(含内部气体)、标语的总质量为9kg。不计绳重,ρ空气=1.29kg/m3,g=10N/kg,则气球的体积为A.7m3B.8m3C.9m3D.10m3马拉车前进16...

1、当您付费下载文档后,您只拥有了使用权限,并不意味着购买了版权,文档只能用于自身使用,不得用于其他商业用途(如 [转卖]进行直接盈利或[编辑后售卖]进行间接盈利)。
2、本站所有内容均由合作方或网友上传,本站不对文档的完整性、权威性及其观点立场正确性做任何保证或承诺!文档内容仅供研究参考,付费前请自行鉴别。
3、如文档内容存在违规,或者侵犯商业秘密、侵犯著作权等,请点击“违规举报”。

碎片内容

北京市景山学校2024届八下物理期末经典试题含解析.doc

您可能关注的文档

确认删除?