电脑桌面
添加内谋知识网--内谋文库,文书,范文下载到电脑桌面
安装后可以在桌面快捷访问

北京首师附大兴北校区2024届八年级物理第二学期期末经典试题含解析.doc

北京首师附大兴北校区2024届八年级物理第二学期期末经典试题含解析.doc_第1页
1/16
北京首师附大兴北校区2024届八年级物理第二学期期末经典试题含解析.doc_第2页
2/16
北京首师附大兴北校区2024届八年级物理第二学期期末经典试题含解析.doc_第3页
3/16
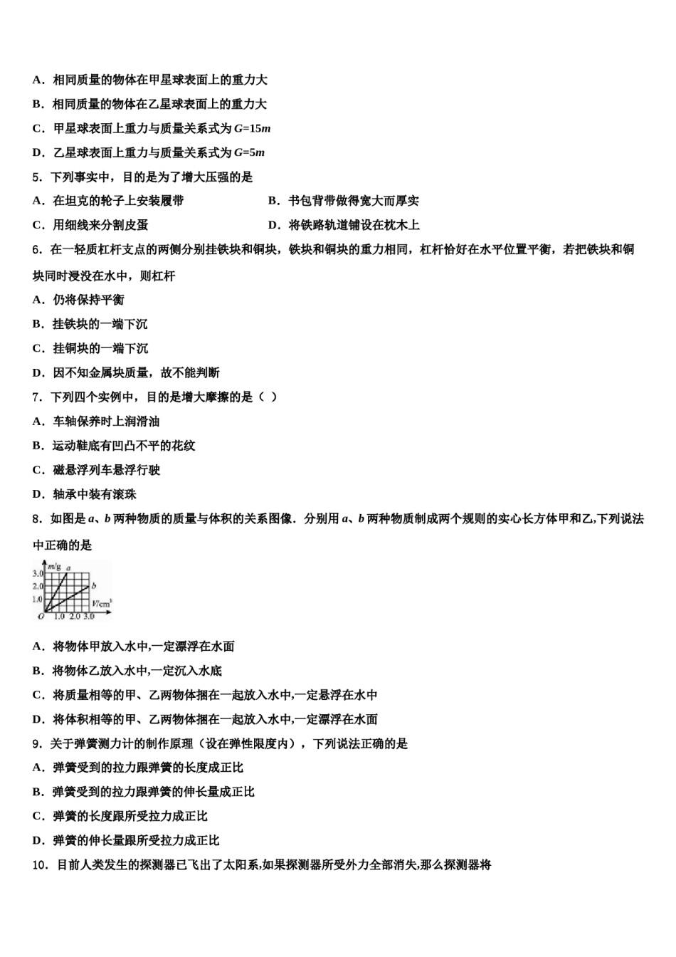
北京首师附大兴北校区2024届八年级物理第二学期期末经典试题注意事项:1.答卷前,考生务必将自己的姓名、准考证号、考场号和座位号填写在试题卷和答题卡上。用2B铅笔将试卷类型(B)填涂在答题卡相应位置上。将条形码粘贴在答题卡右上角"条形码粘贴处"。2.作答选择题时,选出每小题答案后,用2B铅笔把答题卡上对应题目选项的答案信息点涂黑;如需改动,用橡皮擦干净后,再选涂其他答案。答案不能答在试题卷上。3.非选择题必须用黑色字迹的钢笔或签字笔作答,答案必须写在答题卡各题目指定区域内相应位置上;如需改动,先划掉原来的答案,然后再写上新答案;不准使用铅笔和涂改液。不按以上要求作答无效。4.考生必须保证答题卡的整洁。考试结束后,请将本试卷和答题卡一并交回。一、选择题1.随着新国标《电动自行车安全技术规范》的出台,交警部门规定,从2019年4月15日起,电动自行车最高车速不得超过25km/h,并要求驾乘人员佩戴安全头盔。下列有关分析正确的是A.对电动自行车限速的目的,是为了使其动能不至于过大B.对电动自行车限速的目的,是为了使其重力势能不至于过大C.急刹车时,驾驶员身体会向后倒D.刹车后电动自行车不能立即停下来,是由于车受到惯性作用2.下列办法能增大摩擦的是A.天平游码不好拨动时在标尺上涂上一层润滑油B.骑自行车的人刹车时用力捏闸C.轴承中装有滚珠D.儿童滑梯的表面尽可能光滑3.下列说法正确的是()A.杠杆一定能够省力B.定滑轮既能省力又能改变力的方向C.动滑轮既能省力又能改变力的方向D.滑轮组既能省力又能改变力的方向4.爱米对太空中的星球比较感兴趣,她从网上查得:甲、乙两个星球表面上物体的重力G与其质量m的关系如图,从图中信息可知A.相同质量的物体在甲星球表面上的重力大B.相同质量的物体在乙星球表面上的重力大C.甲星球表面上重力与质量关系式为G=15mD.乙星球表面上重力与质量关系式为G=5m5.下列事实中,目的是为了增大压强的是B.书包背带做得宽大而厚实A.在坦克的轮子上安装履带C.用细线来分割皮蛋D.将铁路轨道铺设在枕木上6.在一轻质杠杆支点的两侧分别挂铁块和铜块,铁块和铜块的重力相同,杠杆恰好在水平位置平衡,若把铁块和铜块同时浸没在水中,则杠杆A.仍将保持平衡B.挂铁块的一端下沉C.挂铜块的一端下沉D.因不知金属块质量,故不能判断7.下列四个实例中,目的是增大摩擦的是()A.车轴保养时上润滑油B.运动鞋底有凹凸不平的花纹C.磁悬浮列车悬浮行驶D.轴承中装有滚珠8.如图是a、b两种物质的质量与体积的关系图像.分别用a、b两种物质制成两个规则的实心长方体甲和乙,下列说法中正确的是A.将物体甲放入水中,一定漂浮在水面B.将物体乙放入水中,一定沉入水底C.将质量相等的甲、乙两物体捆在一起放入水中,一定悬浮在水中D.将体积相等的甲、乙两物体捆在一起放入水中,一定漂浮在水面9.关于弹簧测力计的制作原理(设在弹性限度内),下列说法正确的是A.弹簧受到的拉力跟弹簧的长度成正比B.弹簧受到的拉力跟弹簧的伸长量成正比C.弹簧的长度跟所受拉力成正比D.弹簧的伸长量跟所受拉力成正比10.目前人类发生的探测器已飞出了太阳系,如果探测器所受外力全部消失,那么探测器将A.沿原路径返回地球B.沿原方向做匀速直线运动C.沿原方向做加速直线运动D.沿原方向做减速值线运动11.如图所示,小球沿轨道由静止从A点向D点运动的过程中(小球和轨道间存在摩擦),下列说法错误的是A.小球在A点的重力势能最大B.小球在B点的速度最大C.小球在C点和B点的机械能相等D.小球不能到达D点12.在验证大气压的覆杯实验中,小明认为:“实验中纸片不掉落是因为纸片被杯口的水粘住了,而与大气压无关”.下列能帮助小明改变这种想法的实验是A.如图甲,换用不同种类的纸片做覆杯实验,纸片都不掉落B.如图乙,覆杯实验中将杯口朝向不同方向,纸片均不掉落C.如图丙,将一张湿纸覆盖在空杯子的杯口,倒转杯子纸片不掉落D.如图丁,将杯底钻空后,纸片和水会一起掉落下来二、填空题13.某同学在10s内做了5个“引体向上”,他的质量为60kg,每次上升的高度为40cm.该同学做一次“引体向上”克服重力做...

1、当您付费下载文档后,您只拥有了使用权限,并不意味着购买了版权,文档只能用于自身使用,不得用于其他商业用途(如 [转卖]进行直接盈利或[编辑后售卖]进行间接盈利)。
2、本站所有内容均由合作方或网友上传,本站不对文档的完整性、权威性及其观点立场正确性做任何保证或承诺!文档内容仅供研究参考,付费前请自行鉴别。
3、如文档内容存在违规,或者侵犯商业秘密、侵犯著作权等,请点击“违规举报”。

碎片内容

北京首师附大兴北校区2024届八年级物理第二学期期末经典试题含解析.doc

您可能关注的文档

确认删除?