电脑桌面
添加内谋知识网--内谋文库,文书,范文下载到电脑桌面
安装后可以在桌面快捷访问

吉林市重点中学2024年八年级物理第二学期期末学业水平测试模拟试题含解析.doc

吉林市重点中学2024年八年级物理第二学期期末学业水平测试模拟试题含解析.doc_第1页
1/14
吉林市重点中学2024年八年级物理第二学期期末学业水平测试模拟试题含解析.doc_第2页
2/14
吉林市重点中学2024年八年级物理第二学期期末学业水平测试模拟试题含解析.doc_第3页
3/14
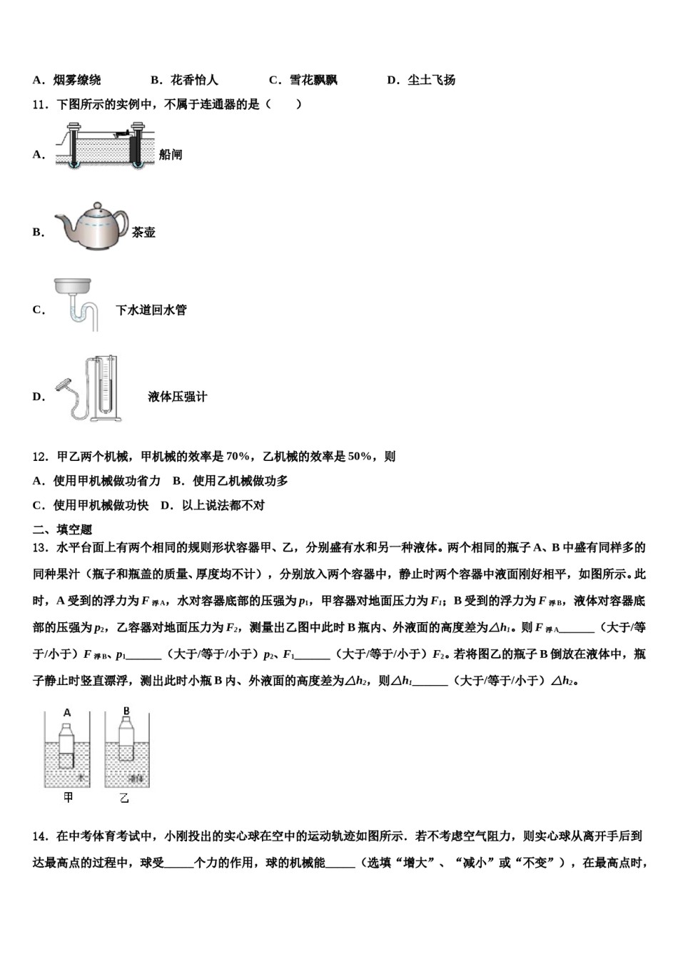
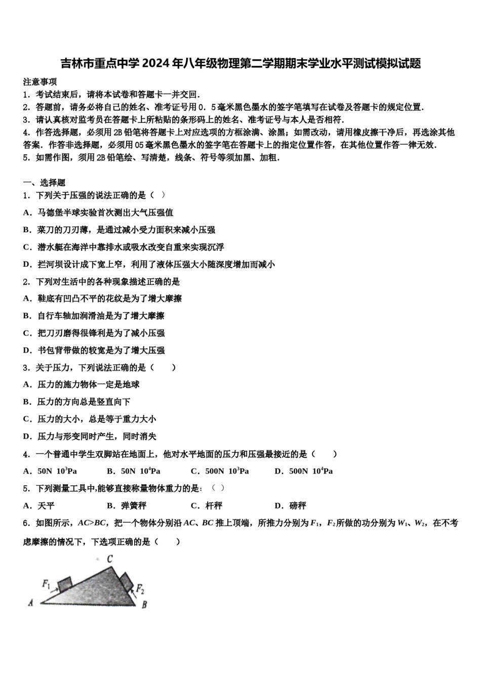
吉林市重点中学2024年八年级物理第二学期期末学业水平测试模拟试题注意事项1.考试结束后,请将本试卷和答题卡一并交回.2.答题前,请务必将自己的姓名、准考证号用0.5毫米黑色墨水的签字笔填写在试卷及答题卡的规定位置.3.请认真核对监考员在答题卡上所粘贴的条形码上的姓名、准考证号与本人是否相符.4.作答选择题,必须用2B铅笔将答题卡上对应选项的方框涂满、涂黑;如需改动,请用橡皮擦干净后,再选涂其他答案.作答非选择题,必须用05毫米黑色墨水的签字笔在答题卡上的指定位置作答,在其他位置作答一律无效.5.如需作图,须用2B铅笔绘、写清楚,线条、符号等须加黑、加粗.一、选择题1.下列关于压强的说法正确的是()A.马德堡半球实验首次测出大气压强值B.菜刀的刀刃薄,是通过减小受力面积来减小压强C.潜水艇在海洋中靠排水或吸水改变自重来实现沉浮D.拦河坝设计成下宽上窄,利用了液体压强大小随深度增加而减小2.下列对生活中的各种现象描述正确的是A.鞋底有凹凸不平的花纹是为了增大摩擦B.自行车轴加润滑油是为了增大摩擦C.把刀刃磨得很锋利是为了减小压强D.书包背带做的较宽是为了增大压强3.关于压力,下列说法正确的是()A.压力的施力物体一定是地球B.压力的方向总是竖直向下C.压力的大小,总是等于重力大小D.压力与形变同时产生,同时消失4.一个普通中学生双脚站在地面上,他对水平地面的压力和压强最接近的是()A.50N103PaB.50N104PaC.500N103PaD.500N104Pa5.下列测量工具中,能够直接称量物体重力的是:()A.天平B.弹簧秤C.杆秤D.磅秤6.如图所示,AC>BC,把一个物体分别沿AC、BC推上顶端,所推力分别为F1,F2所做的功分别为W1、W2,在不考虑摩擦的情况下,下选项正确的是()A.F1>F2,W1>W2B.F1<F2,W1=W2C.F1=F2,W1=W2D.F1<F2,W1<W27.如图所示,一根弹簧一端固定在竖直墙上,在弹性限度内用手水平向右拉伸弹簧的另一端,下列有关“弹簧形变产生的力”描述正确的是()A.手对弹簧的拉力B.弹簧对手的拉力C.墙对弹簧的拉力D.以上说法都不正确8.如图描述的四个实验中,能说明声音的传播需要介质的实验是()A.音叉响度越大,乒乓球被弹开越远B.正在发声的音叉激起水花C.钢尺伸出长度变短,音调变高D.抽取罩内的空气,铃声减小9.关于宇宙大爆炸,下列说法中正确的是A.宇宙起源于一个比较稳定的“原始火球”.B.“原始火球”的爆炸是整体的,涉及宇宙的全部物质及时间、空间.C.“原始火球”’的爆炸导致宇宙空间处处膨胀,温度则相应升高.D.大爆炸宇宙模型认为,“原始火球”的密度无限大,但温度不是很高10.下列事例中,能表明分子在不断运动的是()A.烟雾缭绕B.花香怡人C.雪花飘飘D.尘土飞扬11.下图所示的实例中,不属于连通器的是()A.船闸B.茶壶C.下水道回水管D.液体压强计12.甲乙两个机械,甲机械的效率是70%,乙机械的效率是50%,则A.使用甲机械做功省力B.使用乙机械做功多C.使用甲机械做功快D.以上说法都不对二、填空题13.水平台面上有两个相同的规则形状容器甲、乙,分别盛有水和另一种液体。两个相同的瓶子A、B中盛有同样多的同种果汁(瓶子和瓶盖的质量、厚度均不计),分别放入两个容器中,静止时两个容器中液面刚好相平,如图所示。此时,A受到的浮力为F浮A,水对容器底部的压强为p1,甲容器对地面压力为F1;B受到的浮力为F浮B,液体对容器底部的压强为p2,乙容器对地面压力为F2,测量出乙图中此时B瓶内、外液面的高度差为△h1。则F浮A______(大于/等于/小于)F浮B、p1______(大于/等于/小于)p2、F1______(大于/等于/小于)F2。若将图乙的瓶子B倒放在液体中,瓶子静止时竖直漂浮,测出此时小瓶B内、外液面的高度差为△h2,则△h1______(大于/等于/小于)△h2。14.在中考体育考试中,小刚投出的实心球在空中的运动轨迹如图所示.若不考虑空气阻力,则实心球从离开手后到达最高点的过程中,球受_____个力的作用,球的机械能_____(选填“增大”、“减小”或“不变”),在最高点时,球的动能_____(选填“大于”或“等于”)零.15.如图为“擦窗机器人”,它的“腹...

1、当您付费下载文档后,您只拥有了使用权限,并不意味着购买了版权,文档只能用于自身使用,不得用于其他商业用途(如 [转卖]进行直接盈利或[编辑后售卖]进行间接盈利)。
2、本站所有内容均由合作方或网友上传,本站不对文档的完整性、权威性及其观点立场正确性做任何保证或承诺!文档内容仅供研究参考,付费前请自行鉴别。
3、如文档内容存在违规,或者侵犯商业秘密、侵犯著作权等,请点击“违规举报”。

碎片内容

吉林市重点中学2024年八年级物理第二学期期末学业水平测试模拟试题含解析.doc

您可能关注的文档

确认删除?