电脑桌面
添加内谋知识网--内谋文库,文书,范文下载到电脑桌面
安装后可以在桌面快捷访问

吉林省松原市前郭尔罗斯蒙古族自治县2024年八年级物理第二学期期末学业质量监测试题含解析.doc

吉林省松原市前郭尔罗斯蒙古族自治县2024年八年级物理第二学期期末学业质量监测试题含解析.doc_第1页
1/15
吉林省松原市前郭尔罗斯蒙古族自治县2024年八年级物理第二学期期末学业质量监测试题含解析.doc_第2页
2/15
吉林省松原市前郭尔罗斯蒙古族自治县2024年八年级物理第二学期期末学业质量监测试题含解析.doc_第3页
3/15
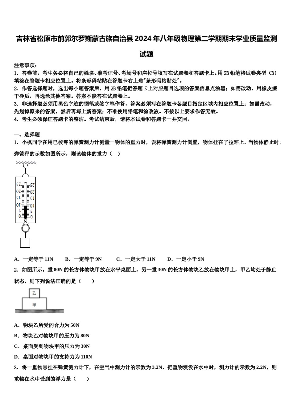
吉林省松原市前郭尔罗斯蒙古族自治县2024年八年级物理第二学期期末学业质量监测试题注意事项:1.答卷前,考生务必将自己的姓名、准考证号、考场号和座位号填写在试题卷和答题卡上。用2B铅笔将试卷类型(B)填涂在答题卡相应位置上。将条形码粘贴在答题卡右上角"条形码粘贴处"。2.作答选择题时,选出每小题答案后,用2B铅笔把答题卡上对应题目选项的答案信息点涂黑;如需改动,用橡皮擦干净后,再选涂其他答案。答案不能答在试题卷上。3.非选择题必须用黑色字迹的钢笔或签字笔作答,答案必须写在答题卡各题目指定区域内相应位置上;如需改动,先划掉原来的答案,然后再写上新答案;不准使用铅笔和涂改液。不按以上要求作答无效。4.考生必须保证答题卡的整洁。考试结束后,请将本试卷和答题卡一并交回。一、选择题1.小枫同学在用已校零的弹簧测力计测量一物体的重力时,误将弹簧测力计倒置,物体挂在了拉环上。当物体静止时,弹簧秤的示数如图所示,则该物体的重力()A.一定等于11NB.一定等于9NC.一定大于11ND.一定小于9N2.如图所示,重80N的长方体物块甲放在水平桌面上,另一重30N的长方体物块乙放在物块甲上,甲乙均处于静止状态,则下列说法正确的是()A.物块乙所受的合力为50NB.物块乙对物块甲的压力为80NC.桌面受到物块甲的压力为30ND.桌面对物块甲的支持力为110N3.将一重物悬挂在弹簧测力计下,在空气中测力计的示数为3.2N,把重物浸没在水中时,测力计的示数为2.2N,则重物在水中受到的浮力是()A.3.2NB.2.2NC.1ND.5.4N4.如图所示,下面小实验中证明大气压存在的是()A.将胶头滴管的胶头里的空气挤走后再松开,液体会进入滴管B.沿着不同的方向用力捏玻璃瓶(椭圆形),观察细管中水面高度的变化C.装有液体的玻璃管,侧壁的橡皮膜往外凸起D.海绵被放有砝码的小桌压陷得较深5.如图为掷出的实心球的运动轨迹,若实心球离开手后在空中飞行过程中,经过最高点时所受的外力全都消失,则实心球的运动情况将变为A.自由下落B.静止C.水平匀速直线运动D.仍沿原轨迹运动6.如图所示,手用F1的力将物体B匀速提升h,F1做功为300J;若借助滑轮组用F2的力把物体B匀速提升相同高度,F2做功为500J,下列说法错误的是A.滑轮组机械效率为60%B.两个过程物体B均匀速运动,机械能增加C.滑轮组的自重,绳子和滑轮之间的摩擦等因素导致F2做的功有一部分属于额外功D.F2做功的功率比F1做功的功率大7.如图为一些生活中常见的情景,对于这些情景,下列说法中正确的是()A.人用力推箱子但没有推动,人对箱子的推力做了功B.起重机吊着货箱匀速竖直上升的过程中,起重机对货箱的拉力做了功C.小学生沿平直道路骑车行进的过程中,地面对车的支持力做了功D.踢出去的足球在空中飞行的过程中,人脚对足球的作用力做了功8.如图所示,关于正在运行中的自动扶梯和站在扶梯上的乘客,下列说法正确的是A.乘客到达终点时,不能立刻停下来,是因为乘客具有惯性B.以自动扶梯为参照物,乘客是运动的C.乘客对扶梯的压力和扶梯对乘客的支持力是一对平衡力D.乘客受到的重力和扶梯对乘客的支持力是一对相互作用力9.用手机看视频,图象太小,屏幕放大器(凸透镜)来帮忙,小明通过透镜可看到放大了的图象,如图所示,手机距离透镜15cm,凸透镜的焦距可能为()A.20cmB.15cmC.10cmD.5cm10.如图所示的情形中,作用在物体上的两个力能平衡的是A.B.C.D.11.如图所示的四种场景中,力对物体做功的是()A.用力推小车没有推动B.用绳子将重物提升一定高度C.用力搬石头没有搬动D.塔吊吊着货水平移动12.一个物体放在水平桌面上,下列一对力中是平衡力的是()A.物体受到的重力和物体对水平桌面的压力B.物体受到的重力和水平桌面对物体的支持力C.物体受到的支持力和物体对水平桌面的压力D.桌子受到的重力和物体对水平桌面的压力二、填空题13.小明同学把一个体积为175cm3苹果放入水中,苹果在水里处于悬浮状态,则苹果所受的浮力为_____N.小明从水中取出苹果,分成一个大块和一个小片(如图所示),再将小片放入水中,发现小片沉入水底,据此现象可以推断:若将大块浸...

1、当您付费下载文档后,您只拥有了使用权限,并不意味着购买了版权,文档只能用于自身使用,不得用于其他商业用途(如 [转卖]进行直接盈利或[编辑后售卖]进行间接盈利)。
2、本站所有内容均由合作方或网友上传,本站不对文档的完整性、权威性及其观点立场正确性做任何保证或承诺!文档内容仅供研究参考,付费前请自行鉴别。
3、如文档内容存在违规,或者侵犯商业秘密、侵犯著作权等,请点击“违规举报”。

碎片内容

吉林省松原市前郭尔罗斯蒙古族自治县2024年八年级物理第二学期期末学业质量监测试题含解析.doc

您可能关注的文档

确认删除?