电脑桌面
添加内谋知识网--内谋文库,文书,范文下载到电脑桌面
安装后可以在桌面快捷访问

四川省内江市球溪中学2024届八下物理期末综合测试试题含解析.doc

四川省内江市球溪中学2024届八下物理期末综合测试试题含解析.doc_第1页
1/13
四川省内江市球溪中学2024届八下物理期末综合测试试题含解析.doc_第2页
2/13
四川省内江市球溪中学2024届八下物理期末综合测试试题含解析.doc_第3页
3/13
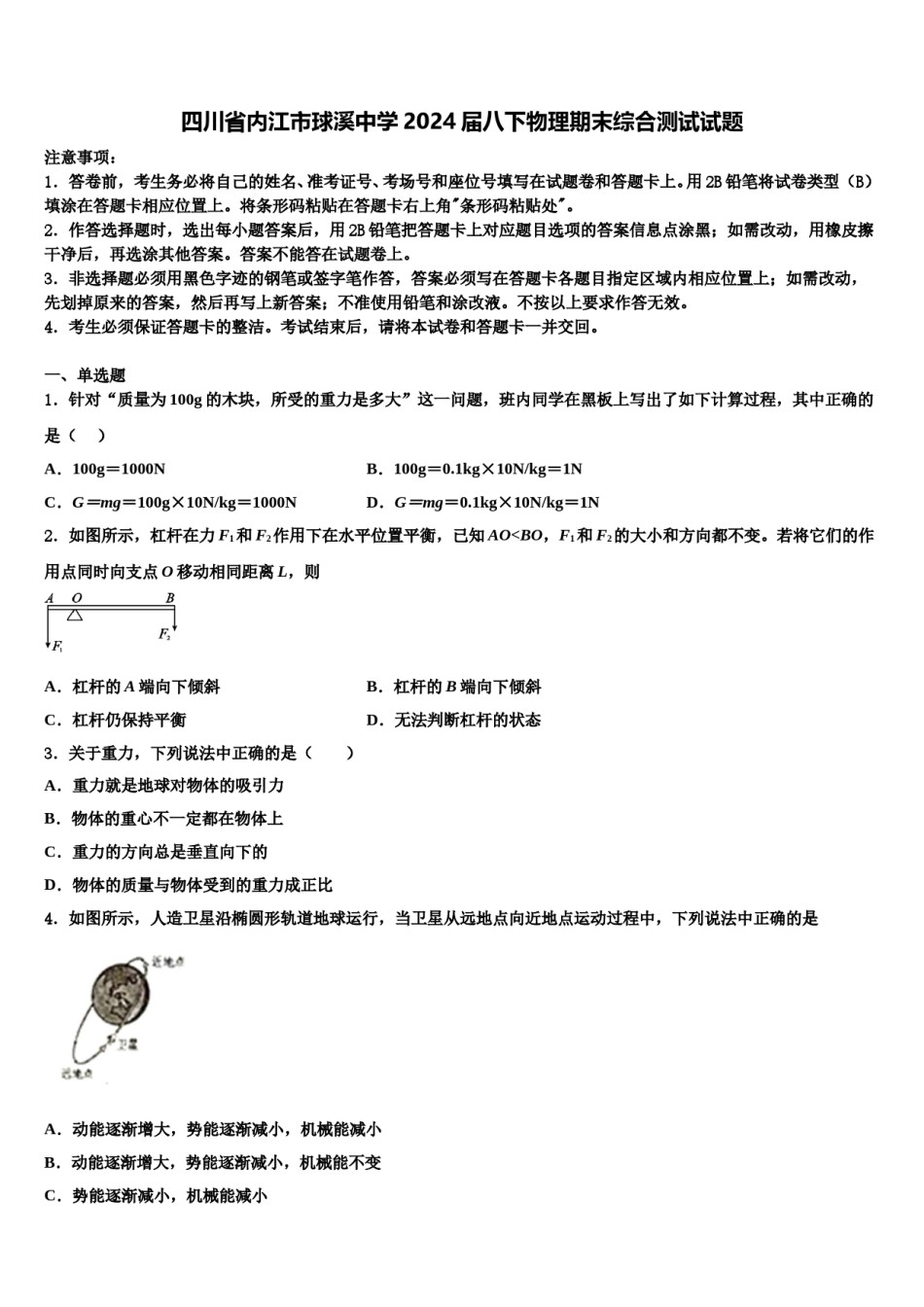
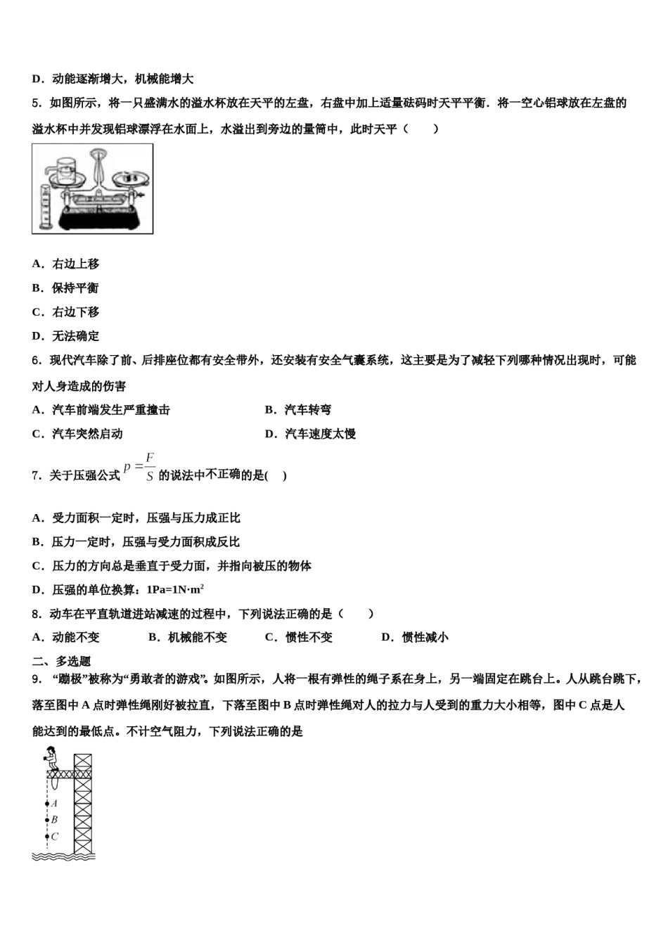
四川省内江市球溪中学2024届八下物理期末综合测试试题注意事项:1.答卷前,考生务必将自己的姓名、准考证号、考场号和座位号填写在试题卷和答题卡上。用2B铅笔将试卷类型(B)填涂在答题卡相应位置上。将条形码粘贴在答题卡右上角"条形码粘贴处"。2.作答选择题时,选出每小题答案后,用2B铅笔把答题卡上对应题目选项的答案信息点涂黑;如需改动,用橡皮擦干净后,再选涂其他答案。答案不能答在试题卷上。3.非选择题必须用黑色字迹的钢笔或签字笔作答,答案必须写在答题卡各题目指定区域内相应位置上;如需改动,先划掉原来的答案,然后再写上新答案;不准使用铅笔和涂改液。不按以上要求作答无效。4.考生必须保证答题卡的整洁。考试结束后,请将本试卷和答题卡一并交回。一、单选题1.针对“质量为100g的木块,所受的重力是多大”这一问题,班内同学在黑板上写出了如下计算过程,其中正确的是()A.100g=1000NB.100g=0.1kg×10N/kg=1NC.G=mg=100g×10N/kg=1000ND.G=mg=0.1kg×10N/kg=1N2.如图所示,杠杆在力F1和F2作用下在水平位置平衡,已知AO<BO,F1和F2的大小和方向都不变。若将它们的作用点同时向支点O移动相同距离L,则A.杠杆的A端向下倾斜B.杠杆的B端向下倾斜C.杠杆仍保持平衡D.无法判断杠杆的状态3.关于重力,下列说法中正确的是()A.重力就是地球对物体的吸引力B.物体的重心不一定都在物体上C.重力的方向总是垂直向下的D.物体的质量与物体受到的重力成正比4.如图所示,人造卫星沿椭圆形轨道地球运行,当卫星从远地点向近地点运动过程中,下列说法中正确的是A.动能逐渐增大,势能逐渐减小,机械能减小B.动能逐渐增大,势能逐渐减小,机械能不变C.势能逐渐减小,机械能减小D.动能逐渐增大,机械能增大5.如图所示,将一只盛满水的溢水杯放在天平的左盘,右盘中加上适量砝码时天平平衡.将一空心铝球放在左盘的溢水杯中并发现铝球漂浮在水面上,水溢出到旁边的量筒中,此时天平()A.右边上移B.保持平衡C.右边下移D.无法确定6.现代汽车除了前、后排座位都有安全带外,还安装有安全气囊系统,这主要是为了减轻下列哪种情况出现时,可能对人身造成的伤害B.汽车转弯A.汽车前端发生严重撞击C.汽车突然启动D.汽车速度太慢7.关于压强公式的说法中不正确的是()A.受力面积一定时,压强与压力成正比B.压力一定时,压强与受力面积成反比C.压力的方向总是垂直于受力面,并指向被压的物体D.压强的单位换算:1Pa=1N·m28.动车在平直轨道进站减速的过程中,下列说法正确的是()A.动能不变B.机械能不变C.惯性不变D.惯性减小二、多选题9.“蹦极”被称为“勇敢者的游戏”。如图所示,人将一根有弹性的绳子系在身上,另一端固定在跳台上。人从跳台跳下,落至图中A点时弹性绳刚好被拉直,下落至图中B点时弹性绳对人的拉力与人受到的重力大小相等,图中C点是人能达到的最低点。不计空气阻力,下列说法正确的是A.从A点到B点,绳子弹性势能增大,重力做功的功率增大B.到达C点时,人的动能为零,受到的合力为零C.从B点到C点,人的重力势能转化为动能D.从B点到C点,人的动能一直在减小10.如图所示,在斜面上将一个重为16N的物体匀速拉到高处,沿斜面向上的拉力F=5N,物体沿斜面移动距离s=1.2m、高度上升h=0.3m,整个过程用时2s。则()A.对物体所做的有用功为4.8JB.拉力做的总功为4.8JC.物体在斜面上运动过程中拉力做功功率为3WD.斜面的机械效率为80%三、填空题11.已知铜的密度大于铝的密度。把质量相等的实心铜球和实心铝球,静止放在同一个水平桌面上,如图所示。若突然撤去水平桌面,在他们落在坚实的水平面上的过程中,他们所受重力做功的大小______(选填“相等”或“不相等”)。12.酒精的密度是0.8x103千克/米3,它表示的意义是:______。―杯酒精倒掉一半后,剩余酒精的密度是______克/厘米3。某容器最多可盛质量为2千克的酒精,它一定___________(选填“能”或“不能”)盛下质量为2千克的水。13.中国少林功夫名扬天下,“二指禅”绝活令人稀奇。一个重为600N的人表演时,人体倒立,只用中指和食指支撑全身的重量,两个...

1、当您付费下载文档后,您只拥有了使用权限,并不意味着购买了版权,文档只能用于自身使用,不得用于其他商业用途(如 [转卖]进行直接盈利或[编辑后售卖]进行间接盈利)。
2、本站所有内容均由合作方或网友上传,本站不对文档的完整性、权威性及其观点立场正确性做任何保证或承诺!文档内容仅供研究参考,付费前请自行鉴别。
3、如文档内容存在违规,或者侵犯商业秘密、侵犯著作权等,请点击“违规举报”。

碎片内容

四川省内江市球溪中学2024届八下物理期末综合测试试题含解析.doc

您可能关注的文档

确认删除?