电脑桌面
添加内谋知识网--内谋文库,文书,范文下载到电脑桌面
安装后可以在桌面快捷访问

四川省南充市2024年八下物理期末经典模拟试题含解析.doc

四川省南充市2024年八下物理期末经典模拟试题含解析.doc_第1页
1/12
四川省南充市2024年八下物理期末经典模拟试题含解析.doc_第2页
2/12
四川省南充市2024年八下物理期末经典模拟试题含解析.doc_第3页
3/12
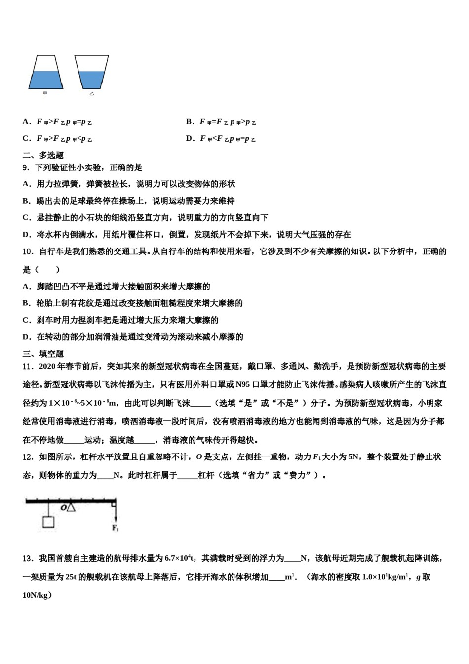
四川省南充市2024年八下物理期末经典模拟试题注意事项铅笔作答;第二部分必须用黑1.考生要认真填写考场号和座位序号。2.试题所有答案必须填涂或书写在答题卡上,在试卷上作答无效。第一部分必须用2B色字迹的签字笔作答。3.考试结束后,考生须将试卷和答题卡放在桌面上,待监考员收回。一、单选题1.如图所示,用滑轮组A匀速提升一个钩码,相同的滑轮组B匀速提升两个钩码(已知每个钩码质量相同,且不计绳重和摩擦力),则下列说法中正确的是()A.F1>F2,ηA>ηBB.F1<F2,ηA<ηBC.F1<F2,ηA>ηBD.F1>F2,ηA<ηB2.如图,用重为0.4N的动滑轮将重4N的物体匀速提升,不计摩擦和绳重,则所用的拉力为()A.2NB.2.2NC.4ND.4.4N3.如图所示,是重庆市第14届芙蓉江龙舟锦标赛举办时的现场,下列关于划龙舟的说法正确的是A.运动员用浆向后划水使龙舟前进,说明物体之间力的作用是相互的B.龙舟在最后的冲刺阶段速度很快,惯性很大C.运动员不再划龙舟,龙舟会慢慢停下来,说明物体运动需要力来维持D.龙舟到达终点后不能立即停下来,是因为受到惯性的作用4.如图所示,AC>BC,把一个物体分别沿AC、BC推上顶端,所推力分别为F1,F2所做的功分别为W1、W2,在不考虑摩擦的情况下,下选项正确的是()A.F1>F2,W1>W2B.F1<F2,W1=W2C.F1=F2,W1=W2D.F1<F2,W1<W25.如图所示,两只容器分别盛有相同高度的酒精和水,在A、B、C三点中,液体产生的压强分别为pA、pB、pC,则下列有关pA、pB、pC的大小的关系,正确的A.pA>pB>pCB.pA<pB<pCC.pA=pB>pCD.pA=pB<pC)6.如图所示的图象中,能表示物体所受重力与质量的关系的是(A.B.C.D.7.如图所示是轻质物体的受力示意图,其中能使物体处于平衡状态的是()A.B.C.D.8.两个完全相同的密闭圆台形容器一正一反放置在同一水平桌面上,如图甲、乙所示。容器内装有质量和深度均相同的不同液体,则甲、乙两容器中液体对容器底部的压力F甲和F乙以及容器对水平桌面的压强p甲和p乙的关系,正确的是A.F甲>F乙p甲=p乙B.F甲=F乙p甲>p乙C.F甲>F乙p甲<p乙D.F甲<F乙p甲=p乙二、多选题9.下列验证性小实验,正确的是A.用力拉弹簧,弹簧被拉长,说明力可以改变物体的形状B.踢出去的足球最终停在操场上,说明运动需要力来维持C.悬挂静止的小石块的细线沿竖直方向,说明重力的方向竖直向下D.将水杯内倒满水,用纸片覆住杯口,倒置,发现纸片不会掉下来,说明大气压强的存在10.自行车是我们熟悉的交通工具。从自行车的结构和使用来看,它涉及到不少有关摩擦的知识。以下分析中,正确的是()A.脚踏凹凸不平是通过增大接触面积来增大摩擦的B.轮胎上制有花纹是通过改变接触面粗糙程度来增大摩擦的C.刹车时用力捏刹车把是通过增大压力来增大摩擦的D.在转动的部分加润滑油是通过变滑动为滚动来减小摩擦的三、填空题11.2020年春节前后,突如其来的新型冠状病毒在全国蔓延,戴口罩、多通风、勤洗手,是预防新型冠状病毒的主要途径。新型冠状病毒以飞沫传播为主,只有医用外科口罩或N95口罩才能防止飞沫传播。感染病人咳嗽所产生的飞沫直径约为1×10﹣6~5×10﹣6m,由此可以判断飞沫_____(选填“是”或“不是”)分子。为预防新型冠状病毒,小明家经常使用消毒液进行消毒,喷洒消毒液一段时间后,没有喷洒消毒液的地方也能闻到消毒液的气味,这是因为分子都在不停地做_____运动;温度越_____,消毒液的气味传开得越快。12.如图所示,杠杆水平放置且自重忽略不计,O是支点,左侧挂一重物,动力F1大小为5N,整个装置处于静止状态,则物体的重力为____N。此时杠杆属于_____杠杆(选填“省力”或“费力”)。13.我国首艘自主建造的航母排水量为6.7×104t,其满载时受到的浮力为____N,该航母近期完成了舰载机起降训练,一架质量为25t的舰载机在该航母上降落后,它排开海水的体积增加____m1.(海水的密度取1.0×101kg/m1,g取10N/kg)14.如图甲所示是“擦窗机器人”,它的“腹部”有吸盘。当擦窗机器人的真空泵将吸盘内的空气向外抽出时,在________的作用下,牢牢地吸在竖直玻璃上。用托里拆里实验测量这个物理量...

1、当您付费下载文档后,您只拥有了使用权限,并不意味着购买了版权,文档只能用于自身使用,不得用于其他商业用途(如 [转卖]进行直接盈利或[编辑后售卖]进行间接盈利)。
2、本站所有内容均由合作方或网友上传,本站不对文档的完整性、权威性及其观点立场正确性做任何保证或承诺!文档内容仅供研究参考,付费前请自行鉴别。
3、如文档内容存在违规,或者侵犯商业秘密、侵犯著作权等,请点击“违规举报”。

碎片内容

四川省南充市2024年八下物理期末经典模拟试题含解析.doc

您可能关注的文档

确认删除?