电脑桌面
添加内谋知识网--内谋文库,文书,范文下载到电脑桌面
安装后可以在桌面快捷访问

四川省宜宾市南溪区2023-2024学年物理八下期末检测模拟试题含解析.doc

四川省宜宾市南溪区2023-2024学年物理八下期末检测模拟试题含解析.doc_第1页
1/12
四川省宜宾市南溪区2023-2024学年物理八下期末检测模拟试题含解析.doc_第2页
2/12
四川省宜宾市南溪区2023-2024学年物理八下期末检测模拟试题含解析.doc_第3页
3/12
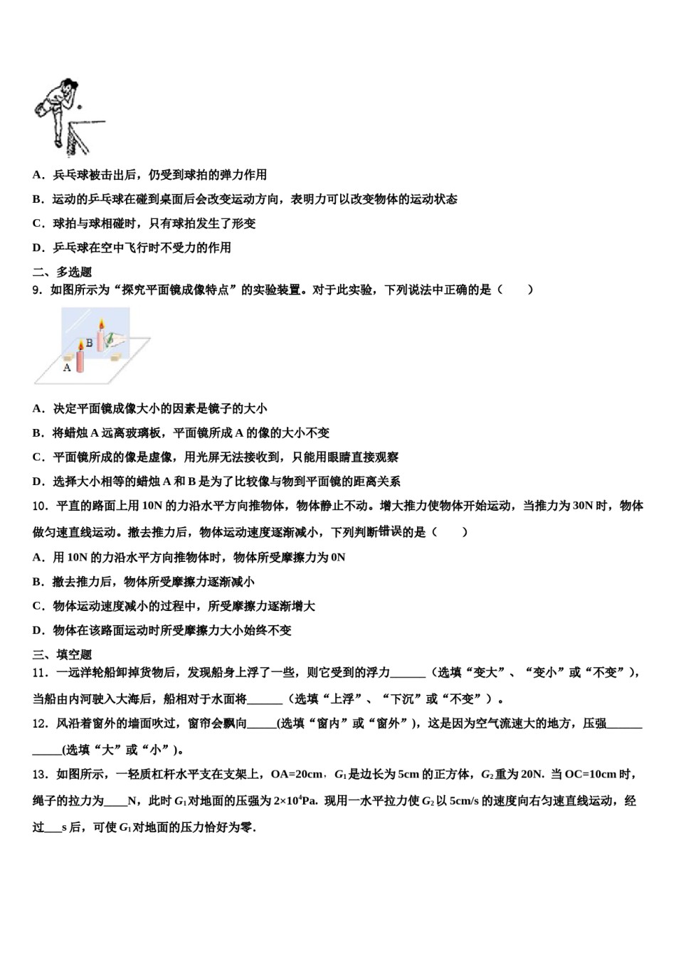
四川省宜宾市南溪区2023-2024学年物理八下期末检测模拟试题注意事项:1.答题前,考生先将自己的姓名、准考证号填写清楚,将条形码准确粘贴在考生信息条形码粘贴区。2.选择题必须使用2B铅笔填涂;非选择题必须使用0.5毫米黑色字迹的签字笔书写,字体工整、笔迹清楚。3.请按照题号顺序在各题目的答题区域内作答,超出答题区域书写的答案无效;在草稿纸、试题卷上答题无效。4.保持卡面清洁,不要折叠,不要弄破、弄皱,不准使用涂改液、修正带、刮纸刀。一、单选题1.一个物体放在水平桌面上,下列一对力中是平衡力的是()A.物体受到的重力和物体对水平桌面的压力B.物体受到的重力和水平桌面对物体的支持力C.物体受到的支持力和物体对水平桌面的压力D.桌子受到的重力和物体对水平桌面的压力2.下列说法错误的是()A.跳绳时手舞动绳子说明力能改变物体的运动状态B.载重汽车装有很多车轮是通过增大受力面积而减小车对地面的压强C.运动员冲过终点不能立即停下,是因为运动员受到惯性的作用D.实心球抛出后最终落回地面是因为受到重力作用3.如图所示的简单机械中,属于省力杠杆的是A.筷子B.开瓶器C.扫帚D.火钳4.同一水平面上的甲、乙两个相同的容器盛有不同的液体,将两个相同的物块分别放入两容器中.当两物块静止时,两容器中液面恰好相平,两物块所处的位置如图所示.则()A.甲容器中液体的密度较大B.乙容器底部受到液体的压力较大C.甲容器中物块排开液体的重力较大D.乙容器对水平面的压强较小5.下列情景涉及的物理知识,描述不正确的是()A.使用弹簧测力计时,弹簧的伸长长度与所受到的拉力成正比B.箭被拉开的弓射出去,说明发生弹性形变的弓具有弹性势能C.宇航员登上月球时,他的质量比在地球上时的质量减少了D.建筑工人砌墙时,利用铅垂线可以把墙砌直,因为重力的方向总是竖直向下的6.用弹簧测力计竖直挂一实心物体,当物体浸入水中五分之一体积时,弹簧测力计示数为4N;当物体浸入水中一半体积时,测力计示数为1N(物体都未与容器底部接触).取下该物体放入水中静止后受到的浮力是A.6NB.10NC.12ND.14N7.如下图所示,是托里拆利实验的规范操作过程,下列说法是正确的是()A.玻璃管内水银液面上方是空气B.玻璃管越粗,管内水银柱越低C.玻璃管倾斜导致液面高度差变大D.该装置从地面拿到高山上,水银柱会下降8.如图所示,乒乓球是同学们喜爱的运动项目之一,下列说法中正确的是()A.兵乓球被击出后,仍受到球拍的弹力作用B.运动的乒乓球在碰到桌面后会改变运动方向,表明力可以改变物体的运动状态C.球拍与球相碰时,只有球拍发生了形变D.乒乓球在空中飞行时不受力的作用二、多选题9.如图所示为“探究平面镜成像特点”的实验装置。对于此实验,下列说法中正确的是()A.决定平面镜成像大小的因素是镜子的大小B.将蜡烛A远离玻璃板,平面镜所成A的像的大小不变C.平面镜所成的像是虚像,用光屏无法接收到,只能用眼睛直接观察D.选择大小相等的蜡烛A和B是为了比较像与物到平面镜的距离关系10.平直的路面上用10N的力沿水平方向推物体,物体静止不动。增大推力使物体开始运动,当推力为30N时,物体做匀速直线运动。撤去推力后,物体运动速度逐渐减小,下列判断错误的是()A.用10N的力沿水平方向推物体时,物体所受摩擦力为0NB.撤去推力后,物体所受摩擦力逐渐减小C.物体运动速度减小的过程中,所受摩擦力逐渐增大D.物体在该路面运动时所受摩擦力大小始终不变三、填空题11.一远洋轮船卸掉货物后,发现船身上浮了一些,则它受到的浮力______(选填“变大”、“变小”或“不变”),当船由内河驶入大海后,船相对于水面将______(选填“上浮”、“下沉”或“不变”)。12.风沿着窗外的墙面吹过,窗帘会飘向_____(选填“窗内”或“窗外”),这是因为空气流速大的地方,压强___________(选填“大”或“小”)。13.如图所示,一轻质杠杆水平支在支架上,OA=20cm,G1是边长为5cm的正方体,G2重为20N.当OC=10cm时,绳子的拉力为____N,此时G1对地面的压强为2×104Pa.现用一水平拉力使G2以5cm/s的速度向右匀速直线运动,经过___s后,可...

1、当您付费下载文档后,您只拥有了使用权限,并不意味着购买了版权,文档只能用于自身使用,不得用于其他商业用途(如 [转卖]进行直接盈利或[编辑后售卖]进行间接盈利)。
2、本站所有内容均由合作方或网友上传,本站不对文档的完整性、权威性及其观点立场正确性做任何保证或承诺!文档内容仅供研究参考,付费前请自行鉴别。
3、如文档内容存在违规,或者侵犯商业秘密、侵犯著作权等,请点击“违规举报”。

碎片内容

四川省宜宾市南溪区2023-2024学年物理八下期末检测模拟试题含解析.doc

您可能关注的文档

确认删除?