电脑桌面
添加内谋知识网--内谋文库,文书,范文下载到电脑桌面
安装后可以在桌面快捷访问

四川省成都市天府第七中学2024届物理八下期末统考试题含解析.doc

四川省成都市天府第七中学2024届物理八下期末统考试题含解析.doc_第1页
1/12
四川省成都市天府第七中学2024届物理八下期末统考试题含解析.doc_第2页
2/12
四川省成都市天府第七中学2024届物理八下期末统考试题含解析.doc_第3页
3/12
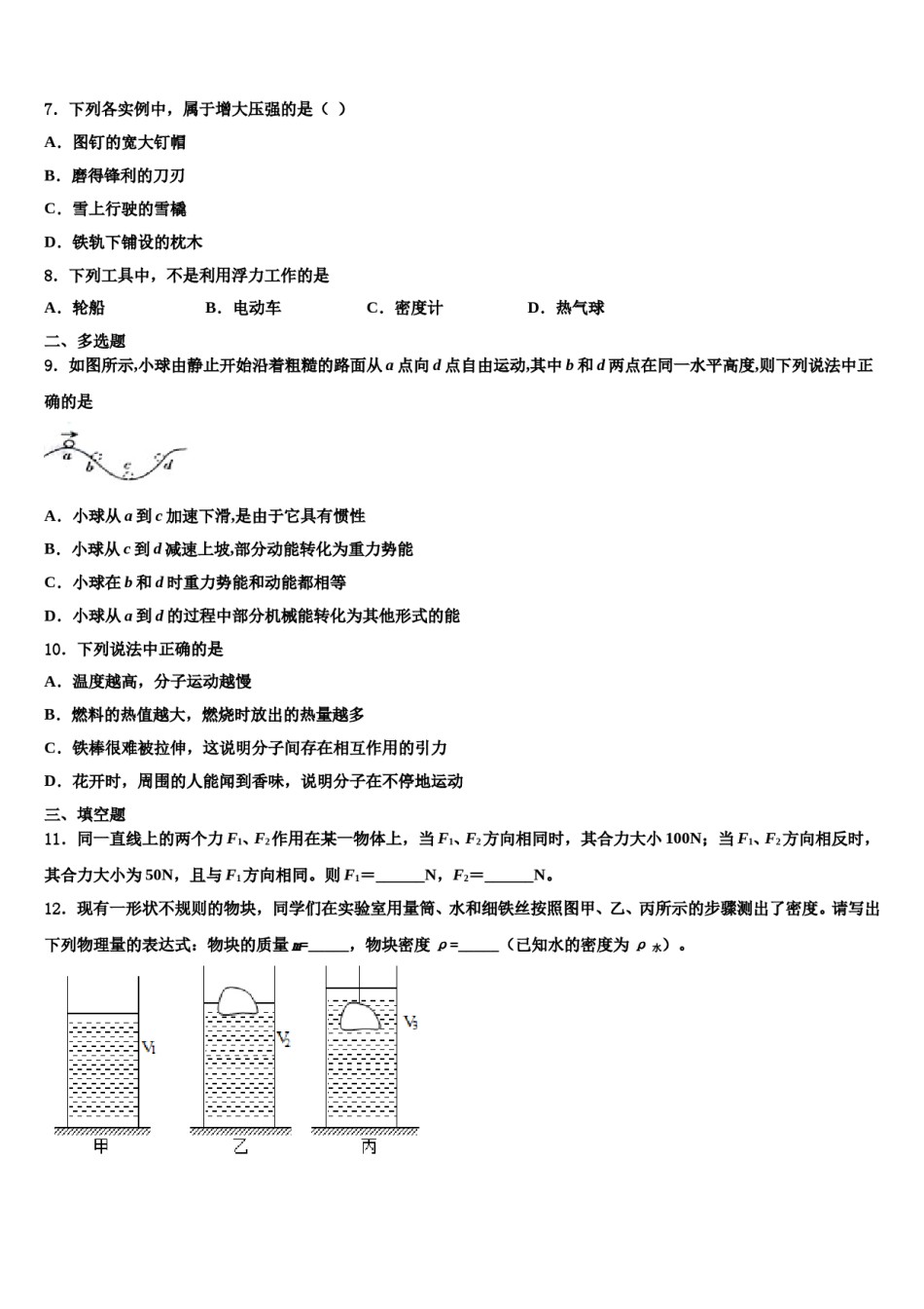
四川省成都市天府第七中学2024届物理八下期末统考试题考生请注意:1.答题前请将考场、试室号、座位号、考生号、姓名写在试卷密封线内,不得在试卷上作任何标记。2.第一部分选择题每小题选出答案后,需将答案写在试卷指定的括号内,第二部分非选择题答案写在试卷题目指定的位置上。3.考生必须保证答题卡的整洁。考试结束后,请将本试卷和答题卡一并交回。一、单选题1.下列估测的物理量中,基本符合实际情况的是A.课桌的高度为1.5mB.人体感到舒适的温度是40℃C.人的正常步行速度约1.2m/sD.崆峒山山顶的大气压大约是1.2×105Pa2.以下数值中,和实际最接近的是()A.中学生脚的长度约为50cmB.人在正常呼吸时肺内的气压约为108PaC.人步行的速度约为5m/sD.两个鸡蛋受到的重力约为1N3.下列关于物态变化的实例中属于熔化的是A.初春,河面上冰化成水B.夏末,草叶上形成“露珠”C.深秋,枫叶上形成“霜”D.严冬,树枝上形成“雾淞”4.如图为托里拆利实验的装置图,下列表述正确的是A.将玻璃管稍微倾斜,管内外水银面高度差将变低B.将玻璃管稍微向上提起但没有离开液面,管内外水银面高度差将变大C.向槽中继续注入少量水银,管内外水银面高度差将变小D.换用更粗一些的等长玻璃管,管内外水银面高度差将不变5.动车在平直轨道进站减速的过程中,下列说法正确的是()A.动能不变B.机械能不变C.惯性不变D.惯性减小6.2019年法国女足世界杯牵动着无数球迷的心。下面有关足球运动的说法正确的是()A.运动员踢出的足球在空中继续运动是由于足球受到惯性的作用B.草地上的滚动的足球慢慢的停下来,是阻力改变了足球的运动状态C.静止在球场的守门员对地面的压力和地面对守门员的支持力是一对平衡力D.如果所有的外力突然全部消失,在空中飞行的足球将静止或匀速直线运动下去7.下列各实例中,属于增大压强的是()A.图钉的宽大钉帽B.磨得锋利的刀刃C.雪上行驶的雪橇D.铁轨下铺设的枕木8.下列工具中,不是利用浮力工作的是A.轮船B.电动车C.密度计D.热气球二、多选题9.如图所示,小球由静止开始沿着粗糙的路面从a点向d点自由运动,其中b和d两点在同一水平高度,则下列说法中正确的是A.小球从a到c加速下滑,是由于它具有惯性B.小球从c到d减速上坡,部分动能转化为重力势能C.小球在b和d时重力势能和动能都相等D.小球从a到d的过程中部分机械能转化为其他形式的能10.下列说法中正确的是A.温度越高,分子运动越慢B.燃料的热值越大,燃烧时放出的热量越多C.铁棒很难被拉伸,这说明分子间存在相互作用的引力D.花开时,周围的人能闻到香味,说明分子在不停地运动三、填空题11.同一直线上的两个力F1、F2作用在某一物体上,当F1、F2方向相同时,其合力大小100N;当F1、F2方向相反时,其合力大小为50N,且与F1方向相同。则F1=______N,F2=______N。12.现有一形状不规则的物块,同学们在实验室用量筒、水和细铁丝按照图甲、乙、丙所示的步骤测出了密度。请写出下列物理量的表达式:物块的质量m=_____,物块密度ρ=_____(已知水的密度为ρ水)。13.如图是足球中的绊马索战术,被绊的人会由于_______向前摔倒;而地面有水或其他油类物质时,使得________减小,人慢步走不注意时,容易向_______倾倒,这是由于_______(选填“上半身”或“下半身”)具有惯性而保持原来的运动状态造成的。14.如图所示,轻质杠杆OA可绕O点转动,OA=0.3m,OB=0.2m,B点处挂一个质量为1.2kg的物体,A处加一个竖直向上的力F,杠杆在水平位置平衡,则物体的重力大小为______N,力F的大小为______N。如果将物体挂在A处,在B处竖直向上用力,则需用______N的力才能使杠杆平衡。(g取10N/kg)15.重为150N的物体在大小为40N的水平拉力F作用下,向右匀速运动了10m,所用时间为20s,摩擦力的大小为________N,拉力做的功是________J,拉力的功率为________W。16.一列在平直轨道上运行的火车,若乘客突然觉得上身向运行方向倾斜,则这列火车正在__(选填“加速”、“减速”或“匀速”)运行。此现象表明________(选填“火车”或“乘客”)具有惯性。四、作图、实验探究题17.一个绕O点转动的...

1、当您付费下载文档后,您只拥有了使用权限,并不意味着购买了版权,文档只能用于自身使用,不得用于其他商业用途(如 [转卖]进行直接盈利或[编辑后售卖]进行间接盈利)。
2、本站所有内容均由合作方或网友上传,本站不对文档的完整性、权威性及其观点立场正确性做任何保证或承诺!文档内容仅供研究参考,付费前请自行鉴别。
3、如文档内容存在违规,或者侵犯商业秘密、侵犯著作权等,请点击“违规举报”。

碎片内容

四川省成都市天府第七中学2024届物理八下期末统考试题含解析.doc

您可能关注的文档

确认删除?