电脑桌面
添加内谋知识网--内谋文库,文书,范文下载到电脑桌面
安装后可以在桌面快捷访问

四川省成都市棕北中学2023-2024学年物理八下期末监测模拟试题含解析.doc

四川省成都市棕北中学2023-2024学年物理八下期末监测模拟试题含解析.doc_第1页
1/12
四川省成都市棕北中学2023-2024学年物理八下期末监测模拟试题含解析.doc_第2页
2/12
四川省成都市棕北中学2023-2024学年物理八下期末监测模拟试题含解析.doc_第3页
3/12
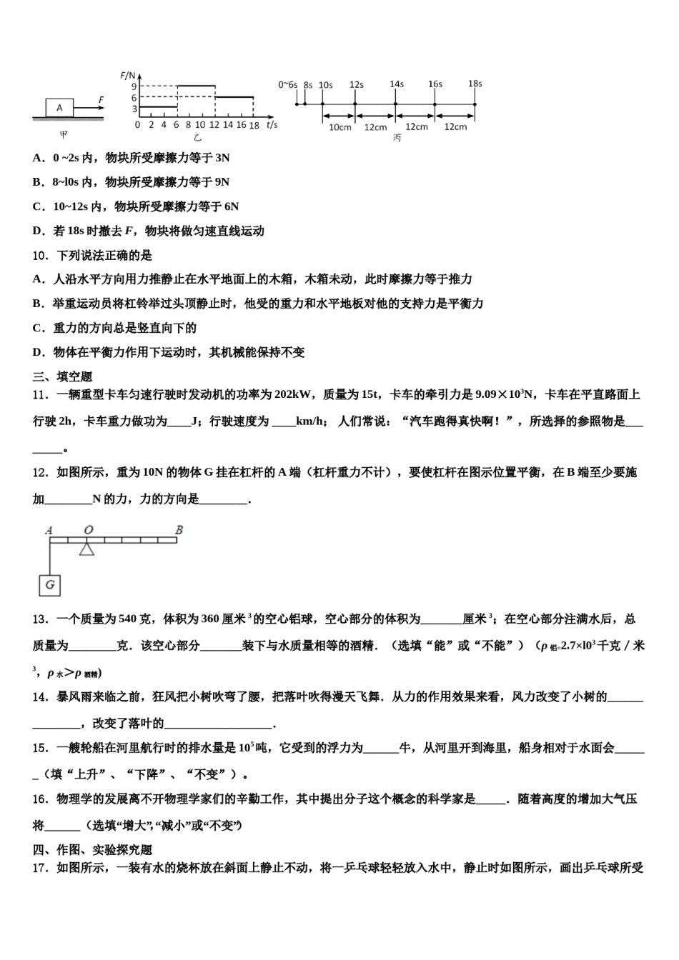
四川省成都市棕北中学2023-2024学年物理八下期末监测模拟试题请考生注意:1.请用2B铅笔将选择题答案涂填在答题纸相应位置上,请用0.5毫米及以上黑色字迹的钢笔或签字笔将主观题的答案写在答题纸相应的答题区内。写在试题卷、草稿纸上均无效。2.答题前,认真阅读答题纸上的《注意事项》,按规定答题。一、单选题1.某中学生骑着自行车在水平路面上行驶,下列说法中正确的是()A.骑车人相对于自行车是运动的B.自行车加速前进时,它的惯性变大C.自行车刹车时,闸皮车圈之间的摩擦是滑动摩擦D.自行车匀速转弯时,它的运动状态不变2.在国际单位制中,压强的单位是()A.NB.PaC.kgD.m33.下列四种生活用具中。使用时属于费力杠杆的是()A.B.C.D.4.有关物理知识在生活中的应用,下列说法错误的是()A.用吸管喝饮料时,利用了液体的压强B.茶壶利用了连通器原理C.天平是利用杠杆的原理工作的D.掸掉衣服上的灰尘时,利用了惯性5.如图所示的装置中,不属于连通器应用的是A.活塞式抽水机B.茶壶C.洗手池下水的回水管D.船闸6.下列事例中,可以用“通过增大压力从而增大摩擦力”解释的是()A.家里的沙发做得宽而大B.轮滑鞋下装有多个小轮子C.拔河比赛时,用力握紧绳子D.鞋子底上的花纹做的很深7.将同一压强计的金属盒先后放入甲、乙两种液体中,现象如图所示.这两种液体的密度大小关系是A.甲液体的密度一定等于乙液体的密度B.甲液体的密度一定大于乙液体的密度C.甲液体的密度一定小于乙液体的密度D.无法判断8.下列实例中,对物体做功的是()A.人推车,车未动B.把掉在地上的垃圾捡起来C.足球被踢后,在草地上滚动一段距离D.提着水桶在水平路面上匀速前进二、多选题9.物块A静止在粗糙程度均匀的水平桌面上,如图甲所示,物块A受到水平拉力F作用,拉力F随时间t的变化关系如图乙所示。小丽从t=0开始,每隔2s记录物块A的位置(用“•”表示物块A),如图丙所示。下列说法正确的是A.0~2s内,物块所受摩擦力等于3NB.8~l0s内,物块所受摩擦力等于9NC.10~12s内,物块所受摩擦力等于6ND.若18s时撤去F,物块将做匀速直线运动10.下列说法正确的是A.人沿水平方向用力推静止在水平地面上的木箱,木箱未动,此时摩擦力等于推力B.举重运动员将杠铃举过头顶静止时,他受的重力和水平地板对他的支持力是平衡力C.重力的方向总是竖直向下的D.物体在平衡力作用下运动时,其机械能保持不变三、填空题11.一辆重型卡车匀速行驶时发动机的功率为202kW,质量为15t,卡车的牵引力是9.09×103N,卡车在平直路面上行驶2h,卡车重力做功为____J;行驶速度为____km/h;人们常说:“汽车跑得真快啊!”,所选择的参照物是________。12.如图所示,重为10N的物体G挂在杠杆的A端(杠杆重力不计),要使杠杆在图示位置平衡,在B端至少要施加________N的力,力的方向是________.13.一个质量为540克,体积为360厘米3的空心铝球,空心部分的体积为_______厘米3;在空心部分注满水后,总质量为________克.该空心部分_______装下与水质量相等的酒精.(选填“能”或“不能”)(ρ铝=2.7×l03千克/米3,ρ水>ρ酒精)14.暴风雨来临之前,狂风把小树吹弯了腰,把落叶吹得漫天飞舞.从力的作用效果来看,风力改变了小树的______________,改变了落叶的__________________.15.一艘轮船在河里航行时的排水量是105吨,它受到的浮力为______牛,从河里开到海里,船身相对于水面会______(填“上升”、“下降”、“不变”)。16.物理学的发展离不开物理学家们的辛勤工作,其中提出分子这个概念的科学家是_____.随着高度的增加大气压将______(选填“增大”,“减小”或“不变”)四、作图、实验探究题17.如图所示,一装有水的烧杯放在斜面上静止不动,将一乒乓球轻轻放入水中,静止时如图所示,画出乒乓球所受浮力和烧杯对斜面的压力的示意图。(______)18.画出图中木球漂浮在水面时所受力的示意图。(______)19.(10分)探究性实验:为了测出普通玻璃的密度,某同学利用一个普通玻璃制成的无盖小瓶、一个量筒和适量水,作了如下实验:(1)在量筒内倒入50cm3的水;(2)让小...

1、当您付费下载文档后,您只拥有了使用权限,并不意味着购买了版权,文档只能用于自身使用,不得用于其他商业用途(如 [转卖]进行直接盈利或[编辑后售卖]进行间接盈利)。
2、本站所有内容均由合作方或网友上传,本站不对文档的完整性、权威性及其观点立场正确性做任何保证或承诺!文档内容仅供研究参考,付费前请自行鉴别。
3、如文档内容存在违规,或者侵犯商业秘密、侵犯著作权等,请点击“违规举报”。

碎片内容

四川省成都市棕北中学2023-2024学年物理八下期末监测模拟试题含解析.doc

您可能关注的文档

确认删除?