电脑桌面
添加内谋知识网--内谋文库,文书,范文下载到电脑桌面
安装后可以在桌面快捷访问

四川省成都树德中学2024年八下物理期末综合测试模拟试题含解析.doc

四川省成都树德中学2024年八下物理期末综合测试模拟试题含解析.doc_第1页
1/13
四川省成都树德中学2024年八下物理期末综合测试模拟试题含解析.doc_第2页
2/13
四川省成都树德中学2024年八下物理期末综合测试模拟试题含解析.doc_第3页
3/13
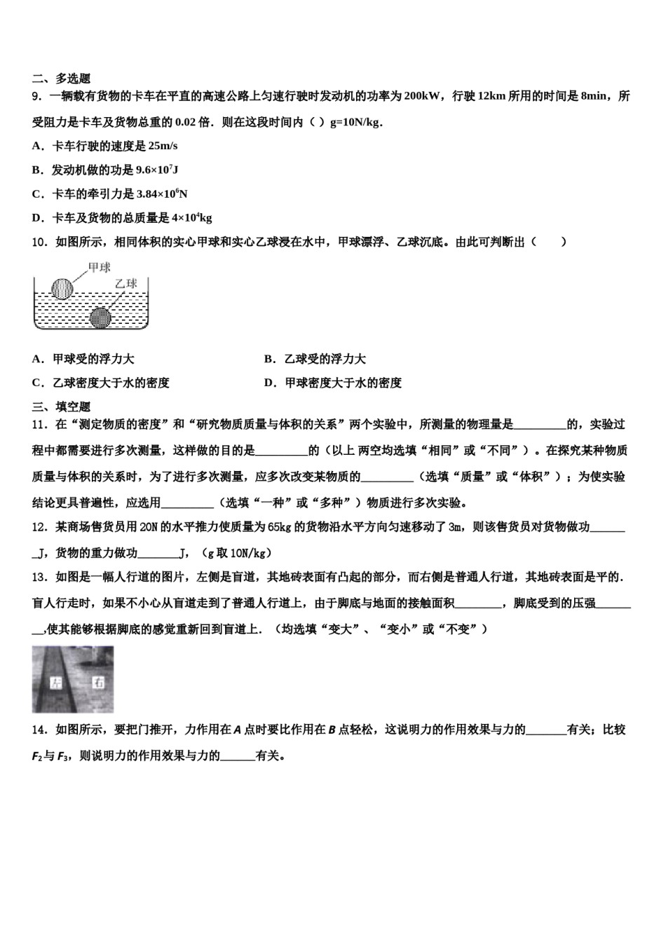
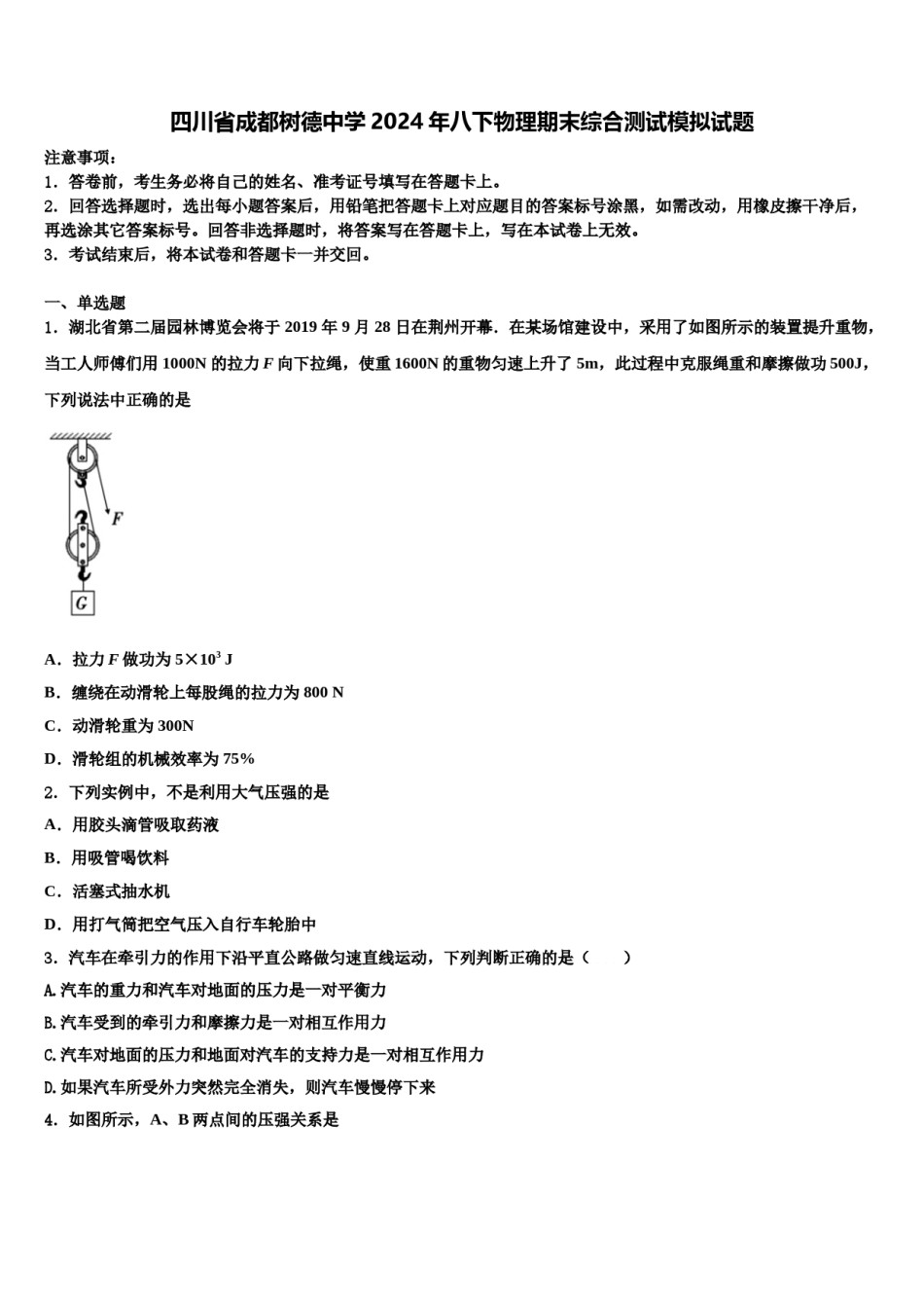
四川省成都树德中学2024年八下物理期末综合测试模拟试题注意事项:1.答卷前,考生务必将自己的姓名、准考证号填写在答题卡上。2.回答选择题时,选出每小题答案后,用铅笔把答题卡上对应题目的答案标号涂黑,如需改动,用橡皮擦干净后,再选涂其它答案标号。回答非选择题时,将答案写在答题卡上,写在本试卷上无效。3.考试结束后,将本试卷和答题卡一并交回。一、单选题1.湖北省第二届园林博览会将于2019年9月28日在荆州开幕.在某场馆建设中,采用了如图所示的装置提升重物,当工人师傅们用1000N的拉力F向下拉绳,使重1600N的重物匀速上升了5m,此过程中克服绳重和摩擦做功500J,下列说法中正确的是A.拉力F做功为5×103JB.缠绕在动滑轮上每股绳的拉力为800NC.动滑轮重为300ND.滑轮组的机械效率为75%2.下列实例中,不是利用大气压强的是A.用胶头滴管吸取药液B.用吸管喝饮料C.活塞式抽水机D.用打气筒把空气压入自行车轮胎中3.汽车在牵引力的作用下沿平直公路做匀速直线运动,下列判断正确的是()A.汽车的重力和汽车对地面的压力是一对平衡力B.汽车受到的牵引力和摩擦力是一对相互作用力C.汽车对地面的压力和地面对汽车的支持力是一对相互作用力D.如果汽车所受外力突然完全消失,则汽车慢慢停下来4.如图所示,A、B两点间的压强关系是A.PA=PBB.PA>PBC.PA<PBD.无法确定5.如图所示,水平桌面上放有底面积和质量都相同的甲、乙两平底容器,分别装有深度相同、质量相等的不同液体。下列说法正确的是()①容器对桌面的压力:F甲<F乙②液体的密度:ρ甲<ρ乙③液体对容器底部的压强:p甲>p乙④容器对桌面的压强:p甲’=p乙’A.只有①和③B.只有①和④C.只有②和③D.只有③和④6.下列生活实例中,属于增大压强的是()A.大型载重货车有很多车轮B.铁路的钢轨铺在枕木上C.取出一些书的书包背起来更舒服D.剪刀的刀刃做得很薄7.下列现象中,可以说明分子在做永不停息地做无规则运动的是()A.中秋时节,桂花飘香B.深秋时节,落叶纷飞C.寒冬腊月,瑞雪飘飘D.春寒料峭,细雨濛濛8.如图所示,斜面长3m,高0.6m,建筑工人用绳子在6s内将重500N的物体从其底端沿斜面向上匀速拉到顶端,拉力是150N(忽略绳子的重力).则下列说法正确的是A.斜面上的摩擦力是50NB.拉力的功率是50WC.拉力所做的功是300JD.斜面的机械效率是80%二、多选题9.一辆载有货物的卡车在平直的高速公路上匀速行驶时发动机的功率为200kW,行驶12km所用的时间是8min,所受阻力是卡车及货物总重的0.02倍.则在这段时间内()g=10N/kg.A.卡车行驶的速度是25m/sB.发动机做的功是9.6×107JC.卡车的牵引力是3.84×106ND.卡车及货物的总质量是4×104kg10.如图所示,相同体积的实心甲球和实心乙球浸在水中,甲球漂浮、乙球沉底。由此可判断出()A.甲球受的浮力大B.乙球受的浮力大C.乙球密度大于水的密度D.甲球密度大于水的密度三、填空题11.在“测定物质的密度”和“研究物质质量与体积的关系”两个实验中,所测量的物理量是_________的,实验过程中都需要进行多次测量,这样做的目的是_________的(以上两空均选填“相同”或“不同”)。在探究某种物质质量与体积的关系时,为了进行多次测量,应多次改变某物质的_________(选填“质量”或“体积”);为使实验结论更具普遍性,应选用_________(选填“一种”或“多种”)物质进行多次实验。12.某商场售货员用20N的水平推力使质量为65kg的货物沿水平方向匀速移动了3m,则该售货员对货物做功_______J,货物的重力做功_______J,(g取10N/kg)13.如图是一幅人行道的图片,左侧是盲道,其地砖表面有凸起的部分,而右侧是普通人行道,其地砖表面是平的.盲人行走时,如果不小心从盲道走到了普通人行道上,由于脚底与地面的接触面积________,脚底受到的压强________,使其能够根据脚底的感觉重新回到盲道上.(均选填“变大”、“变小”或“不变”)14.如图所示,要把门推开,力作用在A点时要比作用在B点轻松,这说明力的作用效果与力的_______有关;比较F2与F3,则说明力的作用效果与力的______有关。15.如图甲所示,物体甲重40N,被5...

1、当您付费下载文档后,您只拥有了使用权限,并不意味着购买了版权,文档只能用于自身使用,不得用于其他商业用途(如 [转卖]进行直接盈利或[编辑后售卖]进行间接盈利)。
2、本站所有内容均由合作方或网友上传,本站不对文档的完整性、权威性及其观点立场正确性做任何保证或承诺!文档内容仅供研究参考,付费前请自行鉴别。
3、如文档内容存在违规,或者侵犯商业秘密、侵犯著作权等,请点击“违规举报”。

碎片内容

四川省成都树德中学2024年八下物理期末综合测试模拟试题含解析.doc

您可能关注的文档

确认删除?