电脑桌面
添加内谋知识网--内谋文库,文书,范文下载到电脑桌面
安装后可以在桌面快捷访问

四川省攀枝花市2024届八年级物理第二学期期末达标检测模拟试题含解析.doc

四川省攀枝花市2024届八年级物理第二学期期末达标检测模拟试题含解析.doc_第1页
1/14
四川省攀枝花市2024届八年级物理第二学期期末达标检测模拟试题含解析.doc_第2页
2/14
四川省攀枝花市2024届八年级物理第二学期期末达标检测模拟试题含解析.doc_第3页
3/14
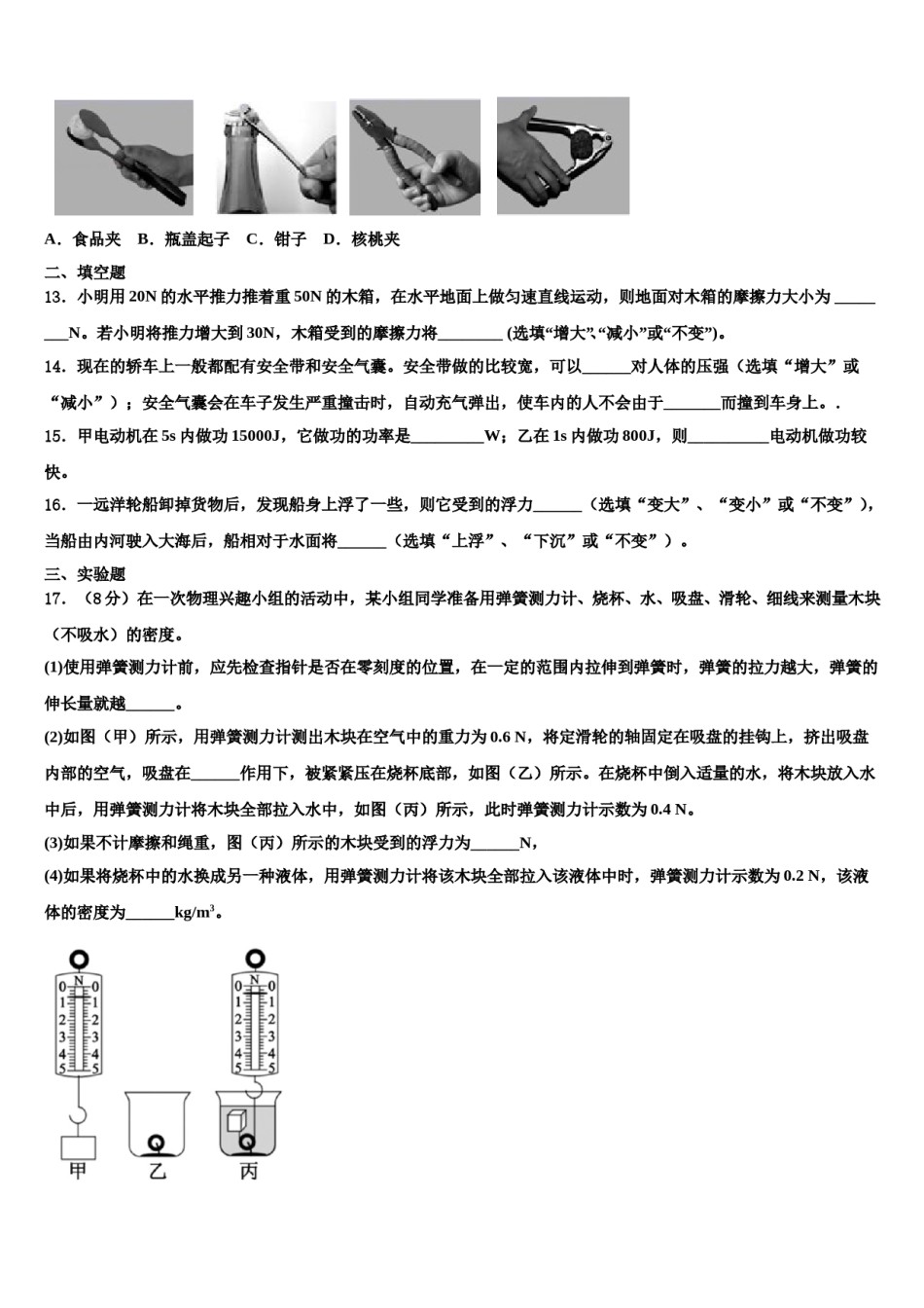
四川省攀枝花市2024届八年级物理第二学期期末达标检测模拟试题考生请注意:1.答题前请将考场、试室号、座位号、考生号、姓名写在试卷密封线内,不得在试卷上作任何标记。2.第一部分选择题每小题选出答案后,需将答案写在试卷指定的括号内,第二部分非选择题答案写在试卷题目指定的位置上。3.考生必须保证答题卡的整洁。考试结束后,请将本试卷和答题卡一并交回。一、选择题1.下列事例中属于防止惯性带来危害的是A.行车时系好安全带B.跳远时助跑C.拍打衣服,把灰尘拍去D.洗完手后甩甩手可以快干2.如图,在水平桌面上竖立着三个柱状物甲、乙、丙,它们的高度均为h,均为实心匀质,甲、乙、丙的底面分别是半径为R的圆面、边长为a的正方形、半径为r的圆面.已知:2R>a>2r,它们对桌面的压强P甲=P乙=P丙,则甲、乙、丙材料的密度比较,正确的是()A.ρ甲>ρ乙>ρ丙B.ρ甲=ρ乙>ρ丙C.ρ甲<ρ乙<ρ丙D.ρ甲=ρ乙=ρ丙3.对物理量的估测是一种良好的学习习惯,也是学好物理的基本功之一.下列是小佳同学对本学期所学的一些物理最的估测数据,其中最符合实际的是A.一名初中学生的体重约为500NB.一名初中学生站立在水平地面上时,对地面的压强约为3×104PaC.一名初中学生浸没在水中时,受到水的浮力约为1.0×103ND.一名初中学生从一楼步行到三楼所做的功约为3×104J4.利用大气压工作的是A.抽水机B.船闸C.液位计D.密度计5.对平放在水平桌面上的苏科版八年级物理课本的估测值中,下列最符合实际的是A.其质量约为3kgB.其上表面所受大气压力约为4NC.其平均密度约为8.0g/cm3D.其对水平桌面的压强约为60Pa6.如图,一个鱼缸用隔板隔开两半,一半装淡水,一半装海水。静止时液面相平,海水的密度大于淡水的密度,a、b、c、d四处位置所受到的液体压强分别为pa、pb、pc、pd,其中b处与c处离液面的深度相同,下列关于这四处位置所受到液体的压强的大小关系正确的()A.pa>pb>pc>pdB.pa>pb=pc>pdC.pd>pc=pb>paD.pd>pc>pb>pa7.做托里拆利实验时,下面哪种情况对管内水银柱的竖直高度有影响A.玻璃管的粗细B.玻璃管倾斜C.玻璃管插入水银槽的深度D.外界大气压的变化8.在图的四幅图中,F1和F2是物体所受的两个力,其中F1和F2是一对平衡力的图是A.B.C.D.9.下面是我们生活中常见的几种现象:①用力揉面团,面团形状发生变化;②篮球撞击在篮板上被弹回;③用力握小皮球,球变瘪了;④一阵风把地面上的树叶吹得漫天飞舞。在这些现象中,物体因为受力而改变运动状态的是A.①②B.②③C.③④D.②④10.当两台机器正常工作时,功率大的机器一定比功率小的机器A.做功多B.做功时间短C.做功快D.机械效率高11.使用弹簧测力计时,下列注意事项中错误的是A.使用前必须检查指针是否指在零刻度线上B.弹簧测力计必须竖直放置,不得倾斜C.使用中,弹簧、指针、挂钩不能与外壳摩擦D.所测力的大小不能超出测量范围12.如图所示的用具中,属于费力杠杆的是().A.食品夹B.瓶盖起子C.钳子D.核桃夹二、填空题13.小明用20N的水平推力推着重50N的木箱,在水平地面上做匀速直线运动,则地面对木箱的摩擦力大小为________N。若小明将推力增大到30N,木箱受到的摩擦力将________(选填“增大”、“减小”或“不变”)。14.现在的轿车上一般都配有安全带和安全气囊。安全带做的比较宽,可以______对人体的压强(选填“增大”或“减小”);安全气囊会在车子发生严重撞击时,自动充气弹出,使车内的人不会由于_______而撞到车身上。.15.甲电动机在5s内做功15000J,它做功的功率是_________W;乙在1s内做功800J,则__________电动机做功较快。16.一远洋轮船卸掉货物后,发现船身上浮了一些,则它受到的浮力______(选填“变大”、“变小”或“不变”),当船由内河驶入大海后,船相对于水面将______(选填“上浮”、“下沉”或“不变”)。三、实验题17.(8分)在一次物理兴趣小组的活动中,某小组同学准备用弹簧测力计、烧杯、水、吸盘、滑轮、细线来测量木块(不吸水)的密度。(1)使用弹簧测力计前,应先检查指针是否在零刻度的位置,在一定的范围内拉伸到...

1、当您付费下载文档后,您只拥有了使用权限,并不意味着购买了版权,文档只能用于自身使用,不得用于其他商业用途(如 [转卖]进行直接盈利或[编辑后售卖]进行间接盈利)。
2、本站所有内容均由合作方或网友上传,本站不对文档的完整性、权威性及其观点立场正确性做任何保证或承诺!文档内容仅供研究参考,付费前请自行鉴别。
3、如文档内容存在违规,或者侵犯商业秘密、侵犯著作权等,请点击“违规举报”。

碎片内容

四川省攀枝花市2024届八年级物理第二学期期末达标检测模拟试题含解析.doc

您可能关注的文档

确认删除?