电脑桌面
添加内谋知识网--内谋文库,文书,范文下载到电脑桌面
安装后可以在桌面快捷访问

四川绵阳富乐园际学校2023-2024学年物理八下期末考试模拟试题含解析.doc

四川绵阳富乐园际学校2023-2024学年物理八下期末考试模拟试题含解析.doc_第1页
1/23
四川绵阳富乐园际学校2023-2024学年物理八下期末考试模拟试题含解析.doc_第2页
2/23
四川绵阳富乐园际学校2023-2024学年物理八下期末考试模拟试题含解析.doc_第3页
3/23
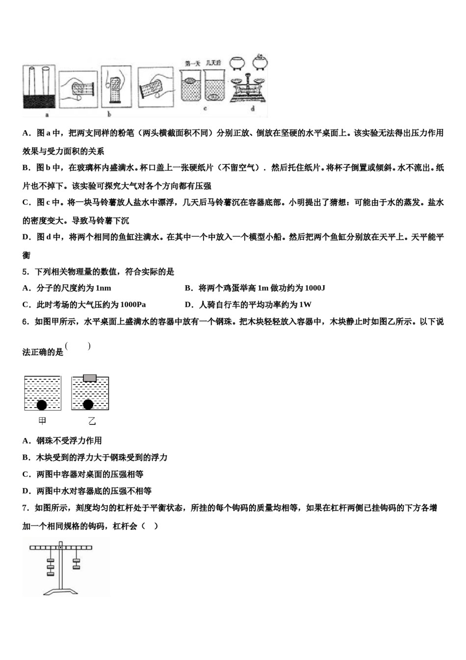
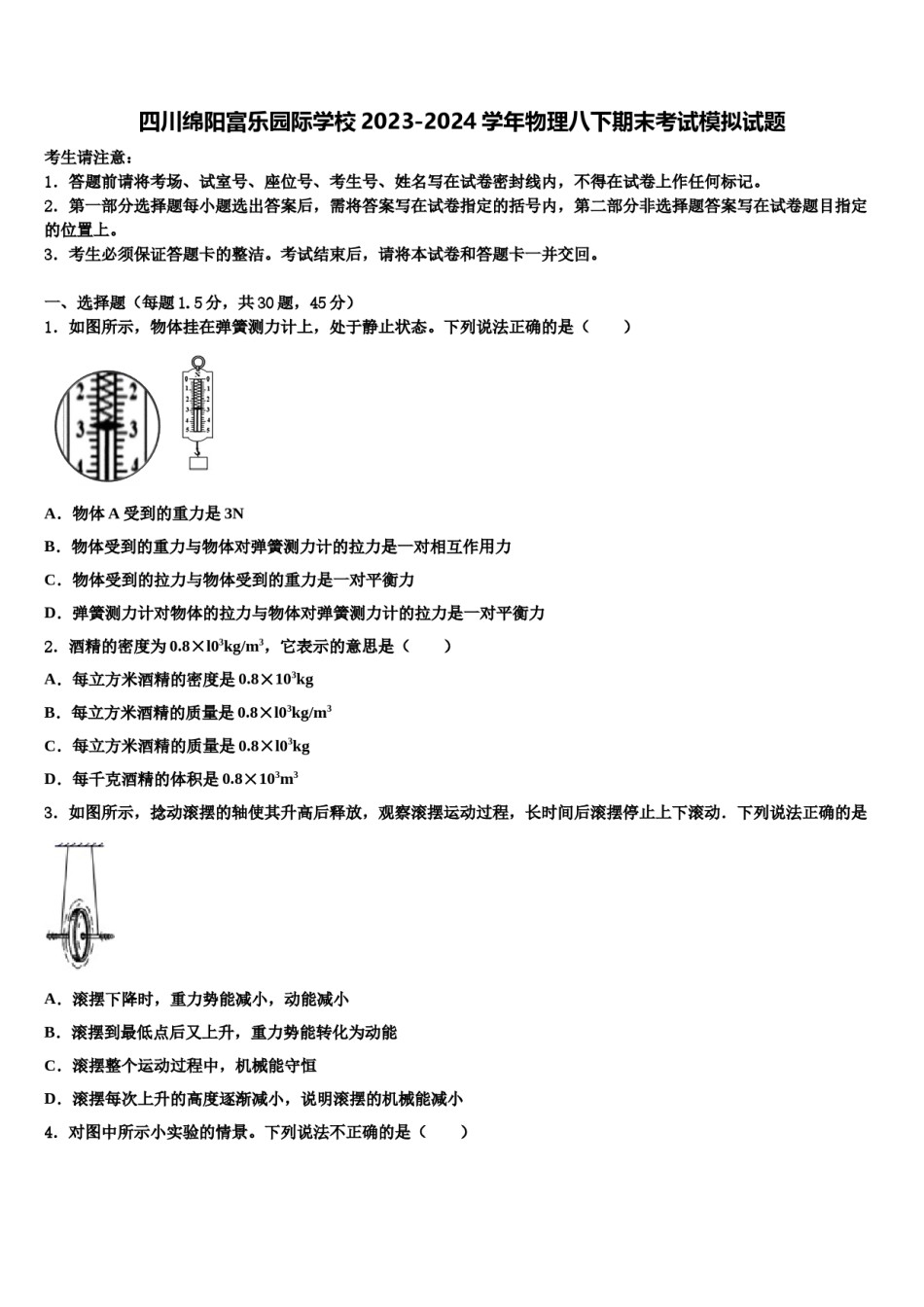
四川绵阳富乐园际学校2023-2024学年物理八下期末考试模拟试题考生请注意:1.答题前请将考场、试室号、座位号、考生号、姓名写在试卷密封线内,不得在试卷上作任何标记。2.第一部分选择题每小题选出答案后,需将答案写在试卷指定的括号内,第二部分非选择题答案写在试卷题目指定的位置上。3.考生必须保证答题卡的整洁。考试结束后,请将本试卷和答题卡一并交回。一、选择题(每题1.5分,共30题,45分)1.如图所示,物体挂在弹簧测力计上,处于静止状态。下列说法正确的是()A.物体A受到的重力是3NB.物体受到的重力与物体对弹簧测力计的拉力是一对相互作用力C.物体受到的拉力与物体受到的重力是一对平衡力D.弹簧测力计对物体的拉力与物体对弹簧测力计的拉力是一对平衡力2.酒精的密度为0.8×l03kg/m3,它表示的意思是()A.每立方米酒精的密度是0.8×103kgB.每立方米酒精的质量是0.8×l03kg/m3C.每立方米酒精的质量是0.8×l03kgD.每千克酒精的体积是0.8×103m33.如图所示,捻动滚摆的轴使其升高后释放,观察滚摆运动过程,长时间后滚摆停止上下滚动.下列说法正确的是A.滚摆下降时,重力势能减小,动能减小B.滚摆到最低点后又上升,重力势能转化为动能C.滚摆整个运动过程中,机械能守恒D.滚摆每次上升的高度逐渐减小,说明滚摆的机械能减小4.对图中所示小实验的情景。下列说法不正确的是()A.图a中,把两支同样的粉笔(两头横截面积不同)分别正放、倒放在坚硬的水平桌面上。该实验无法得出压力作用效果与受力面积的关系B.图b中,在玻璃杯内盛满水。杯口盖上一张硬纸片(不留空气).然后托住纸片。将杯子倒置或倾斜。水不流出。纸片也不掉下。该实验可探究大气对各个方向都有压强C.图c中。将一块马铃薯放人盐水中漂浮,几天后马铃薯沉在容器底部。小明提出了猜想:可能由于水的蒸发。盐水的密度变大。导致马铃薯下沉D.图d中,将两个相同的鱼缸注满水。在其中一个中放入一个模型小船。然后把两个鱼缸分别放在天平上。天平能平衡B.将两个鸡蛋举高1m做功约为1000J5.下列相关物理量的数值,符合实际的是A.分子的尺度约为1nmC.此时考场的大气压约为1000PaD.人骑自行车的平均功率约为1W6.如图甲所示,水平桌面上盛满水的容器中放有一个钢珠。把木块轻轻放入容器中,木块静止时如图乙所示。以下说法正确的是A.钢珠不受浮力作用B.木块受到的浮力大于钢珠受到的浮力C.两图中容器对桌面的压强相等D.两图中水对容器底的压强不相等7.如图所示,刻度均匀的杠杆处于平衡状态,所挂的每个钩码的质量均相等,如果在杠杆两侧已挂钩码的下方各增加一个相同规格的钩码,杠杆会()A.右端下沉B.左端下沉C.杠杆仍然平衡D.无法判断8.关于冬奥会的部分比赛项目,下列分析正确的是()A.被推出的冰壶在水平冰面上滑行时受力平衡B.短道速滑运动员匀速过弯道时运动状态不变C.滑雪运动员冲过终点后不能立即停下来是因为受到惯性的作用D.冰球运动员向后蹬冰面他就会向前运动说明物体间力的作用是相互的9.如图所示,旅游景区的索道缆车载着游客匀速上山,它具有的()A.动能增加,重力势能增加B.动能减少,重力势能增加C.动能不变,机械能增加D.动能不变,机械能减少10.铝合金因具有坚固、轻巧、美观、易于加工等优点而成为多数现代家庭封闭阳台时的首选材料,这与铝合金的下列物理性质无关的是A.较小的密度B.较大的硬度C.良好的导电性D.较好的延展性11.用图甲、乙两种方式匀速提升重为100N的物体,已知滑轮重20N,绳重和摩擦力不计。则作用在绳子末端的拉力和机械效率为A.F甲>F乙;η甲<η乙B.F甲>F乙;η甲η乙C.F甲=F乙;η甲=η乙D.F甲<F乙;η甲<η乙12.下列生活现象中,属于利用惯性的是A.开车时司机要系安全带B.高速路上汽车要限速行驶C.人踩到西瓜皮上易滑倒D.跳远运动员跳远时要助跑13.如图所示,工人用撬棒撬起石块,O为支点.此撬棒属于A.省力杠杆,但费距离B.省力杠杆,且省距离C.费力杠杆,且费距离D.费力杠杆,但省距离14.一个物体受到均为50N的一对平衡力作用而作匀速直线运动,如果这对平衡力同时突然减小到30N,则物...

1、当您付费下载文档后,您只拥有了使用权限,并不意味着购买了版权,文档只能用于自身使用,不得用于其他商业用途(如 [转卖]进行直接盈利或[编辑后售卖]进行间接盈利)。
2、本站所有内容均由合作方或网友上传,本站不对文档的完整性、权威性及其观点立场正确性做任何保证或承诺!文档内容仅供研究参考,付费前请自行鉴别。
3、如文档内容存在违规,或者侵犯商业秘密、侵犯著作权等,请点击“违规举报”。

碎片内容

四川绵阳富乐园际学校2023-2024学年物理八下期末考试模拟试题含解析.doc

您可能关注的文档

确认删除?