电脑桌面
添加内谋知识网--内谋文库,文书,范文下载到电脑桌面
安装后可以在桌面快捷访问

天津滨海新区2023-2024学年八年级物理第二学期期末学业质量监测试题含解析.doc

天津滨海新区2023-2024学年八年级物理第二学期期末学业质量监测试题含解析.doc_第1页
1/12
天津滨海新区2023-2024学年八年级物理第二学期期末学业质量监测试题含解析.doc_第2页
2/12
天津滨海新区2023-2024学年八年级物理第二学期期末学业质量监测试题含解析.doc_第3页
3/12
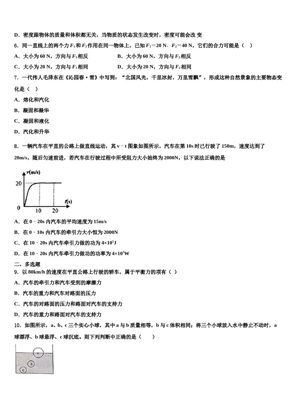
天津滨海新区2023-2024学年八年级物理第二学期期末学业质量监测试题注意事项:1.答题前,考生先将自己的姓名、准考证号填写清楚,将条形码准确粘贴在考生信息条形码粘贴区。2.选择题必须使用2B铅笔填涂;非选择题必须使用0.5毫米黑色字迹的签字笔书写,字体工整、笔迹清楚。3.请按照题号顺序在各题目的答题区域内作答,超出答题区域书写的答案无效;在草稿纸、试题卷上答题无效。4.保持卡面清洁,不要折叠,不要弄破、弄皱,不准使用涂改液、修正带、刮纸刀。一、单选题1.一艘轮船从河里驶入大海,会发生变化的是()A.浮力变大,船会下沉一些B.浮力变小,船会上浮一些C.浮力不变,船会上浮一些D.浮力不变,船会下沉一些2.如图,手拉着长方体木块在粗糙程度不变的水平面上做匀速直线运动,则下列说法不正确的是A.木块受到的拉力与摩擦力大小相等B.木块运动过程中其动能保持不变C.若木块各个侧面的粗糙程度不同,利用该装置可探究滑动摩擦力大小与接触面粗糙程度的关系D.若木块各个侧面的粗糙程度不同,利用该装置还可探究滑动摩擦力大小与接触面面积的关系3.如图,放入水中的鸡蛋下沉。当它静止在烧杯底部时,下列判断正确的是()A.鸡蛋不受浮力B.鸡蛋只受重力和浮力C.鸡蛋所受力的合力为零D.鸡蛋受的浮力等于重力4.妈妈与宁宁到柘荣东狮山进行登山比赛,他们同时同地出发,爬到同一山顶。已知妈妈的体重是宁宁的1.5倍,妈妈所用的时间是宁宁的2倍,若妈妈克服自身重力做功为W1、功率为P1,宁宁克服自身重力做功为W2、功率为P2,则下列关系正确的是()B.W1∶W2=2∶3P1∶P2=2∶1A.W1∶W2=2∶3P1∶P2=3∶4D.W1∶W2=3∶2P1∶P2=1∶2C.W1∶W2=3∶2P1∶P2=3∶45.有关物质的密度,下列说法中正确的是()A.密度跟物体的质量有关,质量越大,密度越大B.密度跟物体的体积有关,体积越大、密度越小C.密度是物质本身的一种特性,当物质的状态发生改变时,其密度也不会改变D.密度跟物体的质量和体积都无关,当物质的状态发生改变时,密度可能会改变6.同一直线上的两个力F1和F2作用在同一物体上,已知F1=20N,F2=40N,它们的合力可能是()A.大小为60N,方向与F1相反B.大小为60N,方向与F2相反C.大小为20N,方向与F1相同D.大小为20N,方向与F2相同7.一代伟人毛泽东在《沁园春·雪》中写到:“北国风光,千里冰封,万里雪飘”,形成这种自然景象的主要物态变化是()A.熔化和汽化B.凝固和凝华C.凝固和液化D.汽化和升华8.一辆汽车在平直的公路上做直线运动,其v﹣t图象如图所示,汽车在第10s时已行驶了150m,速度达到了20m/s,随后匀速前进,若汽车在行驶过程中所受阻力大小始终为2000N,以下说法正确的是A.在0﹣20s内汽车的平均速度为15m/sB.在0﹣10s内汽车的牵引力大小恒为2000NC.在10﹣20s内汽车牵引力做的功为4×105JD.在10﹣20s内汽车牵引力做功的功率为4×105W二、多选题9.以80km/h的速度在平直公路上行驶的轿车,属于平衡力的项有()A.汽车的牵引力和汽车受到的摩擦力B.汽车的重力和汽车对路面的压力C.汽车的对路面的压力和路面对汽车的支持力D.汽车的重力和路面对汽车的支持力10.如图所示,a、b、c三个实心小球,其中a与b质量相等,b与c体积相同;将三个小球放入水中静止不动时,a球漂浮、b球悬浮、c球沉底。则下列判断中正确的是()A.它们的密度关系是∶ρa<ρb<ρcB.它们所受的浮力关系是:Fa=Fb=FcC.它们的重力关系是:Ga=Gb>GcD.它们排开水的体积关系是:Va<Vb=Vc三、填空题(______)11.一艘轮船从河里驶入大海,下面关于重力和浮力大小说法正确的是A.重力变大、浮力变大B.重力不变、浮力不变C.重力不变、浮力变大D.重力不变、浮力变小理由:____________________。12.把一个装有半杯水的烧杯放在水平桌面上,现要使水对杯底的压强增大,可采取的方法有:(1)________________;(2)________________。13.2月22日,一架ARJ21飞机从上海起飞,在内蒙古顺利降落,标志着国产喷气客机开启商业运营新征程。在空中飞行时,机翼上方空气流速比下方大,所以机翼上方空气压强比下方_________。飞机外壳与空气摩擦,温...

1、当您付费下载文档后,您只拥有了使用权限,并不意味着购买了版权,文档只能用于自身使用,不得用于其他商业用途(如 [转卖]进行直接盈利或[编辑后售卖]进行间接盈利)。
2、本站所有内容均由合作方或网友上传,本站不对文档的完整性、权威性及其观点立场正确性做任何保证或承诺!文档内容仅供研究参考,付费前请自行鉴别。
3、如文档内容存在违规,或者侵犯商业秘密、侵犯著作权等,请点击“违规举报”。

碎片内容

天津滨海新区2023-2024学年八年级物理第二学期期末学业质量监测试题含解析.doc

您可能关注的文档

确认删除?