电脑桌面
添加内谋知识网--内谋文库,文书,范文下载到电脑桌面
安装后可以在桌面快捷访问

安徽宿州埇桥区2023-2024学年八年级物理第二学期期末复习检测模拟试题含解析.doc

安徽宿州埇桥区2023-2024学年八年级物理第二学期期末复习检测模拟试题含解析.doc_第1页
1/27
安徽宿州埇桥区2023-2024学年八年级物理第二学期期末复习检测模拟试题含解析.doc_第2页
2/27
安徽宿州埇桥区2023-2024学年八年级物理第二学期期末复习检测模拟试题含解析.doc_第3页
3/27
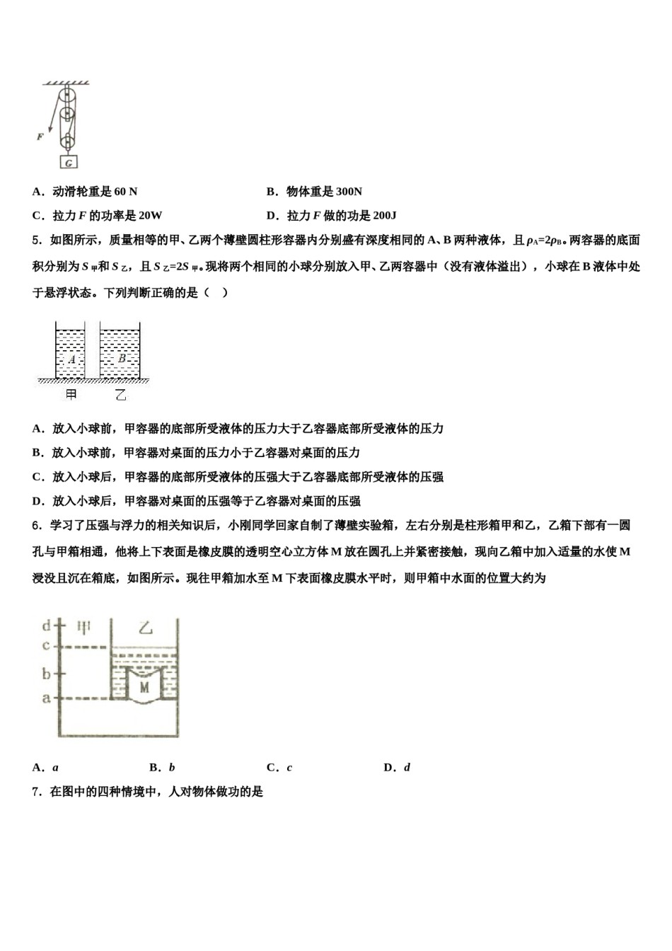
安徽宿州埇桥区2023-2024学年八年级物理第二学期期末复习检测模拟试题注意事项:1.答题前,考生先将自己的姓名、准考证号码填写清楚,将条形码准确粘贴在条形码区域内。2.答题时请按要求用笔。3.请按照题号顺序在答题卡各题目的答题区域内作答,超出答题区域书写的答案无效;在草稿纸、试卷上答题无效。4.作图可先使用铅笔画出,确定后必须用黑色字迹的签字笔描黑。5.保持卡面清洁,不要折暴、不要弄破、弄皱,不准使用涂改液、修正带、刮纸刀。一、选择题(每题1.5分,共30题,45分)1.下列关于粒子和字宙的说法,其中正确的是()A.物理学家汤姆生建立了原子核式结构模型B.宇宙是一个有层次的天体结构系统,恒星是绝对不动的C.水和酒精混合后总体积变小,说明分子间存在引力D.在原子核、电子、分子和原子中,尺度最小的是电子2.一些新材料具有特殊的物理性质,如质地坚硬且几乎是完全透明的纳米材料——石墨烯,它还具有出色的导电性和导热性.下列物体中不适合使用石墨烯制作的是()A.防弹衣B.隔热手套C.电脑元件D.手机液晶屏3.如图所示的实例中,属于利用大气压的是()A.用回水管的“水封”阻隔臭气B.利用压强计测量某种液体内部某处的压强C.医生利用拔火罐给患者进行治疗D.帕斯卡用几杯水就撑裂了木桶4.如图所示,不计绳重和摩擦,拉力F是100N,在10s内将重物匀速提升2m,此时滑轮组的机械效率是80%,则下列说法正确的是()A.动滑轮重是60NB.物体重是300NC.拉力F的功率是20WD.拉力F做的功是200J5.如图所示,质量相等的甲、乙两个薄壁圆柱形容器内分别盛有深度相同的A、B两种液体,且ρA=2ρB。两容器的底面积分别为S甲和S乙,且S乙=2S甲。现将两个相同的小球分别放入甲、乙两容器中(没有液体溢出),小球在B液体中处于悬浮状态。下列判断正确的是()A.放入小球前,甲容器的底部所受液体的压力大于乙容器底部所受液体的压力B.放入小球前,甲容器对桌面的压力小于乙容器对桌面的压力C.放入小球后,甲容器的底部所受液体的压强大于乙容器底部所受液体的压强D.放入小球后,甲容器对桌面的压强等于乙容器对桌面的压强6.学习了压强与浮力的相关知识后,小刚同学回家自制了薄壁实验箱,左右分别是柱形箱甲和乙,乙箱下部有一圆孔与甲箱相通,他将上下表面是橡皮膜的透明空心立方体M放在圆孔上并紧密接触,现向乙箱中加入适量的水使M浸没且沉在箱底,如图所示。现往甲箱加水至M下表面橡皮膜水平时,则甲箱中水面的位置大约为A.aB.bC.cD.d7.在图中的四种情境中,人对物体做功的是A.提着水桶在水平地面上匀速前进B.扛着米袋慢慢爬上楼梯C.用力推汽车,汽车没动D.举着杠铃原地不动8.如图所示的四种现象中,由于光的反射而形成的是()A.在岸上看到水中的腿变“短”了B.平静湖面上群山的倒影C.透过玻璃砖看到钢笔错位了D.手影9.如题图所示,水平桌面上有一长为L,质量分布均匀的木板M,右端与桌边相齐,在水平力F的作用下,沿直线向右匀速离开桌边孟麟在此过程中,下列说法正确的是A.M对桌面的压强变小,压力不变B.M对桌面的压强不变,压力不变C.M对桌面的压强变大,摩擦力不变D.M对桌面的压强变大,摩擦力变小10.如图所示,甲、乙两个相同的容器装了相同质量的纯净水,用不同的加热器加热,不计热量散失,得到如图所示的水温与时间的图线,下列说法正确的是()A.温度计内测温液体的液面升高了,它的质量也增加了B.加热相同的时间,两杯水吸收的热量相同C.吸收相同的热量,甲杯的水升温比乙杯多D.甲杯的水加热2min与乙杯的水加热3min吸收的热量相同11.在日常生产和生活中,有时需要增大压强,有时需要减小压强,如图所示的事例中,属于增大压强的是A.书包背带做得较宽B.菜刀刀刃很薄C.铁轨铺在枕木上D.穿滑雪板滑雪12.在探究光的反射规律时,老师把一块平面镜CD竖立在讲台上,坐在B点的甲同学通过平面镜看到了坐在A点的乙同学(如图).在这一现象中,光线的反射角是A.∠1B.∠2C.∠3D.∠413.“094型”潜艇是我国自行研制的新一代潜艇,当它从深海中上浮而未露出水面的过程中,它受到海水的A.压强减小,浮力减小B...

1、当您付费下载文档后,您只拥有了使用权限,并不意味着购买了版权,文档只能用于自身使用,不得用于其他商业用途(如 [转卖]进行直接盈利或[编辑后售卖]进行间接盈利)。
2、本站所有内容均由合作方或网友上传,本站不对文档的完整性、权威性及其观点立场正确性做任何保证或承诺!文档内容仅供研究参考,付费前请自行鉴别。
3、如文档内容存在违规,或者侵犯商业秘密、侵犯著作权等,请点击“违规举报”。

碎片内容

安徽宿州埇桥区2023-2024学年八年级物理第二学期期末复习检测模拟试题含解析.doc

您可能关注的文档

确认删除?