电脑桌面
添加内谋知识网--内谋文库,文书,范文下载到电脑桌面
安装后可以在桌面快捷访问

安徽省安庆市区二十二校联考2024年物理八下期末综合测试模拟试题含解析.doc

安徽省安庆市区二十二校联考2024年物理八下期末综合测试模拟试题含解析.doc_第1页
1/16
安徽省安庆市区二十二校联考2024年物理八下期末综合测试模拟试题含解析.doc_第2页
2/16
安徽省安庆市区二十二校联考2024年物理八下期末综合测试模拟试题含解析.doc_第3页
3/16
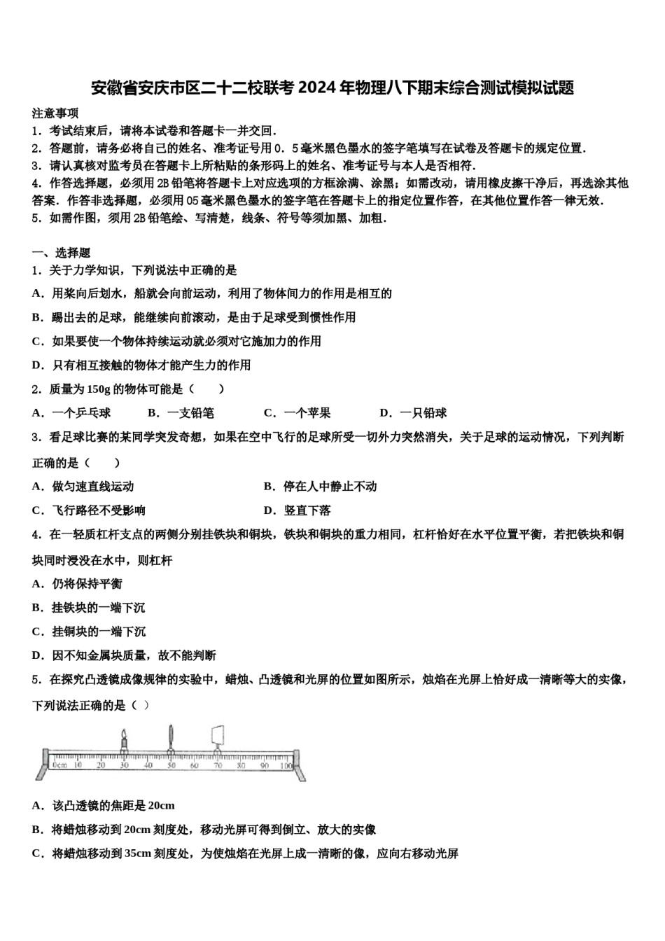
安徽省安庆市区二十二校联考2024年物理八下期末综合测试模拟试题注意事项1.考试结束后,请将本试卷和答题卡一并交回.2.答题前,请务必将自己的姓名、准考证号用0.5毫米黑色墨水的签字笔填写在试卷及答题卡的规定位置.3.请认真核对监考员在答题卡上所粘贴的条形码上的姓名、准考证号与本人是否相符.4.作答选择题,必须用2B铅笔将答题卡上对应选项的方框涂满、涂黑;如需改动,请用橡皮擦干净后,再选涂其他答案.作答非选择题,必须用05毫米黑色墨水的签字笔在答题卡上的指定位置作答,在其他位置作答一律无效.5.如需作图,须用2B铅笔绘、写清楚,线条、符号等须加黑、加粗.一、选择题1.关于力学知识,下列说法中正确的是A.用桨向后划水,船就会向前运动,利用了物体间力的作用是相互的B.踢出去的足球,能继续向前滚动,是由于足球受到惯性作用C.如果要使一个物体持续运动就必须对它施加力的作用D.只有相互接触的物体才能产生力的作用2.质量为150g的物体可能是()A.一个乒乓球B.一支铅笔C.一个苹果D.一只铅球3.看足球比赛的某同学突发奇想,如果在空中飞行的足球所受一切外力突然消失,关于足球的运动情况,下列判断正确的是()B.停在人中静止不动A.做匀速直线运动C.飞行路径不受影响D.竖直下落4.在一轻质杠杆支点的两侧分别挂铁块和铜块,铁块和铜块的重力相同,杠杆恰好在水平位置平衡,若把铁块和铜块同时浸没在水中,则杠杆A.仍将保持平衡B.挂铁块的一端下沉C.挂铜块的一端下沉D.因不知金属块质量,故不能判断5.在探究凸透镜成像规律的实验中,蜡烛、凸透镜和光屏的位置如图所示,烛焰在光屏上恰好成一清晰等大的实像,下列说法正确的是()A.该凸透镜的焦距是20cmB.将蜡烛移动到20cm刻度处,移动光屏可得到倒立、放大的实像C.将蜡烛移动到35cm刻度处,为使烛焰在光屏上成一清晰的像,应向右移动光屏D.将蜡烛移动到45cm刻度处,为使烛焰在光屏上成一清晰的像,应向右移动光屏6.如图所示,甲容器内只有水,乙容器内有冰块漂浮在水面上,丙容器中悬浮着一个小球,三个相同的容器内水面高度相同.则下列说法正确的是A.冰块的密度大于球的密度B.若向丙容器中加入酒精,小球受到的浮力变小C.水对三个容器底的压力不同D.三个容器中,甲容器对水平桌面的压力最小7.下列生活实例中,力对物体做功的有甲:小车在推力的作用下前进了一段距离乙:提着滑板在水平路面上前行丙:物体在绳子力作用下升高丁:用尽全力搬石头,搬而未起A.甲和乙B.甲和丙C.乙和丙D.丙和丁8.2016年8月16日,我国用长征二号丁运载火箭成功将世界首颗量子科学实验卫星(简称“量子卫星”)“墨子号”发射升空,如图所示,火箭在加速上升的过程中()A.动能不变,重力势能增加,机械能增加B.动能增加,重力势能不变,机械能增加C.动能增加,重力势能增加,机械能增加D.动能不变,重力势能不变,机械能不变9.关于力对物体做功,下列说法正确的是A.电灯吊挂在天花板上静止,拉力对电灯做了功B.从树上下落的苹果,重力对苹果做了功C.小球从斜面上向下滚动的过程中,支持力对小球做了功D.踢出去的足球,在水平地面上滚动,在滚动过程中,踢力对足球做了功10.针对“质量为100g的木块,所受的重力是多大”这一问题,班内同学在黑板上写出了如下计算过程,其中正确的是()A.100g=1000NB.100g=0.1kg×10N/kg=1NC.G=mg=100g×10N/kg=1000ND.G=mg=0.1kg×10N/kg=1N11.如下各示意图,是作用在同一物体上的两个力的情景,作用效果相同的是A.B.C.D.12.下列关于力的说法正确的是A.两个物体不接触,就不会产生力的作用B.两个物体只要接触,就一定会产生力的作用C.一个物体也会产生力的作用D.没有物体就没有力的作用二、填空题13.将体积均为20cm3的木块(ρ木=0.5g/cm3)和蜡块(ρ蜡=0.9g/cm3)分别放入装满水容器中,松手静止后,木块所受到的浮力F1,和蜡块所受到的浮力F2的大小关系F1______F2(填“=”或“<”)。此时木块排开水的体积为______cm3。14.夏天把西瓜放在冷水中降温,西瓜浸没于水中后松手,西瓜会上浮,是由于_____;用手捞出...

1、当您付费下载文档后,您只拥有了使用权限,并不意味着购买了版权,文档只能用于自身使用,不得用于其他商业用途(如 [转卖]进行直接盈利或[编辑后售卖]进行间接盈利)。
2、本站所有内容均由合作方或网友上传,本站不对文档的完整性、权威性及其观点立场正确性做任何保证或承诺!文档内容仅供研究参考,付费前请自行鉴别。
3、如文档内容存在违规,或者侵犯商业秘密、侵犯著作权等,请点击“违规举报”。

碎片内容

安徽省安庆市区二十二校联考2024年物理八下期末综合测试模拟试题含解析.doc

您可能关注的文档

确认删除?