电脑桌面
添加内谋知识网--内谋文库,文书,范文下载到电脑桌面
安装后可以在桌面快捷访问

安徽省宣城市奋飞学校2023-2024学年八年级物理第二学期期末检测试题含解析.doc

安徽省宣城市奋飞学校2023-2024学年八年级物理第二学期期末检测试题含解析.doc_第1页
1/27
安徽省宣城市奋飞学校2023-2024学年八年级物理第二学期期末检测试题含解析.doc_第2页
2/27
安徽省宣城市奋飞学校2023-2024学年八年级物理第二学期期末检测试题含解析.doc_第3页
3/27
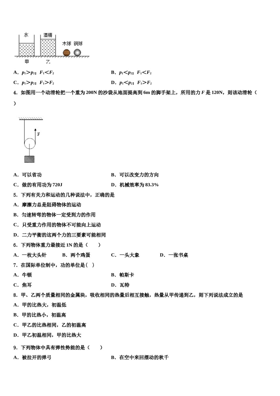
安徽省宣城市奋飞学校2023-2024学年八年级物理第二学期期末检测试题考生须知:1.全卷分选择题和非选择题两部分,全部在答题纸上作答。选择题必须用2B铅笔填涂;非选择题的答案必须用黑色字迹的钢笔或答字笔写在“答题纸”相应位置上。2.请用黑色字迹的钢笔或答字笔在“答题纸”上先填写姓名和准考证号。3.保持卡面清洁,不要折叠,不要弄破、弄皱,在草稿纸、试题卷上答题无效。一、选择题(每题1.5分,共30题,45分)1.如图所示的实例中,属于利用大气压的是()A.用回水管的“水封”阻隔臭气B.利用压强计测量某种液体内部某处的压强C.医生利用拔火罐给患者进行治疗D.帕斯卡用几杯水就撑裂了木桶2.如图所示的甲、乙两个实心均匀正方体分别放置在水平地面上,它们对地面的压强相等.现分别在两个正方体的上部,沿水平方向切去一部分,则以下判断正确的是A.若切去的高度相等,则甲被切去的质量可能多B.若剩余的高度相等,则甲被切去的厚度一定多C.若切去的质量相等,则甲被切去的厚度一定多D.若剩余的质量相等,则甲被切去的厚度可能多3.如图所示,桌面上有甲、乙两个相同的容器,分别装有等质量的水和酒精,现有体积相等的实心木球和实心铜球,它们的密度关系为ρ木<ρ酒精<ρ水<ρ铜,将木球放入水中,铜球放入酒精中(无液体溢出)。静止时,甲、乙两容器对桌面的压强分别为p1和p2,木球和铜球所受浮力分别为F1和F2,则()A.p1>p2;F1<F2B.p1<p2;F1<F2C.p1>p2;F1>F2D.p1<p2;F1>F24.如图用一个动滑轮把一个重为200N的沙袋从地面提高到6m的脚手架上,所用的力F是120N,则该动滑轮()A.可以省功B.可以改变力的方向C.做的有用功为720JD.机械效率为83.3%5.下列有关力和运动的几种说法中,正确的是A.摩擦力总是阻碍物体的运动B.匀速转弯的物体一定受到力的作用C.只受重力作用的物体不可能向上运动D.二力平衡的这两个力的三要素可能相同6.下列物体重力最接近1N的是()A.一枚大头针B.两个鸡蛋C.一头大象D.一张书桌7.在国际单位制中,功的单位是()A.牛顿B.帕斯卡C.焦耳D.瓦特8.甲、乙两个质量相同的金属块,吸收相同的热量后相互接触,热量从甲传递到乙,则下列说法成立的是A.甲的比热大,初温低B.甲的比热小,初温高C.甲乙的比热相同,乙的初温高D.甲乙初温相同,甲的比热大9.下列物体中具有弹性势能的是()B.在空中来回摆动的秋千A.被拉开的弹弓C.悬挂在天花板上的吊灯D.没有发生形变的弹簧10.小星乘超市的自动扶梯匀速上升的过程中,小星的()A.动能转化为势能,机械能不变B.动能转化为势能,机械能增大C.动能不变,势能增大,机械能增大D.动能不变,势能不变,机械能不变11.如图所示是跳水运动员跳板跳水时的情景,跳板跳水运动有起跳、腾空、落水几个阶段,若不计空气阻力,从腾空到落水的过程中()A.重力势能先减小后增大,机械能不变B.动能先减小后增大,机械能不变C.动能增加,机械能增加D.重力势能减小,机械能减小12.如图所示的实例中,目的是为了增大摩擦的是A.旱冰鞋装有滑轮B.雪天轮胎绕上链条C.磁悬浮列车悬浮行驶D.给车轴加润滑油13.如图所示,甲、乙两物体在水平桌面上处于静止状态,下列说法正确的是()A.甲对乙的压力与桌面对乙的支持力是一对平衡力B.乙对甲的支持力和甲受到的重力是一对平衡力C.甲对乙的压力与桌面对乙的支持力是一对相互作用力D.乙物体受到的重力与桌面对它的支持力是一对相互作用力14.大小分别为5N和10N的两个力,同时作用在同一直线上,其合力的大小()A.只能是15NB.只能是5NC.大于5N,小于5ND.可能是5N,也可能是15N15.如图所示,甲、乙两容器中装有煤油,容器底面积S乙=3S甲,两容器煤油深度相同,下列判断正确的是()A.两容器里煤油对容器底面的压力F甲=F乙B.两容器里煤油对容器底面的压力F甲=3F乙C.两容器里煤油对容器底面的压强p甲=p乙D.两容器里煤油对容器底面的压强p甲=3p乙16.小张看到鸡蛋浮在盐水面上,如图所示,他沿杯璧缓慢加入清水使鸡蛋下沉.在此过程中,鸡蛋受到的浮力F随时间t的变化图像可能是下图中的()A.B.C.D.17...

1、当您付费下载文档后,您只拥有了使用权限,并不意味着购买了版权,文档只能用于自身使用,不得用于其他商业用途(如 [转卖]进行直接盈利或[编辑后售卖]进行间接盈利)。
2、本站所有内容均由合作方或网友上传,本站不对文档的完整性、权威性及其观点立场正确性做任何保证或承诺!文档内容仅供研究参考,付费前请自行鉴别。
3、如文档内容存在违规,或者侵犯商业秘密、侵犯著作权等,请点击“违规举报”。

碎片内容

安徽省宣城市奋飞学校2023-2024学年八年级物理第二学期期末检测试题含解析.doc

您可能关注的文档

确认删除?