电脑桌面
添加内谋知识网--内谋文库,文书,范文下载到电脑桌面
安装后可以在桌面快捷访问

宣威市来宾一中学2023-2024学年物理八下期末质量跟踪监视试题含解析.doc

宣威市来宾一中学2023-2024学年物理八下期末质量跟踪监视试题含解析.doc_第1页
1/12
宣威市来宾一中学2023-2024学年物理八下期末质量跟踪监视试题含解析.doc_第2页
2/12
宣威市来宾一中学2023-2024学年物理八下期末质量跟踪监视试题含解析.doc_第3页
3/12
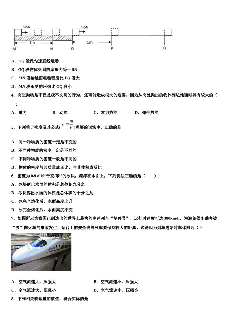
宣威市来宾一中学2023-2024学年物理八下期末质量跟踪监视试题考生请注意:1.答题前请将考场、试室号、座位号、考生号、姓名写在试卷密封线内,不得在试卷上作任何标记。2.第一部分选择题每小题选出答案后,需将答案写在试卷指定的括号内,第二部分非选择题答案写在试卷题目指定的位置上。3.考生必须保证答题卡的整洁。考试结束后,请将本试卷和答题卡一并交回。一、单选题1.图所示的四个实例中,目的是为了增大摩擦的是A.旱冰鞋下装有滚轮B.乒乓球拍上贴有橡胶皮C.旅行箱下装有小轮D.给车轮的轴中加润滑油2.如图所示,用水平力F=30N,按住一重G=10N的木块在竖直墙壁上,当木块沿竖直方向匀速下滑时,木块受到的摩擦力的大小是()A.40NB.30NC.20ND.10N3.小明做“探究影响滑动摩擦力大小的因素”实验。实验中物体在水平桌面上始终受到沿水平方向5N的拉力F做直线运动,如图。水平桌面O点两侧粗糙程度不同,物体运动过程中经过M点开始计时,每经过相同时间,频闪相机会自动拍摄记录物体的位置(用虚线框表示),物体在MO段做匀速直线运动。下列说法中正确的是()A.OQ段做匀速直线运动B.OQ段物体受到的摩擦力等于5NC.MN段接触面粗糙程度比PQ段大D.MN段承受的压强比OQ段小4.高空抛物是不仅是极不文明的行为,还可能造成很大的危害。因为从高处抛出的物体到达地面时具有较大的()B.动能C.重力势能D.弹性势能A.重力5.下列关于密度及其公式()理解的说法中,正确的是A.同一种物质的密度一定是不变的B.不同种物质的密度一定是不同的C.不同种物质的密度一般是不同的D.物体的密度与其质量成正比、与其体积成反比6.密度为0.9×103千克/米3的冰块,漂浮在水面上,下列说法正确的是()A.冰块露出水面的体积是总体积九分之一B.冰块露出水面的体积是总体积的十分之九C.冰完全熔化后,水面高度上升D.冰完全熔化后,水面高度不变7.如图所示为我国已制造出的世界上最快的高速列车“复兴号”,运行时速度可达380km/h。为避免候车乘客被“吸”向火车的事故发生,站台上的安全线与列车要保持较大的距离。这是因为列车进站时车体附近()A.空气流速大、压强大B.空气流速小、压强大C.空气流速大、压强小D.空气流速小、压强小8.下列相关物理量的数值,符合实际的是A.分子的尺度约为1nmB.将两个鸡蛋举高1m做功约为1000JC.此时考场的大气压约为1000PaD.人骑自行车的平均功率约为1W二、多选题9.用水平力F1拉着物体M在水平地面上以速度v1匀速运动一段距离s1,所用时间为t1,F1做功为W1,功率为P1;若改用水平力F1拉着物体M在同一水平地面上以速度v1匀速运动一段距离s1,所用时间为t1,F1做功为W1,功率为P1.已知:v1>v1,t1=t1,下列判断正确的是A.s1>s1B.F1=F1C.W1>W1D.P1<P110.如图所示,木块a放在粗糙水平桌面上,木块b放在木块a上面,在水平拉力F作用下一起向右做匀速直线运动,空气阻力不计,下列判断正确的是()A.拉力F和a受到的摩擦力大小不相等B.b在水平方向上不受摩擦力C.a受到的重力和地面对a的支持力不是一对平衡力D.a在水平方向上受到向右的摩擦力三、填空题11.通过物理知识的学习,我们可以发现:(1)当要研究的物理量不容易直接测量时,都要想办法把它们的大小间接表示出来。例如:在探究滑动摩擦力与什么因素有关的实验中(如图所示),弹簧测力计水平拉动木块时,必须让木块在水平面上做______运动,通过读取弹簧测力计上的示数便可间接知道摩擦力的大小;(2)当要研究某个物理量与多个因素的关系时,一般要采用______法。例如:在探究滑动摩擦力与什么因素有关的实验中,若要研究滑动摩擦力的大小与接触面粗糙程度之间的关系,则需要保持接触面所受______不变。12.在综合实践活动中,某兴趣小组探究纸锥在空气中下落的规律。他们取三个完全相同的质量为m的纸锥,编号为甲、乙、丙,其中在乙纸锥中固定质量为3m小球,在丙纸锥中固定质量为8m小球,再让纸锥从不同高度分别自由落下,并以竖直砖墙为背景,当进入竖直砖墙的区域时,用照相机通过每隔相等的时间曝光一次的方法记录纸锥的运动过程,如图是其中一段的示意图.请回答下列...

1、当您付费下载文档后,您只拥有了使用权限,并不意味着购买了版权,文档只能用于自身使用,不得用于其他商业用途(如 [转卖]进行直接盈利或[编辑后售卖]进行间接盈利)。
2、本站所有内容均由合作方或网友上传,本站不对文档的完整性、权威性及其观点立场正确性做任何保证或承诺!文档内容仅供研究参考,付费前请自行鉴别。
3、如文档内容存在违规,或者侵犯商业秘密、侵犯著作权等,请点击“违规举报”。

碎片内容

宣威市来宾一中学2023-2024学年物理八下期末质量跟踪监视试题含解析.doc

您可能关注的文档

确认删除?