电脑桌面
添加内谋知识网--内谋文库,文书,范文下载到电脑桌面
安装后可以在桌面快捷访问

山东省德州市乐陵市2024年物理八下期末调研模拟试题含解析.doc

山东省德州市乐陵市2024年物理八下期末调研模拟试题含解析.doc_第1页
1/12
山东省德州市乐陵市2024年物理八下期末调研模拟试题含解析.doc_第2页
2/12
山东省德州市乐陵市2024年物理八下期末调研模拟试题含解析.doc_第3页
3/12
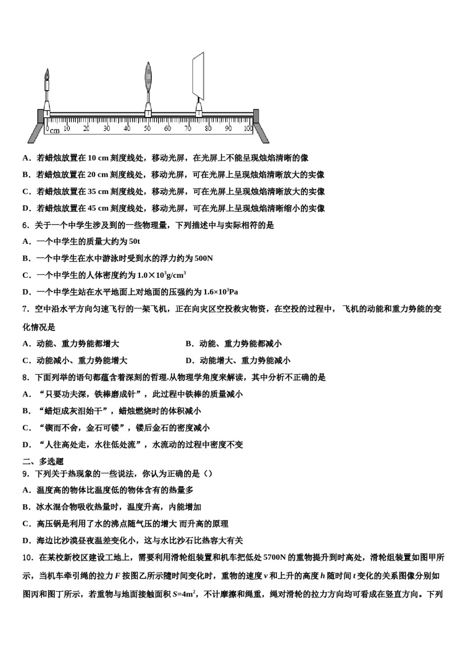
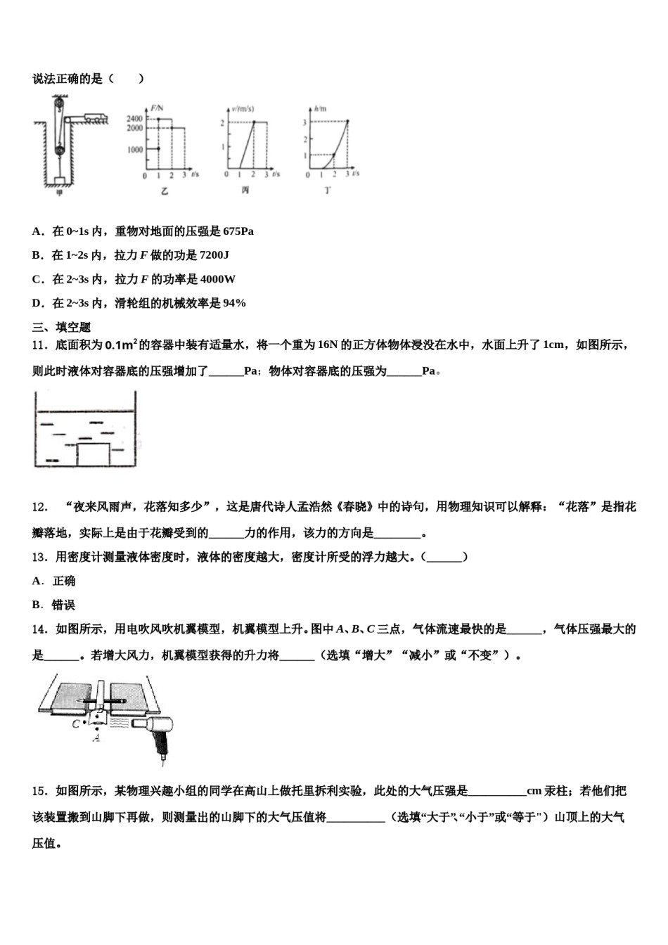
山东省德州市乐陵市2024年物理八下期末调研模拟试题注意事项:1.答题前,考生先将自己的姓名、准考证号填写清楚,将条形码准确粘贴在考生信息条形码粘贴区。2.选择题必须使用2B铅笔填涂;非选择题必须使用0.5毫米黑色字迹的签字笔书写,字体工整、笔迹清楚。3.请按照题号顺序在各题目的答题区域内作答,超出答题区域书写的答案无效;在草稿纸、试题卷上答题无效。4.保持卡面清洁,不要折叠,不要弄破、弄皱,不准使用涂改液、修正带、刮纸刀。一、单选题1.如图是测定大气压值的实验装置,此时管内外水银面高度差是760mm.下列描述正确的是A.将玻璃管稍倾斜一点,管内水银柱长度将不变B.如果管中进了些空气,管内外水银面的高度差将小于760mmC.将它从山下移到山上,管内外水银面的高度差将变大D.如果不小心管顶破了一个洞,管中的水银将从上面喷出2.物理学中,为纪念物理学家在某一领域的贡献,把他们的名字定为了某物理量的单位,下列物理量和单位对应错误的是()B.能量﹣﹣焦耳A.力﹣﹣牛顿C.功率﹣﹣瓦特D.密度﹣﹣阿基米德3.两台机器,甲的机械效率大于乙的机械效率,则()A.使用甲机器一定省力B.使用甲机器做功一定快C.使用甲机器做功一定多D.以上说法都不正确4.一小球在水平面上做匀速直线运动,如果它所受的力全部消失,那么这个小球将()A.仍做匀速直线运动B.立即停止C.做无规则运动D.慢慢停下来5.小杨做凸透镜成像规律的实验。将焦距为10cm的凸透镜固定在光具座上50cm刻度线处,光屏和点燃的蜡烛位于凸透镜两侧,实验前调整烛焰中心、透镜中心和光屏中心在同一水平高度,如图所示。则下列四个选项中,判断正确的是A.若蜡烛放置在10cm刻度线处,移动光屏,在光屏上不能呈现烛焰清晰的像B.若蜡烛放置在20cm刻度线处,移动光屏,可在光屏上呈现烛焰清晰放大的实像C.若蜡烛放置在35cm刻度线处,移动光屏,可在光屏上呈现烛焰清晰放大的实像D.若蜡烛放置在45cm刻度线处,移动光屏,可在光屏上呈现烛焰清晰缩小的实像6.关于一个中学生涉及到的一些物理量,下列描述中与实际相符的是A.一个中学生的质量大约为50tB.一个中学生在水中游泳时受到水的浮力约为500NC.一个中学生的人体密度约为1.0×103g/cm3D.一个中学生站在水平地面上对地面的压强约为1.6×103Pa7.空中沿水平方向匀速飞行的一架飞机,正在向灾区空投救灾物资,在空投的过程中,飞机的动能和重力势能的变化情况是B.动能、重力势能都减小A.动能、重力势能都增大C.动能减小、重力势能增大D.动能增大、重力势能减小8.下面列举的语句都蕴含着深刻的哲理.从物理学角度来解读,其中分析不正确的是A.“只要功夫深,铁棒磨成针”,此过程中铁棒的质量减小B.“蜡炬成灰泪始干”,蜡烛燃烧时的体积减小C.“锲而不舍,金石可镂”,镂后金石的密度减小D.“人往高处走,水往低处流”,水流动的过程中密度不变二、多选题9.下列关于热现象的一些说法,你认为正确的是()A.温度高的物体比温度低的物体含有的热量多B.冰水混合物吸收热量时,温度升高,内能增加C.高压锅是利用了水的沸点随气压的增大而升高的原理D.海边比沙漠昼夜温差变化小,这与水比沙石比热容大有关10.在某校新校区建设工地上,需要利用滑轮组装置和机车把低处5700N的重物提升到时高处,滑轮组装置如图甲所示,当机车牵引绳的拉力F按图乙所示隨时间变化时,重物的速度v和上升的高度h随时间t变化的关系图像分别如图丙和图丁所示,若重物与地面接触面积S=4m2,不计摩擦和绳重,绳对滑轮的拉力方向均可看成在竖直方向。下列说法正确的是()A.在0~1s内,重物对地面的压强是675PaB.在1~2s内,拉力F做的功是7200JC.在2~3s内,拉力F的功率是4000WD.在2~3s内,滑轮组的机械效率是94%三、填空题11.底面积为0.1m2的容器中装有适量水,将一个重为16N的正方体物体浸没在水中,水面上升了1cm,如图所示,则此时液体对容器底的压强增加了______Pa;物体对容器底的压强为______Pa。12.“夜来风雨声,花落知多少”,这是唐代诗人孟浩然《春晓》中的诗句,用物理知识可以解释:“花落”是指花瓣落地,实际上是由于花瓣受到...

1、当您付费下载文档后,您只拥有了使用权限,并不意味着购买了版权,文档只能用于自身使用,不得用于其他商业用途(如 [转卖]进行直接盈利或[编辑后售卖]进行间接盈利)。
2、本站所有内容均由合作方或网友上传,本站不对文档的完整性、权威性及其观点立场正确性做任何保证或承诺!文档内容仅供研究参考,付费前请自行鉴别。
3、如文档内容存在违规,或者侵犯商业秘密、侵犯著作权等,请点击“违规举报”。

碎片内容

山东省德州市乐陵市2024年物理八下期末调研模拟试题含解析.doc

您可能关注的文档

确认删除?