电脑桌面
添加内谋知识网--内谋文库,文书,范文下载到电脑桌面
安装后可以在桌面快捷访问

山东省滨州沾化区六校联考2023-2024学年八年级物理第二学期期末质量检测试题含解析.doc

山东省滨州沾化区六校联考2023-2024学年八年级物理第二学期期末质量检测试题含解析.doc_第1页
1/14
山东省滨州沾化区六校联考2023-2024学年八年级物理第二学期期末质量检测试题含解析.doc_第2页
2/14
山东省滨州沾化区六校联考2023-2024学年八年级物理第二学期期末质量检测试题含解析.doc_第3页
3/14
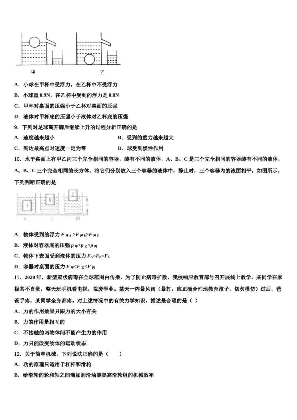
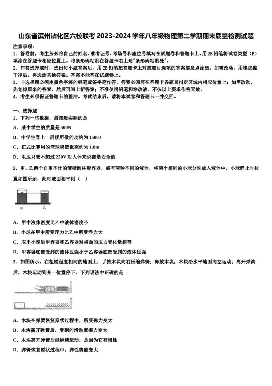
山东省滨州沾化区六校联考2023-2024学年八年级物理第二学期期末质量检测试题注意事项:1.答卷前,考生务必将自己的姓名、准考证号、考场号和座位号填写在试题卷和答题卡上。用2B铅笔将试卷类型(B)填涂在答题卡相应位置上。将条形码粘贴在答题卡右上角"条形码粘贴处"。2.作答选择题时,选出每小题答案后,用2B铅笔把答题卡上对应题目选项的答案信息点涂黑;如需改动,用橡皮擦干净后,再选涂其他答案。答案不能答在试题卷上。3.非选择题必须用黑色字迹的钢笔或签字笔作答,答案必须写在答题卡各题目指定区域内相应位置上;如需改动,先划掉原来的答案,然后再写上新答案;不准使用铅笔和涂改液。不按以上要求作答无效。4.考生必须保证答题卡的整洁。考试结束后,请将本试卷和答题卡一并交回。一、选择题1.下列一些数据,最接近实际的是A.某中学生的质量是500NB.中学生登上一层楼所做的功约为1500JC.正式比赛用的篮球架篮框高约为1.8mD.电压只要不超过220V对人体来说都是安全的2.甲、乙两个自重不计的薄壁圆柱形容器,盛有两种不同的液体,将两个相同的小球分别放入液体中,小球静止时位置如图所示,此时液面相平则()A.甲中液体密度比乙中液体密度小B.小球在甲中所受浮力比乙中所受浮力大C.取出小球后甲容器和乙容器对桌面的压力变化量相等D.甲容器底部受到的液体压强小于乙容器底部受到的液体压强3.如图所示,在粗糙程度相同的地面上,手推木块向右压缩弹簧;释放木块,木块沿水平地面向左运动;离开弹簧后,木块运动到某一位置停下.下列说法中正确的是A.木块在弹簧恢复原状过程中,所受弹力变大B.木块离开弹簧后,受到的滑动摩擦力变大C.木块离开弹簧后能继续运动,是因为它有惯性D.弹簧恢复原状过程中,弹性势能变大4.小雨用弹簧测力计水平拉木块(如图甲),图乙是他拉动木块得到的路程随时间变化的图象.则在拉动过程中摩擦力随时间变化的图像正确的是A.B.C.D.5.为了揭示大自然的奥秘,无数科学家进行了不懈的探索。下列说法错误的是()A.汤姆生发现了电子,从而揭晓了原子是可以再分的B.卢瑟福建立了原子结构的核式模型C.组成大自然的天体和微观粒子都在不停地运动,其中太阳是宇宙的中心D.近代科学家提出质子和中子都是由被称为夸克的更小粒子组成的6.四冲程汽油机在工作过程中,将内能转化为机械能的冲程是()A.吸气冲程B.压缩冲程C.做功冲程D.排气冲程7.一装满水的密闭容器放置在水平桌面上,将其倒置后,对相关物理量分析正确的是()A.水平桌面受到的压力将变大B.容器对水平桌面的压强将变小C.水对容器底的压强将变大D.水对容器底的压力将变小8.如图所示,水平桌面上有两个完全相同的溢水杯,杯中装满不同的液体.将两个完全相同的小球分别放入溢水杯中,甲杯溢出0.9N的液体,乙杯溢出0.8N的液体.则()A.小球在甲杯中受浮力,在乙杯中不受浮力B.小球重0.9N,在乙杯中受到的浮力是0.8NC.甲杯对桌面的压强小于乙杯对桌面的压强D.液体对甲杯底的压强小于液体对乙杯底的压强9.下列对足球离开脚后继续上升的过程分析正确的是A.速度越来越小B.受到的重力越来越大C.到达最高点时速度一定为零D.球受到惯性作用10.水平桌面上有甲乙丙三个完全相同的容器,装有不同的液体,A、B、C是三个完全相同的容器装有不同的液体,A、B、C三个完全相同的长方体,将它们分别放入三个容器的液体中,静止时,三个容器内的液面相平,如图所示,下列判断正确的是A.物体受到的浮力F浮A>F浮B>F浮CB.液体对容器底的压强p甲>p乙>p丙C.物体下表面受到液体的压力FA=FB=FCD.容器对桌面的压力F甲<F乙<F丙11.2020年,新型冠状病毒在全球范围内传播。为了防止病毒扩散,我校响应教育部号召开展线上教学。某同学在家极其不自觉,整天玩手机看电视,荒废学业。某天一阵暴风雨(暴打,应正确合理地教育孩子,切勿模仿)过后,爸爸手疼,某同学全身都疼。对上述情况中的有关力学知识,描述最合理的是()A.力的作用效果只跟力的大小有关B.力的作用是相互的C.不接触的两物体间不能产生力的作用D.力只能改变物体的运动状态12.关于简单机械,下列...

1、当您付费下载文档后,您只拥有了使用权限,并不意味着购买了版权,文档只能用于自身使用,不得用于其他商业用途(如 [转卖]进行直接盈利或[编辑后售卖]进行间接盈利)。
2、本站所有内容均由合作方或网友上传,本站不对文档的完整性、权威性及其观点立场正确性做任何保证或承诺!文档内容仅供研究参考,付费前请自行鉴别。
3、如文档内容存在违规,或者侵犯商业秘密、侵犯著作权等,请点击“违规举报”。

碎片内容

山东省滨州沾化区六校联考2023-2024学年八年级物理第二学期期末质量检测试题含解析.doc

您可能关注的文档

确认删除?