电脑桌面
添加内谋知识网--内谋文库,文书,范文下载到电脑桌面
安装后可以在桌面快捷访问

山东省潍坊市2023-2024学年八年级物理第二学期期末质量跟踪监视试题含解析.doc

山东省潍坊市2023-2024学年八年级物理第二学期期末质量跟踪监视试题含解析.doc_第1页
1/13
山东省潍坊市2023-2024学年八年级物理第二学期期末质量跟踪监视试题含解析.doc_第2页
2/13
山东省潍坊市2023-2024学年八年级物理第二学期期末质量跟踪监视试题含解析.doc_第3页
3/13
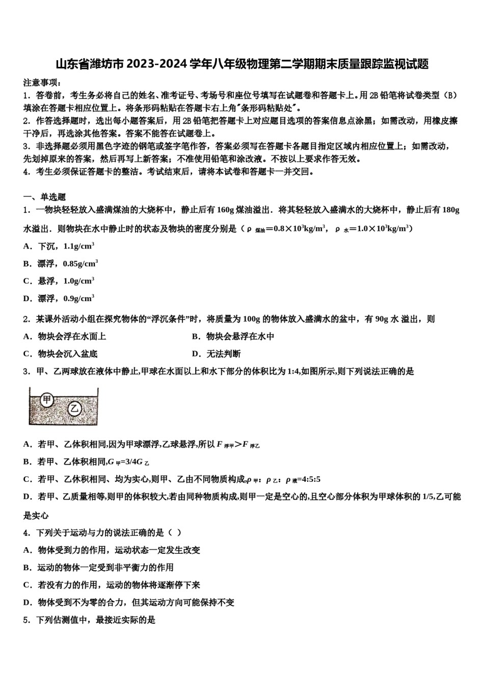
山东省潍坊市2023-2024学年八年级物理第二学期期末质量跟踪监视试题注意事项:1.答卷前,考生务必将自己的姓名、准考证号、考场号和座位号填写在试题卷和答题卡上。用2B铅笔将试卷类型(B)填涂在答题卡相应位置上。将条形码粘贴在答题卡右上角"条形码粘贴处"。2.作答选择题时,选出每小题答案后,用2B铅笔把答题卡上对应题目选项的答案信息点涂黑;如需改动,用橡皮擦干净后,再选涂其他答案。答案不能答在试题卷上。3.非选择题必须用黑色字迹的钢笔或签字笔作答,答案必须写在答题卡各题目指定区域内相应位置上;如需改动,先划掉原来的答案,然后再写上新答案;不准使用铅笔和涂改液。不按以上要求作答无效。4.考生必须保证答题卡的整洁。考试结束后,请将本试卷和答题卡一并交回。一、单选题1.一物块轻轻放入盛满煤油的大烧杯中,静止后有160g煤油溢出.将其轻轻放入盛满水的大烧杯中,静止后有180g水溢出.则物块在水中静止时的状态及物块的密度分别是(ρ煤油=0.8×103kg/m3,ρ水=1.0×103kg/m3)A.下沉,1.1g/cm3B.漂浮,0.85g/cm3C.悬浮,1.0g/cm3D.漂浮,0.9g/cm32.某课外活动小组在探究物体的“浮沉条件”时,将质量为100g的物体放入盛满水的盆中,有90g水溢出,则A.物块会浮在水面上B.物块会悬浮在水中C.物块会沉入盆底D.无法判断3.甲、乙两球放在液体中静止,甲球在水面以上和水下部分的体积比为1:4,如图所示,则下列说法正确的是A.若甲、乙体积相同,因为甲球漂浮,乙球悬浮,所以F浮甲>F浮乙B.若甲、乙体积相同,G甲=3/4G乙C.若甲、乙休积相同、均为实心,则甲、乙由不同物质构成,ρ甲:ρ乙:ρ液=4:5:5D.若甲、乙质量相等,则甲的体积较大,若由同种物质构成,则甲一定是空心的,且空心部分体积为甲球体积的1/5,乙可能是实心4.下列关于运动与力的说法正确的是()A.物体受到力的作用,运动状态一定发生改变B.运动的物体一定受到非平衡力的作用C.若没有力的作用,运动的物体将逐渐停下来D.物体受到不为零的合力,但其运动方向可能保持不变5.下列估测值中,最接近实际的是A.体育课中常用的实心球质量为50gB.乒乓球的质量约为0.5kgC.一块橡皮的质量约为500gD.普通中学生的体重大约是500N6.下列实例中,为了减小压强的是A.蚊子尖尖的口器B.篆刻刀的刀刃很锋利C.破窗锤的锤头很尖D.骆驼宽大的脚掌7.下列各种工具,通常使用中不属于费力杠杆的是()A.手握钓鱼杆B.吃饭用筷子C.泡茶用镊子D.剪枝用剪刀8.在探究浮力问题时,某同学做了如图所示实验.测量时弹簧测力计的示数分别是F1、F2、F3和F1.其中符合阿基米德原理叙述的等量关系的是()A.Fl>F3>F1>F2B.F1﹣F3=F1﹣F2C.F1+F2=F3+F1D.F1﹣F2=F3﹣F1二、多选题9.如图所示,重200N的物体在20N的水平拉力F的作用下,以0.3m/s的速度沿水平地面向左匀速直线运动了10s,滑轮组的机械效率为80%,则在此过程中.下列说法正确的是A.有用功为180JB.拉力F的功率为18WC.绳子自由端移动的距离为3mD.物体与地面间的滑动摩擦力为48N10.两个完全相同的容器中,分别盛有甲、乙两种液体,将完全相同的两个小球分别放入容器中,当两球静止时,液面相平,两球所处的位置如图所示,甲、乙两种液体对容器底的压强大小分别为p甲、p乙,两球所受的浮力分别为F甲和F乙,则下列关系正确的是A.p甲p乙B.p甲p乙C.F甲=F乙D.F甲F乙三、填空题11.如图所示,小李用20N的水平推力推着空纸箱在水平面上作匀速直线运动,纸箱受到的摩擦力是______N;如果往空纸箱里装上重物后继续推动,则纸箱所受摩擦力将____(选填“变大”“变小”或“不变”)。12.两个质量相等质地均匀的实心球甲和乙,它们的体积之比V甲:V乙=1:1,则它们的密度之比ρ甲:ρ乙=______;现将甲、乙两球放入装有足够深的水的容器中,当它们静止时,水对两球的浮力之比为F甲:F乙=2:1,则乙球的密度为ρ乙=_______kg/m1.13.如图所示,将小纸条自然下垂,靠近水龙头流下的水流,小纸条将________(选填“偏向”或“偏离”)水流,这一现象说明流体流速越大的位置,流体压强________。14.汽车速度越快,出事故时破坏越严重,说明物体动...

1、当您付费下载文档后,您只拥有了使用权限,并不意味着购买了版权,文档只能用于自身使用,不得用于其他商业用途(如 [转卖]进行直接盈利或[编辑后售卖]进行间接盈利)。
2、本站所有内容均由合作方或网友上传,本站不对文档的完整性、权威性及其观点立场正确性做任何保证或承诺!文档内容仅供研究参考,付费前请自行鉴别。
3、如文档内容存在违规,或者侵犯商业秘密、侵犯著作权等,请点击“违规举报”。

碎片内容

山东省潍坊市2023-2024学年八年级物理第二学期期末质量跟踪监视试题含解析.doc

您可能关注的文档

确认删除?