电脑桌面
添加内谋知识网--内谋文库,文书,范文下载到电脑桌面
安装后可以在桌面快捷访问

山东省潍坊市昌邑市2024年八下物理期末达标检测试题含解析.doc

山东省潍坊市昌邑市2024年八下物理期末达标检测试题含解析.doc_第1页
1/25
山东省潍坊市昌邑市2024年八下物理期末达标检测试题含解析.doc_第2页
2/25
山东省潍坊市昌邑市2024年八下物理期末达标检测试题含解析.doc_第3页
3/25
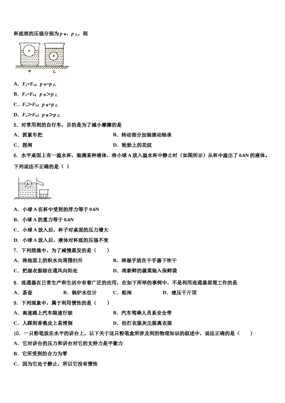
山东省潍坊市昌邑市2024年八下物理期末达标检测试题注意事项1.考试结束后,请将本试卷和答题卡一并交回.2.答题前,请务必将自己的姓名、准考证号用0.5毫米黑色墨水的签字笔填写在试卷及答题卡的规定位置.3.请认真核对监考员在答题卡上所粘贴的条形码上的姓名、准考证号与本人是否相符.4.作答选择题,必须用2B铅笔将答题卡上对应选项的方框涂满、涂黑;如需改动,请用橡皮擦干净后,再选涂其他答案.作答非选择题,必须用05毫米黑色墨水的签字笔在答题卡上的指定位置作答,在其他位置作答一律无效.5.如需作图,须用2B铅笔绘、写清楚,线条、符号等须加黑、加粗.一、选择题(每题1.5分,共30题,45分)1.下列情形中,没有对物体做功的是A.举着杠铃不动B.将弹簧拉力器拉长C.将篮球抛向空中D.把掉在地上的课本捡起来2.下列说法符合科学事实的是()A.如图:马德堡半球实验第一次测出了标准大气压的大小B.如图:牛顿受小球从斜面滚下的实验及其他研究启发得出了惯性定律C.如图:阿基米德原理揭示了物体浸入液体的深度越深,受到的浮力也越大D.如图:太阳光的色散主要是由于光的反射3.下列表述正确的是()A.随着气压的增大,水的沸点会升高B.利用马德堡半球实验可以精确测出大气压的值C.大坝的下部比上部建造得宽,是因为液体压强随深度增加而减小D.大气压强随海拔高度的增加而增大4.如图所示,水平桌面上有两个相同的烧杯,分别盛有质量相等的甲、乙两种液体.将材料相同的a、b两个实心球,分别放入甲、乙两种液体中,a球体积大于b球体积.静止时,a、b两球受到的浮力分別为Fa、Fb;甲、乙两种液体对烧杯底部的压强分别为p甲、p乙,则A.Fa=Fb;p甲=p乙B.Fa=Fb;p甲>p乙C.Fa>Fb;p甲=p乙D.Fa>Fb;p甲>p乙5.对常用到的自行车,目的是为了减小摩擦的是A.抓紧车把B.转动部分加装滚动轴承C.捏闸D.轮胎上的花纹6.水平桌面上有一溢水杯,装满某种液体,将小球A放入溢水杯中静止时(如图所示)从杯中溢出了0.6N的液体。下列说法不正确的是()A.小球A在杯中受到的浮力等于0.6NB.小球A的重力等于0.6NC.小球A放入后,杯子对桌面的压力增大D.小球A放入后,液体对杯底的压强不变7.下列措施中,为了减慢蒸发的是()A.将地面上的积水向周围扫开B.将湿手放在干手器下吹干C.把湿衣服晾在通风向阳处D.将新鲜的蔬菜装入保鲜袋8.连通器在日常生产和生活中有着广泛的应用,在如下所举的事例中,不是利用连通器原理工作的是A.茶壶B.锅炉水位计C.船闸D.液压千斤顶9.下列现象中,属于利用惯性的是()A.高速路上汽车限速行驶B.汽车驾乘人员系安全带C.人踩到香蕉皮上易滑倒D.拍打衣服灰尘脱离衣服10.一只粉笔放在水平的讲台上,以下关于这只粉笔盒所涉及到的物理知识的叙述中,说法正确的是()A.它对讲台的压力和讲台对它的支持力是平衡力B.它所受到的合力为零C.因为它处于静止,所以它没有惯性D.它不能自动地沿桌面滑动,是因为它受到摩擦力11.下列器械在正常使用时,属于省力杠杆的是()A.镊子B.定滑轮C.瓶起子D.食品夹12.如图所示,甲、乙两个完全相同的容器中,盛有体积相同、密度不同的两种液体,把两个相同的鸡蛋分别放入两容器中静止在图中所示的位置,两个鸡蛋在两液体中所受的浮力分别为F甲和F乙,两液体的密度分别为甲和乙,以下判断正确的是A.F甲>F乙甲<乙B.F甲=F乙甲>乙C.F甲<F乙甲=乙D.F甲=F乙甲<乙13.举重运动员举着800牛重的杠铃,在2米高的位置停留了2秒钟,那么他在这2秒钟内做的功为A.800焦B.0C.400焦D.1600焦14.如图所示,下列简单机械中,忽略杠杆、滑轮的自重、绳重及摩擦,当提起同一重物时,最省力的是()A.B.C.D.15.如图所示,水平地面G点两侧粗糙程度不同,物体一直受到沿水平方向5N的拉力F.物体经过E点开始计时,每经过相同时间,用虚线框记录物体的位置,物体在EG段做匀速直线运动,则:A.物体在EF段的速度大于GH段的速度B.物体在GK段受到的摩擦力等于5NC.拉力F在EF段所做的功大于在GH段所做的功D.拉力F在EF段的功率小于在GK段的功率16.如图所示的用具中,在使用时属于费力...

1、当您付费下载文档后,您只拥有了使用权限,并不意味着购买了版权,文档只能用于自身使用,不得用于其他商业用途(如 [转卖]进行直接盈利或[编辑后售卖]进行间接盈利)。
2、本站所有内容均由合作方或网友上传,本站不对文档的完整性、权威性及其观点立场正确性做任何保证或承诺!文档内容仅供研究参考,付费前请自行鉴别。
3、如文档内容存在违规,或者侵犯商业秘密、侵犯著作权等,请点击“违规举报”。

碎片内容

山东省潍坊市昌邑市2024年八下物理期末达标检测试题含解析.doc

您可能关注的文档

确认删除?