电脑桌面
添加内谋知识网--内谋文库,文书,范文下载到电脑桌面
安装后可以在桌面快捷访问

山东省费县2023-2024学年八下物理期末预测试题含解析.doc

山东省费县2023-2024学年八下物理期末预测试题含解析.doc_第1页
1/15
山东省费县2023-2024学年八下物理期末预测试题含解析.doc_第2页
2/15
山东省费县2023-2024学年八下物理期末预测试题含解析.doc_第3页
3/15
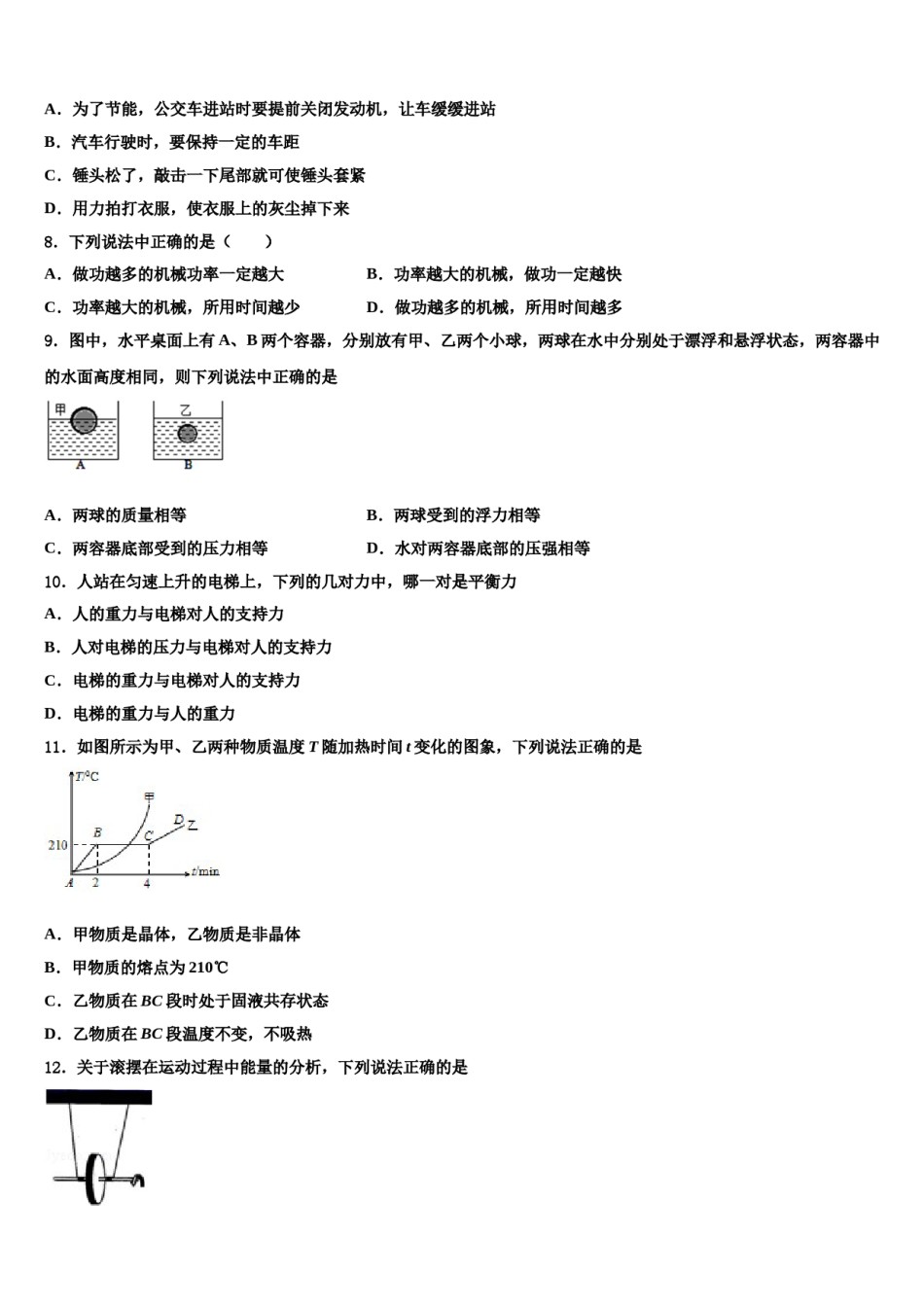
山东省费县2023-2024学年八下物理期末预测试题注意事项铅笔作答;第二部分必须用黑1.考生要认真填写考场号和座位序号。2.试题所有答案必须填涂或书写在答题卡上,在试卷上作答无效。第一部分必须用2B色字迹的签字笔作答。3.考试结束后,考生须将试卷和答题卡放在桌面上,待监考员收回。一、选择题1.下列有关力的说法中,正确的是()A.产生力的两个物体一定发生了作用B.一个物体也能产生力的作用C.力能脱离物体而存在D.相互接触的两个物体一定产生力的作用2.下列有关热现象的解释,错误的是A.深秋,时有白霜生成,是凝固所致B.盛夏,人在电风扇下吹风感到清凉,是蒸发的原因C.暮春,小草挂上露珠,是液化形成的D.隆冬,冰冻的衣物晾干,为升华现象3.科学知识可以通过对自然的探究获得。探究下列事实,具有增大压强作用的是()A.泥鳅体表有一层滑黏的液体B.蛇的体表覆盖有粗糙的鳞片C.蜈蚣腹部有许多足D.啄木鸟有尖尖的喙4.成年人正常的体温约为()A.30℃B.35℃C.37℃D.42℃5.静止在水平桌面上的茶杯,受到的作用力有A.重力、茶杯对桌面的压力B.重力、桌面对茶杯的支持力,茶杯对桌面的压力C.重力、桌面对茶杯的支持力D.桌面对茶杯的支持力、茶杯对桌面的压力6.一辆汽车在平直公路上匀速行驶,下列与其相关的各对力中,属于平衡力的是A.汽车受到的牵引力和汽车受到的重力B.汽车受到的牵引力和汽车受到的阻力C.汽车受到的重力和汽车对路面的压力D.汽车对路面的压力和路面对汽车的支持力7.下列事件中,属于防止惯性带来危害的是A.为了节能,公交车进站时要提前关闭发动机,让车缓缓进站B.汽车行驶时,要保持一定的车距C.锤头松了,敲击一下尾部就可使锤头套紧D.用力拍打衣服,使衣服上的灰尘掉下来8.下列说法中正确的是()B.功率越大的机械,做功一定越快A.做功越多的机械功率一定越大C.功率越大的机械,所用时间越少D.做功越多的机械,所用时间越多9.图中,水平桌面上有A、B两个容器,分别放有甲、乙两个小球,两球在水中分别处于漂浮和悬浮状态,两容器中的水面高度相同,则下列说法中正确的是A.两球的质量相等B.两球受到的浮力相等C.两容器底部受到的压力相等D.水对两容器底部的压强相等10.人站在匀速上升的电梯上,下列的几对力中,哪一对是平衡力A.人的重力与电梯对人的支持力B.人对电梯的压力与电梯对人的支持力C.电梯的重力与电梯对人的支持力D.电梯的重力与人的重力11.如图所示为甲、乙两种物质温度T随加热时间t变化的图象,下列说法正确的是A.甲物质是晶体,乙物质是非晶体B.甲物质的熔点为210℃C.乙物质在BC段时处于固液共存状态D.乙物质在BC段温度不变,不吸热12.关于滚摆在运动过程中能量的分析,下列说法正确的是A.下降过程中动能不变B.最低点动能为零C.上升过程中重力势能减小D.最高点重力势能最大二、填空题13.雨后,小华在公园散步,闻到丁香花发出的清香,这是______现象;她看到湖中荷叶上水珠缩成球形,这是因为水分子间存在________力。14.用一个动滑轮在时间t内将一重为G的物体匀速向上提起h,拉力为F,利用这个动滑轮做的有用功W有=_____,拉力的功率是P=_____。(用已知物理量的字母表示)15.一体重为400N的小明由于找不到其它的机械.只好亲自动手将100N重的物体搬到3m高的楼上.他对物体做的功是_____J,他的效率是_____.16.用头顶出去的足球仍能继续运动,是因为足球具有______;足球最终会下落到地面,是因为足球受到______的作用。三、实验题17.(8分)在研究“阻力对物体运动的影响”:让小车从同一斜面同一高度处静止开始下滑,如图所示。(1)让小车从前面同一高度滑下的目的是:使小车到斜面底端的____________相同;(2)实验中,发现小车在玻璃表面运动的最远,速度改变的最____________,说明阻力越小,对物体运动的影响越____________。(3)试想,如果小车在绝对光滑的水平面上运动,即不受到阻力作用,那么它停不下来,永远运动下去。在此基础上,理想推理得出:运动的物体不受力的作用,将做____________。(4)牛顿在此基础上,又补充了“静止的物体不受力,将保持...

1、当您付费下载文档后,您只拥有了使用权限,并不意味着购买了版权,文档只能用于自身使用,不得用于其他商业用途(如 [转卖]进行直接盈利或[编辑后售卖]进行间接盈利)。
2、本站所有内容均由合作方或网友上传,本站不对文档的完整性、权威性及其观点立场正确性做任何保证或承诺!文档内容仅供研究参考,付费前请自行鉴别。
3、如文档内容存在违规,或者侵犯商业秘密、侵犯著作权等,请点击“违规举报”。

碎片内容

山东省费县2023-2024学年八下物理期末预测试题含解析.doc

您可能关注的文档

确认删除?