电脑桌面
添加内谋知识网--内谋文库,文书,范文下载到电脑桌面
安装后可以在桌面快捷访问

山东省青岛市开发区实验2024届物理八下期末综合测试模拟试题含解析.doc

山东省青岛市开发区实验2024届物理八下期末综合测试模拟试题含解析.doc_第1页
1/14
山东省青岛市开发区实验2024届物理八下期末综合测试模拟试题含解析.doc_第2页
2/14
山东省青岛市开发区实验2024届物理八下期末综合测试模拟试题含解析.doc_第3页
3/14
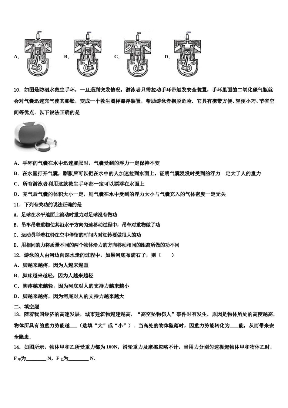
山东省青岛市开发区实验2024届物理八下期末综合测试模拟试题考生须知:1.全卷分选择题和非选择题两部分,全部在答题纸上作答。选择题必须用2B铅笔填涂;非选择题的答案必须用黑色字迹的钢笔或答字笔写在“答题纸”相应位置上。2.请用黑色字迹的钢笔或答字笔在“答题纸”上先填写姓名和准考证号。3.保持卡面清洁,不要折叠,不要弄破、弄皱,在草稿纸、试题卷上答题无效。一、选择题1.用绳子吊着一个物体,比较物体在静止、匀速上升、匀速下降时绳子的拉力,正确的是()A.匀速上升时拉力最大B.匀速下降时拉力最大C.静止时拉力最大D.拉力一样大2.下列各图中的现象和做法为了增大压强的是A.斧头具有很薄的刃B.铁轨铺在一根根枕木上C.滑雪板做得宽而长D.载重汽车有较多的轮子3.如下图所示是使用简单机械匀速提升同一个物体的四种方式(不计机械自重和摩擦),其中所需动力最小的是A.B.C.D.4.如图所示,OQ是水平地面,物体在水平拉力作用下从O匀速直线运动到Q.OP段拉力F1为300N,F1做的功为W1,功率为P1;PQ段拉力F2为200N,F2做的功为W2,功率为P2,则()A.W1>W2B.W1<W2C.P1>P2D.P1<P25.如图所示,弹簧秤和细线的重力及一切摩擦不计,物重G=1N,则弹簧秤A和B的示数分别为()A.1N,0B.0,1NC.2N,1ND.1N,1N6.图1、图2是由相同的滑轮组装的滑轮组,甲乙两人分别用两装置在相等时间内将质量相等的重物匀速提升相同的高度,空气阻力、摩擦、滑轮和绳子的质量均不计,下列说法正确的是()A.甲的拉力是乙的拉力的3倍B.乙拉绳子的速度大小是甲拉绳子速度大小的2倍C.甲拉力的功率大于乙拉力的功率D.如果考虑滑轮质量,图1装置的机械效率比图2的小7.以下装置和物品中,不属于连通器的是()A.B.C.D.8.打篮球是广大青少年喜爱的运动,下列与打球有关的说法正确的是A.抛球时手对球施加了力,球对手没有力的作用B.只要手对球施加的力大小相同,力的作用效果一定相同C.抛出去的球在空中运动的过程中,没有受到任何力的作用D.用手接住飞来的球,力改变了球的运动状态9.图所示的四冲程内燃机,将机械能转化为内能的冲程是A.B.C.D.10.如图是防溺水救生手环,一旦遇到突发情况,游泳者只需拉动手环带触发安全装置,手环里面的二氧化碳气瓶就会对气囊迅速充气使其膨胀,变成一个救生圈样漂浮装置,帮助游泳者摆脱危险.它具有携带方便、轻便小巧、节省空间等优点.以下说法正确的是A.手环的气囊在水中迅速膨胀时,气囊受到的浮力一定保持不变B.在水里打开气囊,膨胀后可以把在水中的人加速拉到水面上,证明气囊浸没时受到的浮力一定大于人的重力C.所有游泳者利用这款救生手环都一定可以漂浮在水面上D.充气后气囊的体积大小一定,则气囊在水中受到的浮力大小与气囊充入的气体密度一定无关11.下列有关功的说法正确的是A.足球在水平地面上滚动时重力对足球没有做功B.吊车吊着重物使其沿水平方向匀速移动过程中,吊车对重物做了功C.运动员举着杠铃在空中停留的时间内对杠铃要做很大的功D.用相同的力将质量不同的两个物体沿力的方向移动相同的距离所做的功不同12.游泳的人由河边向深水走的过程中,如果河底布满石子,则()A.脚越来越疼,因为人越来越重B.脚疼越来越轻,因为人越来越轻C.脚疼越来越轻,因为河底对人的支持力越来越小D.脚越来越疼,因为河底对人的支持力越来越大二、填空题13.随着我国经济的高速发展,城市建筑物越建越高,“高空坠物伤人”事件时有发生.原因是物体所处的高度越高,物体所具有的重力势能越(选填“大”或“小”).当高处的物体坠落时,因重力势能转化为能,从而带来安全隐患.14.如图所示,物体甲和乙所受重力都为160N,滑轮重力及摩擦忽略不计,当用力分别匀速提起物体甲和物体乙时,F甲为________N,F乙为________N.15.如图所示,是搬运泥土的独轮车,独轮车属于_____杠杆(选填“省力”或“费力”)。设车箱和泥土的总重G=2000N,运泥土时从A点提起独轮车把手的力是F,F的大小至少是_______N。16.液体沸腾的条件________________、__________________________。三、实验题17.(8分)在“探究...

1、当您付费下载文档后,您只拥有了使用权限,并不意味着购买了版权,文档只能用于自身使用,不得用于其他商业用途(如 [转卖]进行直接盈利或[编辑后售卖]进行间接盈利)。
2、本站所有内容均由合作方或网友上传,本站不对文档的完整性、权威性及其观点立场正确性做任何保证或承诺!文档内容仅供研究参考,付费前请自行鉴别。
3、如文档内容存在违规,或者侵犯商业秘密、侵犯著作权等,请点击“违规举报”。

碎片内容

山东省青岛市开发区实验2024届物理八下期末综合测试模拟试题含解析.doc

您可能关注的文档

确认删除?