电脑桌面
添加内谋知识网--内谋文库,文书,范文下载到电脑桌面
安装后可以在桌面快捷访问

山西省吕梁地区文水县2024年八下物理期末调研模拟试题含解析.doc

山西省吕梁地区文水县2024年八下物理期末调研模拟试题含解析.doc_第1页
1/16
山西省吕梁地区文水县2024年八下物理期末调研模拟试题含解析.doc_第2页
2/16
山西省吕梁地区文水县2024年八下物理期末调研模拟试题含解析.doc_第3页
3/16
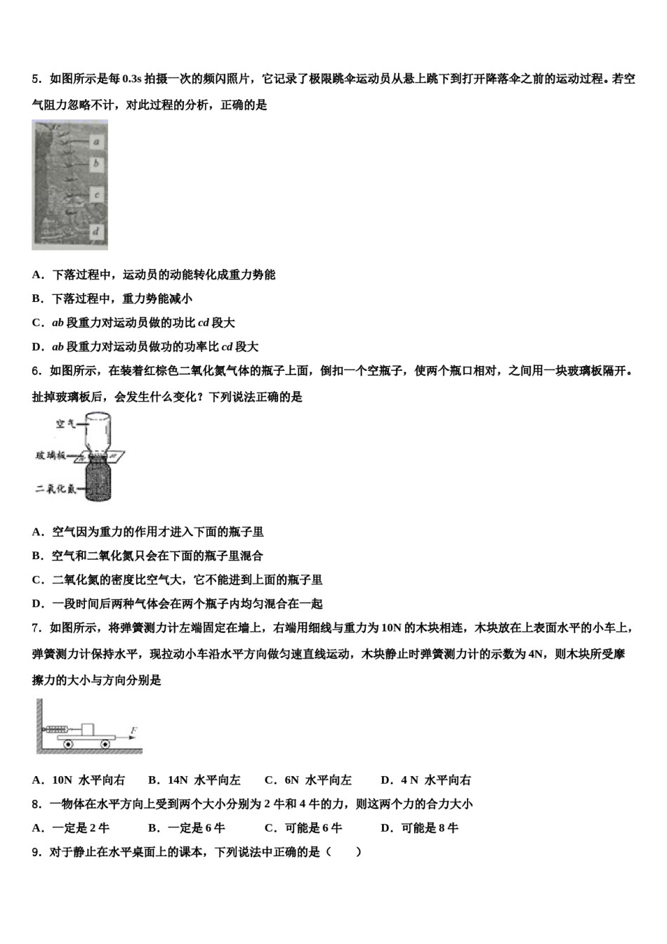
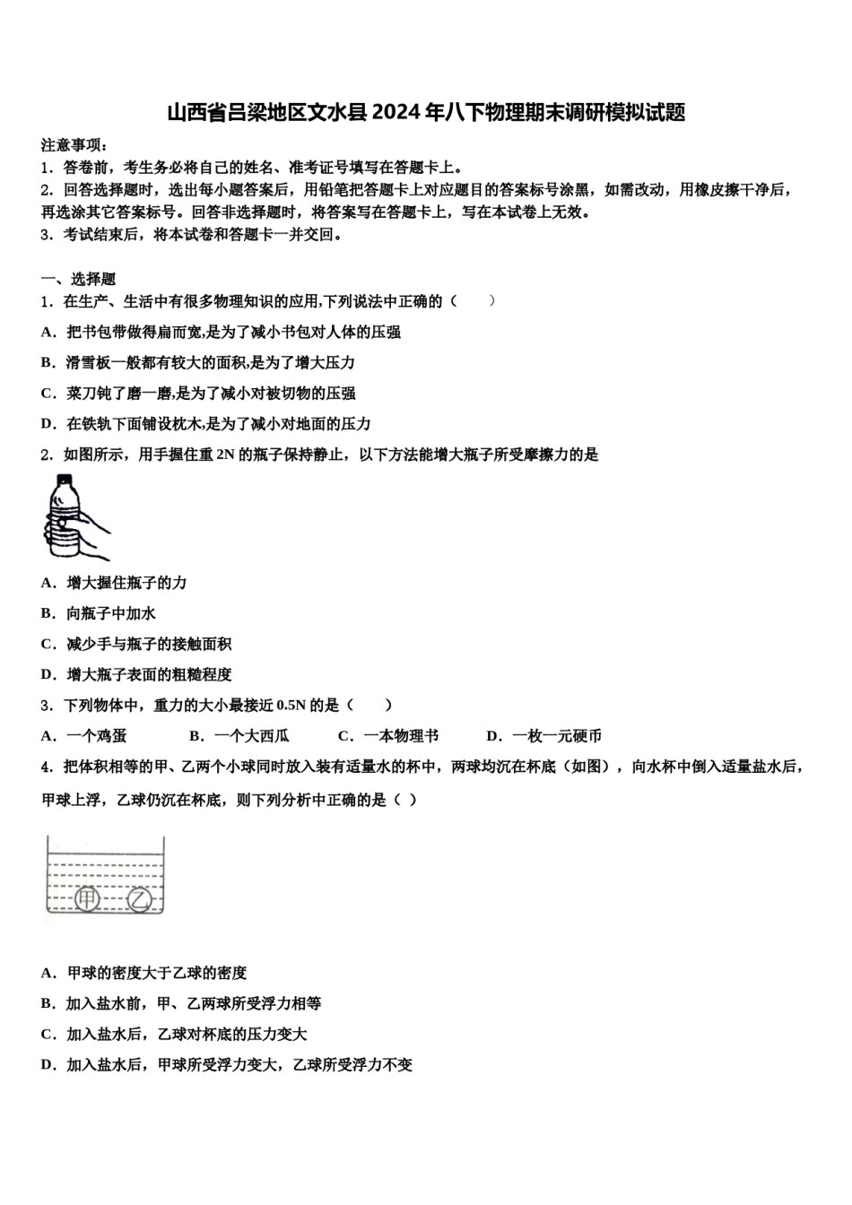
山西省吕梁地区文水县2024年八下物理期末调研模拟试题注意事项:1.答卷前,考生务必将自己的姓名、准考证号填写在答题卡上。2.回答选择题时,选出每小题答案后,用铅笔把答题卡上对应题目的答案标号涂黑,如需改动,用橡皮擦干净后,再选涂其它答案标号。回答非选择题时,将答案写在答题卡上,写在本试卷上无效。3.考试结束后,将本试卷和答题卡一并交回。一、选择题1.在生产、生活中有很多物理知识的应用,下列说法中正确的()A.把书包带做得扁而宽,是为了减小书包对人体的压强B.滑雪板一般都有较大的面积,是为了增大压力C.菜刀钝了磨一磨,是为了减小对被切物的压强D.在铁轨下面铺设枕木,是为了减小对地面的压力2.如图所示,用手握住重2N的瓶子保持静止,以下方法能增大瓶子所受摩擦力的是A.增大握住瓶子的力B.向瓶子中加水C.减少手与瓶子的接触面积D.增大瓶子表面的粗糙程度3.下列物体中,重力的大小最接近0.5N的是()A.一个鸡蛋B.一个大西瓜C.一本物理书D.一枚一元硬币4.把体积相等的甲、乙两个小球同时放入装有适量水的杯中,两球均沉在杯底(如图),向水杯中倒入适量盐水后,甲球上浮,乙球仍沉在杯底,则下列分析中正确的是()A.甲球的密度大于乙球的密度B.加入盐水前,甲、乙两球所受浮力相等C.加入盐水后,乙球对杯底的压力变大D.加入盐水后,甲球所受浮力变大,乙球所受浮力不变5.如图所示是每0.3s拍摄一次的频闪照片,它记录了极限跳伞运动员从悬上跳下到打开降落伞之前的运动过程。若空气阻力忽略不计,对此过程的分析,正确的是A.下落过程中,运动员的动能转化成重力势能B.下落过程中,重力势能减小C.ab段重力对运动员做的功比cd段大D.ab段重力对运动员做功的功率比cd段大6.如图所示,在装着红棕色二氧化氮气体的瓶子上面,倒扣一个空瓶子,使两个瓶口相对,之间用一块玻璃板隔开。扯掉玻璃板后,会发生什么变化?下列说法正确的是A.空气因为重力的作用才进入下面的瓶子里B.空气和二氧化氮只会在下面的瓶子里混合C.二氧化氮的密度比空气大,它不能进到上面的瓶子里D.一段时间后两种气体会在两个瓶子内均匀混合在一起7.如图所示,将弹簧测力计左端固定在墙上,右端用细线与重力为10N的木块相连,木块放在上表面水平的小车上,弹簧测力计保持水平,现拉动小车沿水平方向做匀速直线运动,木块静止时弹簧测力计的示数为4N,则木块所受摩擦力的大小与方向分别是A.10N水平向右B.14N水平向左C.6N水平向左D.4N水平向右8.一物体在水平方向上受到两个大小分别为2牛和4牛的力,则这两个力的合力大小A.一定是2牛B.一定是6牛C.可能是6牛D.可能是8牛9.对于静止在水平桌面上的课本,下列说法中正确的是()A.由于它是静止的,所以它没有惯性B.桌面对它的支持力和它受到的重力是平衡力C.对桌面的压力和桌面对它的支持力是平衡力D.由于它与桌面之间有摩擦力,所以它能保持静止10.图所示的各现象中能说明气体的压强跟流速有关的是()A.向两纸片中间吹气,纸片合拢B.用吸管吸饮料,饮料上升C.吸盘上挂毛巾,毛巾不掉D.用滴管取液体,液体不落11.如图所示,轻质杠杆可绕O(O是杠杆的中点)转动,现在B端挂一重为G的物体,在A端竖直向下施加一个作用力F,使其在如图所示的位置平衡,则A.F一定大于GB.F一定等于GC.F一定小于GD.以上说法都不正确12.甲、乙两球放在液体中静止,甲球在水面以上和水下部分的体积比为1:4,如图所示,则下列说法正确的是A.若甲、乙体积相同,因为甲球漂浮,乙球悬浮,所以F浮甲>F浮乙B.若甲、乙体积相同,G甲=3/4G乙C.若甲、乙休积相同、均为实心,则甲、乙由不同物质构成,ρ甲:ρ乙:ρ液=4:5:5D.若甲、乙质量相等,则甲的体积较大,若由同种物质构成,则甲一定是空心的,且空心部分体积为甲球体积的1/5,乙可能是实心二、填空题13.如图所示在竖直木板上固定橡皮筋的上端,当在橡皮筋下端挂一重为6N的重物时橡皮筋下端伸长至E点。再用两个弹簧测力计互成角度的同时向下拉橡皮筋,使其下端再次伸长支E点,这时甲乙两个弹簧测力计的示数分别为4N和3N。则甲乙两弹簧测力计的合力大小为_______________N,两...

1、当您付费下载文档后,您只拥有了使用权限,并不意味着购买了版权,文档只能用于自身使用,不得用于其他商业用途(如 [转卖]进行直接盈利或[编辑后售卖]进行间接盈利)。
2、本站所有内容均由合作方或网友上传,本站不对文档的完整性、权威性及其观点立场正确性做任何保证或承诺!文档内容仅供研究参考,付费前请自行鉴别。
3、如文档内容存在违规,或者侵犯商业秘密、侵犯著作权等,请点击“违规举报”。

碎片内容

山西省吕梁地区文水县2024年八下物理期末调研模拟试题含解析.doc

您可能关注的文档

确认删除?