电脑桌面
添加内谋知识网--内谋文库,文书,范文下载到电脑桌面
安装后可以在桌面快捷访问

广东省广州市番禹区2024年八下物理期末监测模拟试题含解析.doc

广东省广州市番禹区2024年八下物理期末监测模拟试题含解析.doc_第1页
1/16
广东省广州市番禹区2024年八下物理期末监测模拟试题含解析.doc_第2页
2/16
广东省广州市番禹区2024年八下物理期末监测模拟试题含解析.doc_第3页
3/16
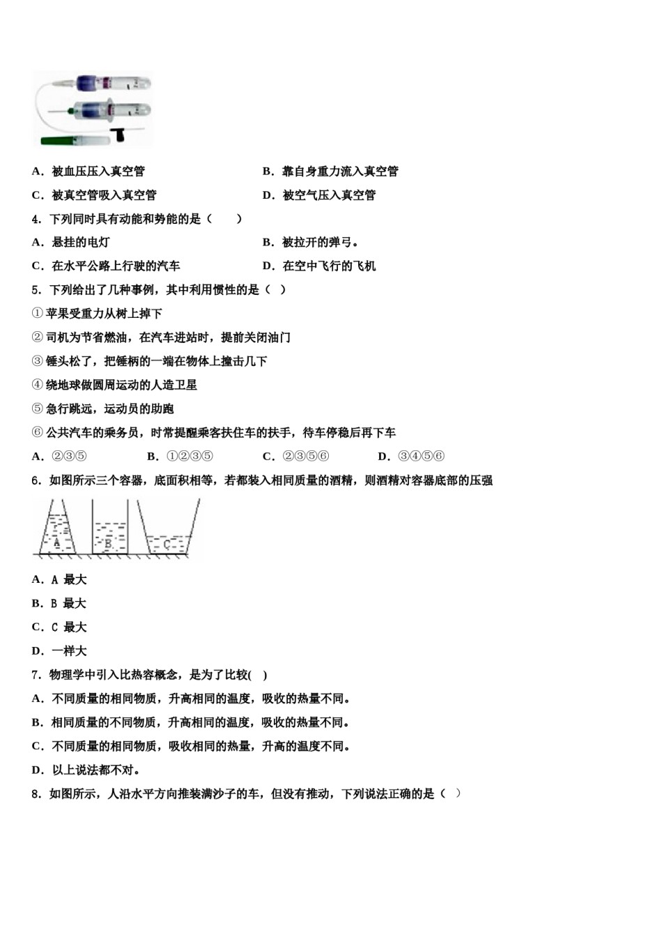
广东省广州市番禹区2024年八下物理期末监测模拟试题考生须知:1.全卷分选择题和非选择题两部分,全部在答题纸上作答。选择题必须用2B铅笔填涂;非选择题的答案必须用黑色字迹的钢笔或答字笔写在“答题纸”相应位置上。2.请用黑色字迹的钢笔或答字笔在“答题纸”上先填写姓名和准考证号。3.保持卡面清洁,不要折叠,不要弄破、弄皱,在草稿纸、试题卷上答题无效。一、选择题1.如图所示,在水平桌面上有甲乙两个相同的烧杯,烧杯内分别装有不同的液体,把同一个鸡蛋分别放入甲、乙两杯液体中,鸡蛋在甲杯中漂浮,在乙杯中沉底,两液面相平.关于这一现象,下列说法中正确的是A.甲杯中的液体密度小于乙杯中的液体密度B.甲杯中的鸡蛋排开液体的重力大于乙杯中的鸡蛋排开液体的重力C.甲杯中的液体对杯底的压强等于乙杯中的液体对杯底的压强D.甲乙两个烧杯对水平桌面的压强相等2.下图1中力F1水平拉动重为G的物体A在水平路面匀速移动了s,改用滑轮组拉动A在同一路面匀速移动了s,拉力为F2(如图2)。此过程滑轮组A.总功为F2sB.额外功为GsC.机械效率为D.有用功为F1s3.医院在体检抽血时,普遍使用真空采血管,如图所示。使用时,导管一端的针头插入检查者的静脉,另一端的针头插入真空试管,血液便会自动流入试管。血液能够流进真空管的原因是()A.被血压压入真空管B.靠自身重力流入真空管C.被真空管吸入真空管D.被空气压入真空管4.下列同时具有动能和势能的是()A.悬挂的电灯B.被拉开的弹弓。C.在水平公路上行驶的汽车D.在空中飞行的飞机5.下列给出了几种事例,其中利用惯性的是()①苹果受重力从树上掉下②司机为节省燃油,在汽车进站时,提前关闭油门③锤头松了,把锤柄的一端在物体上撞击几下④绕地球做圆周运动的人造卫星⑤急行跳远,运动员的助跑⑥公共汽车的乘务员,时常提醒乘客扶住车的扶手,待车停稳后再下车A.②③⑤B.①②③⑤C.②③⑤⑥D.③④⑤⑥6.如图所示三个容器,底面积相等,若都装入相同质量的酒精,则酒精对容器底部的压强A.A最大B.B最大C.C最大D.一样大7.物理学中引入比热容概念,是为了比较()A.不同质量的相同物质,升高相同的温度,吸收的热量不同。B.相同质量的不同物质,升高相同的温度,吸收的热量不同。C.不同质量的相同物质,吸收相同的热量,升高的温度不同。D.以上说法都不对。8.如图所示,人沿水平方向推装满沙子的车,但没有推动,下列说法正确的是()A.人对车的作用力小于车对人的作用力B.人对车的推力小于地面对车的摩擦力C.沙子受到的重力与地面对车的支持力是一对平衡力D.人对车的推力与地面对车的摩擦力是一对平衡力9.图是小明在体育考试中测试“引体向上”时的示意图。关于“引体向上”,下列说法中正确的是A.身体悬挂不动时势能为零B.身体上升时,重力做功,势能减少C.身体下降时,重力做功,势能增加D.身体上升时,克服重力做功,势能增加10.如图,无人驾驶电动扫地车,在水平路面上匀速前进并不断将地面上的落叶吸入车内,则它的A.动能不变,机械能不变B.动能不变,机械能变大C.动能变大,机械能不变D.动能变大,机械能变大11.如图所示,一根杠杆,支点在中点位置,两边加上钩码后,恰好水平平衡。下列情况下还能保持平衡的是()A.左右两边钩码各减少一个B.左右两边钩码各减少一半C.左右两边钩码各向外移动1格D.左边钩码组加上一个,并向右移动一格12.下列生产工具,使用时属于费力杠杆的是A.羊角锤拔钉子B.独轮手推车C.铡刀割草D.古人用礁捣谷二、填空题13.2020年6月23日,我国在西昌卫星发射中心用长征三号乙运载火箭成功发射北斗系统最后一颗(第55颗)导航卫星,至此北斗导航系统全球组网成功。卫星在大气层外运行时,不受空气阻力,当卫星从近地点向远地点运动时,它的势能_________,动能________(均选填“增大”、“减小”或“不变”)。14.2016年3月26日“马卡龙杯”射箭邀请赛在上海市举行。如图甲,拉满的弓将箭射出,是弓的______能转化为箭的_____能。如图乙,运动员拉弦的手要戴上“护指”,这是通过增大手的受力面积来______(选填“增大”或“减小”)弦...

1、当您付费下载文档后,您只拥有了使用权限,并不意味着购买了版权,文档只能用于自身使用,不得用于其他商业用途(如 [转卖]进行直接盈利或[编辑后售卖]进行间接盈利)。
2、本站所有内容均由合作方或网友上传,本站不对文档的完整性、权威性及其观点立场正确性做任何保证或承诺!文档内容仅供研究参考,付费前请自行鉴别。
3、如文档内容存在违规,或者侵犯商业秘密、侵犯著作权等,请点击“违规举报”。

碎片内容

广东省广州市番禹区2024年八下物理期末监测模拟试题含解析.doc

您可能关注的文档

确认删除?