电脑桌面
添加内谋知识网--内谋文库,文书,范文下载到电脑桌面
安装后可以在桌面快捷访问

广东省江门蓬江区五校联考2024年八下物理期末预测试题含解析.doc

广东省江门蓬江区五校联考2024年八下物理期末预测试题含解析.doc_第1页
1/16
广东省江门蓬江区五校联考2024年八下物理期末预测试题含解析.doc_第2页
2/16
广东省江门蓬江区五校联考2024年八下物理期末预测试题含解析.doc_第3页
3/16
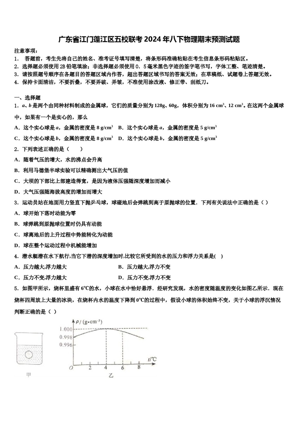
广东省江门蓬江区五校联考2024年八下物理期末预测试题注意事项:1.答题前,考生先将自己的姓名、准考证号填写清楚,将条形码准确粘贴在考生信息条形码粘贴区。2.选择题必须使用2B铅笔填涂;非选择题必须使用0.5毫米黑色字迹的签字笔书写,字体工整、笔迹清楚。3.请按照题号顺序在各题目的答题区域内作答,超出答题区域书写的答案无效;在草稿纸、试题卷上答题无效。4.保持卡面清洁,不要折叠,不要弄破、弄皱,不准使用涂改液、修正带、刮纸刀。一、选择题1.a、b是两个由同种材料制成的金属球,它们的质量分别为128g、60g,体积分别为16cm3、12cm3。在这两个金属球中,如果有一个是实心的,那么B.这个实心球是a,金属的密度是5g/cm3A.这个实心球是a,金属的密度是8g/cm3D.这个实心球是b,金属的密度是5g/cm3C.这个实心球是b,金属的密度是8g/cm32.下列表述正确的是()A.随着气压的增大,水的沸点会升高B.利用马德堡半球实验可以精确测出大气压的值C.大坝的下部比上部建造得宽,是因为液体压强随深度增加而减小D.大气压强随海拔高度的增加而增大3.运动员站在地面用力竖直下抛乒乓球,球碰地后会弹跳到高于原抛球的位置.下列有关说法中正确的是()A.球开始下落时动能为零B.球弹跳到原抛球位置时仍具有动能C.球离地后的上升过程中势能转化为动能D.球在整个运动过程中机械能增加4.潜水艇潜在水下航行,当它下潜的深度增加时,比较它所受到的水的压力和浮力关系是()A.压力越大,浮力越大B.压力越大,浮力不变C.压力不变,浮力越大D.压力不变,浮力不变5.如图甲所示,烧杯里盛有6℃的水,小球在水中恰好悬浮.经研究发现,水的密度随温度的变化如图乙所示.现在烧杯四周放上大量的冰块,在烧杯内水的温度下降到0℃的过程中,假设小球的体积始终不变,关于小球的浮沉情况判断正确的是()A.先下沉然后上浮B.浮力变小,一直下沉C.先上浮然后下沉D.浮力变大,一直上浮6.发声体做无规则振动时会发出噪声,下列措施中,不是为了控制噪声的是()A.摩托车装消声器B.公路“隔音蛟龙”C.天坛回音壁D.纺织工戴耳罩7.如图所示的工具中,在正常使用时属于费力杠杆的是()A.天平B.瓶盖起子C.钳子D.食品夹8.在水中划船时,使船前进的动力是()A.船桨对水的推力B.人对船的推力C.水对桨的推力D.水直接对船的推力9.如图所示四个实例中,属于增大摩擦的是A.轴承之间装滚珠B.写字时用力C.门轴加润滑油D.滑冰穿冰鞋滑行10.如图所示,手握饮料罐,饮料罐处于静止状态,下列说法正确的是A.罐受到的重力与手对罐的摩擦力是一对平衡力B.罐受到的重力与手对罐的摩擦力是一对相互作用力C.罐对手的力小于手对罐的力D.手对罐的握力增大时,罐受到的摩擦力也增大11.下列各种情况下,物体运动状态没有改变的是()A.小朋友正在荡秋千B.跳伞运动员在空中竖直匀速下落C.骑自行车转弯D.在草地上向前滚动的足球12.甲、乙两物体的体积相等,在同一液体中分别向上和向下运动,如图所示位置时它们受到的浮力是()A.甲大B.乙大C.一样大D.无法比较二、填空题13.生活处处有物理,留心观察皆学问。将50mL水和50mL酒精混合,水与酒精的总体积将______(选填“大于”“等于”或“小于”)100mL;将两个表面光滑的铅块相互紧压,它们粘在一起,这说明分子间存在___________;有些化纤布料做成的衣服穿在身上很容易脏,主要是因为化纤布料容易发生_______现象而吸引细小的灰尘;干燥的天气用塑料梳子梳头会出现头发蓬松的现象,此时梳子与头发带______(选填“同种”或“异种”)电荷。14.有一潜水艇悬浮在水中,如图所示.当用压缩空气把水舱中的水排出一部分时,潜水艇将__________(填“上浮”或“下沉”).在未露出水面之前,潜水艇所受的浮力将__________(填“变大”“变小”或“不变”).15.如图甲所示,在水平桌面上有一个盛水的圆柱形容器,A、B是用相同材料制成的空心球和实心球,把A、B用细线系住,放入容器中,它们刚好悬浮于水中,此时A、B受到的总浮力________(选填“大于”、“小于”或“等于”)A、B受到的总重力;现将细线剪断,空心球A上浮...

1、当您付费下载文档后,您只拥有了使用权限,并不意味着购买了版权,文档只能用于自身使用,不得用于其他商业用途(如 [转卖]进行直接盈利或[编辑后售卖]进行间接盈利)。
2、本站所有内容均由合作方或网友上传,本站不对文档的完整性、权威性及其观点立场正确性做任何保证或承诺!文档内容仅供研究参考,付费前请自行鉴别。
3、如文档内容存在违规,或者侵犯商业秘密、侵犯著作权等,请点击“违规举报”。

碎片内容

广东省江门蓬江区五校联考2024年八下物理期末预测试题含解析.doc

您可能关注的文档

确认删除?