电脑桌面
添加内谋知识网--内谋文库,文书,范文下载到电脑桌面
安装后可以在桌面快捷访问

广东省潮州市2024年八下物理期末经典模拟试题含解析.doc

广东省潮州市2024年八下物理期末经典模拟试题含解析.doc_第1页
1/21
广东省潮州市2024年八下物理期末经典模拟试题含解析.doc_第2页
2/21
广东省潮州市2024年八下物理期末经典模拟试题含解析.doc_第3页
3/21
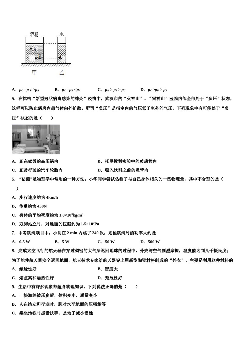
广东省潮州市2024年八下物理期末经典模拟试题注意事项:1.答题前,考生先将自己的姓名、准考证号填写清楚,将条形码准确粘贴在考生信息条形码粘贴区。2.选择题必须使用2B铅笔填涂;非选择题必须使用0.5毫米黑色字迹的签字笔书写,字体工整、笔迹清楚。3.请按照题号顺序在各题目的答题区域内作答,超出答题区域书写的答案无效;在草稿纸、试题卷上答题无效。4.保持卡面清洁,不要折叠,不要弄破、弄皱,不准使用涂改液、修正带、刮纸刀。一、选择题(每题1.5分,共30题,45分)1.人造地球卫星在大气层外环绕地球运行,不受空气阻力,只有动能和势能的转化,因此机械能守恒,如图是人造地球卫星的轨道示意图,下列说法正确的是()A.卫星在运动过程中一直保持匀速运动B.卫星在近地点的动能比远地点的动能小C.卫星从近地点向远地点运动时,它的势能増大,动能不变D.卫星从近地点到远地点的过程中,重力势能变大,机械能不变2.下列实例中,材料的选用与描述的物理属性不相符的是()A.热水壶的手柄用胶木制成,是因为胶木的导热性好B.划玻璃的刀头镶嵌有金刚石,是因为金刚石的硬度大C.输电导线的内芯用铜制成,是因为铜的导电性好D.房屋的天窗用玻璃制成,是因为玻璃的透光性好3.如图所示,用不同的机械将同一物体提升,若不计机械重力及摩擦,下列装置中最省力的是()A.B.C.D.4.如图所示,静止于水平桌面的甲、乙两个容器里分别装有酒精和水(<),且液面相平,图中A、B、C三点受到的液体压强分别为pA、pB、pC。下列判断正确的是()A.pC=pB>pAB.pC=pB<pAC.pA>pB>pCD.pC>pB>pA5.在抗击“新型冠状病毒感染的肺炎”疫情中,武汉市的“火神山”、“雷神山”医院内部全部处于“负压”状态,这样可以防止病房内部气体向外扩散。所谓“负压”是指室内的气压低于室外的气压,下列现象中有可能处于“负压”状态的是()A.正在煮饭的高压锅内B.托里拆利实验中的玻璃管内C.正常行驶的汽车轮胎内D.吸入饮料之前的吸管内6.“估测”是物理学中常用的一种方法。小华同学尝试估测了与自己身体相关的一些物理量,其中不合理的是()A.步行速度约为4km/hB.体重约为450NC.身体的平均密度约为1.0×103kg/m3D.双脚站立时,对地面的压强约为1.5×103Pa7.中考跳绳项目中,小明在2min内跳了240次,则他跳绳时的功率大约是A.0.5WB.5WC.50WD.500W8.完成太空飞行的航天器在穿过稠密的大气层返回地球的过程中,外壳与空气剧烈摩擦,温度能达到几千摄氏度;为了能使航天器安全返回地面,航天技术专家给航天器穿上用新型陶瓷材料制成的“外衣”。主要是利用这种材料的A.绝缘性好B.密度大C.熔点高和隔热性好D.延展性好9.生活中有许多现象都蕴含物理知识。下列说法正确的是()A.一块海绵被压扁后,体积变小,质量变小B.人在站立和行走时,脚对水平地面的压强相等C.乘坐地铁时抓紧扶手,是为了减小惯性D.理发剪在使用过程中,动力臂小于阻力臂,是费力杠杆10.下列数据最符合实际的是()A.中学生爬一层楼高度所做的功约为15000JB.两个鸡蛋的重约为1NC.中学生双脚站立时对水平地面的压力约为6×103ND.一张课桌的高度约1.5m11.关于微观粒子的发现与提出,下列说法正确的是A.电子是英国物理学家卢瑟福发现的B.原子的核式结构模型是盖尔曼提出的C.中子是由查德威克发现的D.夸克是比中子、质子更小的微粒,是由英国物理学汤姆生提出的12.质量为150g的物体可能是()A.一个乒乓球B.一支铅笔C.一个苹果D.一只铅球13.如图所示,一小钢球从光滑固定斜面的A点静止释放,相继经过B、C两点,AB=BC,则下列分析正确的是(忽略空气阻力的影响)()A.小钢球下滑过程中机械能的总量一直增大B.小钢球在AB、BC两段内运动的平均速度相等C.小钢球所受重力在AB、BC两段内做功相等D.在A、B、C三点中,小钢球在A点具有的动能最大14.一动物在地球上的重力为20N,该动物可能是()A.—只蚂蚁B.—只鸡C.一只大象D.一头牛15.如图所示,旅游景区的索道缆车载着游客匀速上山,它具有的()A.动能增加,重力势能增加B.动能减少,重力势能增加C.动能不变,机械能...

1、当您付费下载文档后,您只拥有了使用权限,并不意味着购买了版权,文档只能用于自身使用,不得用于其他商业用途(如 [转卖]进行直接盈利或[编辑后售卖]进行间接盈利)。
2、本站所有内容均由合作方或网友上传,本站不对文档的完整性、权威性及其观点立场正确性做任何保证或承诺!文档内容仅供研究参考,付费前请自行鉴别。
3、如文档内容存在违规,或者侵犯商业秘密、侵犯著作权等,请点击“违规举报”。

碎片内容

广东省潮州市2024年八下物理期末经典模拟试题含解析.doc

您可能关注的文档

确认删除?