电脑桌面
添加内谋知识网--内谋文库,文书,范文下载到电脑桌面
安装后可以在桌面快捷访问

广西北部湾经济区2023-2024学年物理八下期末综合测试模拟试题含解析.doc

广西北部湾经济区2023-2024学年物理八下期末综合测试模拟试题含解析.doc_第1页
1/13
广西北部湾经济区2023-2024学年物理八下期末综合测试模拟试题含解析.doc_第2页
2/13
广西北部湾经济区2023-2024学年物理八下期末综合测试模拟试题含解析.doc_第3页
3/13
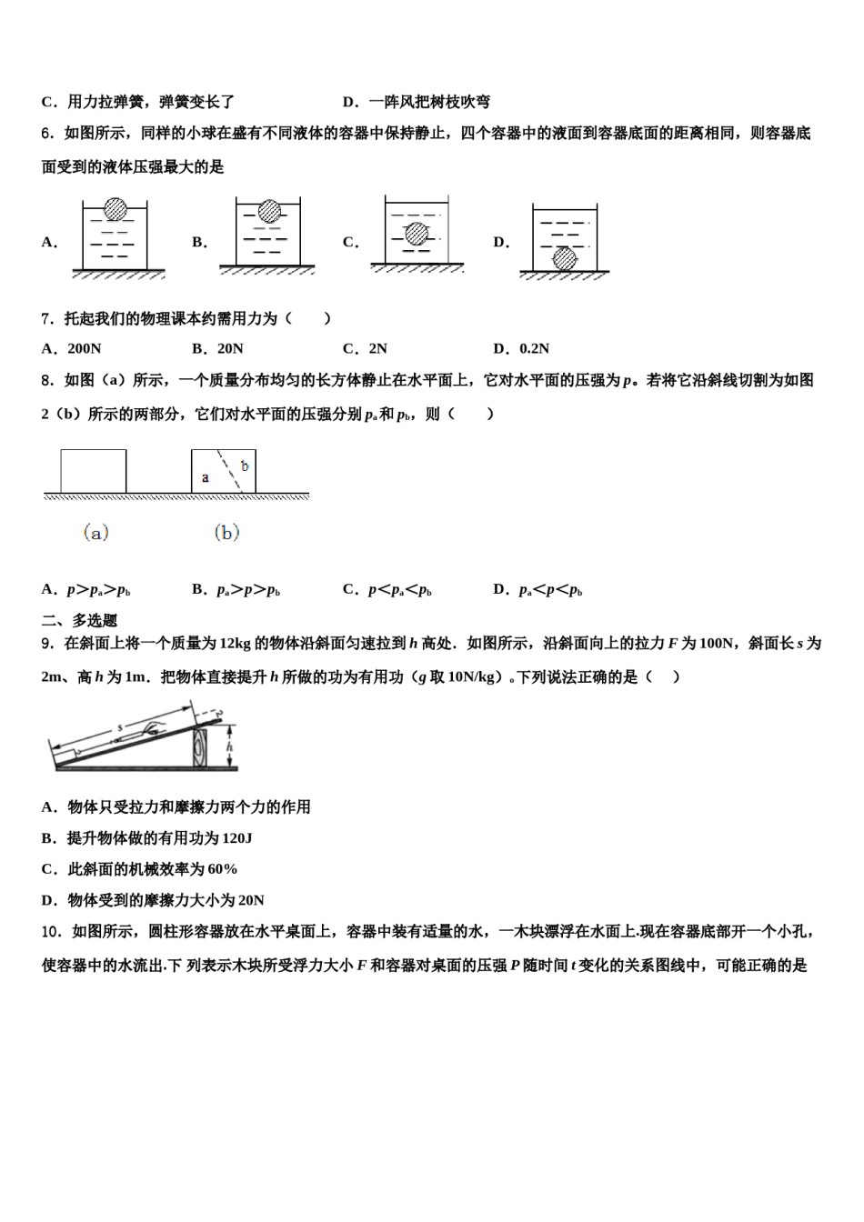
广西北部湾经济区2023-2024学年物理八下期末综合测试模拟试题注意事项:1.答题前,考生先将自己的姓名、准考证号码填写清楚,将条形码准确粘贴在条形码区域内。2.答题时请按要求用笔。3.请按照题号顺序在答题卡各题目的答题区域内作答,超出答题区域书写的答案无效;在草稿纸、试卷上答题无效。4.作图可先使用铅笔画出,确定后必须用黑色字迹的签字笔描黑。5.保持卡面清洁,不要折暴、不要弄破、弄皱,不准使用涂改液、修正带、刮纸刀。一、单选题1.有一只弹簧测力计,挂钩上不受力时,指针不是指在零刻线位置,而是指在0.2N的位置上,此时用手拉测力计的挂钩,使测力计示数为4N,则手拉挂钩的力是()A.4.2NB.4NC.3.8ND.无法判断2.下列体育运动中,为了减小摩擦的是()A.足球守门员戴着防滑手套B.打羽毛球时握紧球拍C.对赛车的轴承添加润滑油D.体操运动员上单杠前往手上涂抹镁粉3.一位同学沿水平方向推一小车做匀速直线运动,此时哪两个力是一对平衡力A.人推车的力与车推人的力B.人推车的力和地面对车的摩擦力C.车的重力和车对地面的压力D.车的重力和人推车的力4.如图所示,厨师手端托盘静止时,下列选项中的两个力相互平衡的是A.托盘的重力与托盘对手的压力B.托盘的重力与手对托盘的支持力C.托盘对手的压力与手对托盘的支持力D.托盘对手的压力与手的重力5.以下我们生活中常见到的几种现象中,物体因为受力而改变运动状态的是()A.篮球撞击在篮板上被弹回B.用力捏橡皮泥,橡皮泥形状发生变化C.用力拉弹簧,弹簧变长了D.一阵风把树枝吹弯6.如图所示,同样的小球在盛有不同液体的容器中保持静止,四个容器中的液面到容器底面的距离相同,则容器底面受到的液体压强最大的是A.B.C.D.7.托起我们的物理课本约需用力为()A.200NB.20NC.2ND.0.2N8.如图(a)所示,一个质量分布均匀的长方体静止在水平面上,它对水平面的压强为p。若将它沿斜线切割为如图2(b)所示的两部分,它们对水平面的压强分别pa和pb,则()A.p>pa>pbB.pa>p>pbC.p<pa<pbD.pa<p<pb二、多选题9.在斜面上将一个质量为12kg的物体沿斜面匀速拉到h高处.如图所示,沿斜面向上的拉力F为100N,斜面长s为2m、高h为1m.把物体直接提升h所做的功为有用功(g取10N/kg)o下列说法正确的是()A.物体只受拉力和摩擦力两个力的作用B.提升物体做的有用功为120JC.此斜面的机械效率为60%D.物体受到的摩擦力大小为20N10.如图所示,圆柱形容器放在水平桌面上,容器中装有适量的水,一木块漂浮在水面上.现在容器底部开一个小孔,使容器中的水流出.下列表示木块所受浮力大小F和容器对桌面的压强P随时间t变化的关系图线中,可能正确的是A.B.C.D.三、填空题11.如图为托里拆利实验,可知当地的大气压相当于__________mmHg柱产生的压强;若竖直提升玻璃管,管口未离开水银面,则水银面上方的水银柱高度____________(选填“升高”、“降低”或"不变");标准大气压相当于760mmHg柱产生的压强,在图大气压下,水的沸点____________100°C(选填“大于”、“小于"或“等于”).12.夏天的晚上,为了驱赶蚊虫,小敏在房间里使用电蚊香,过了会房间里就充满蚊香的气味,这是因为_____.13.如图是某球员传球时足球的一段运动轨迹,足球在A点的重力势能_____(选填“大于”“小于”或“等于”)在B点的重力势能。若不计空气阻力,足球在上升的过程中,____转化为重力势能,当足球运动至最高点时,动能__(选填“为零”或“不为零”)。14.在“抗疫”期间,智能机器人走上抗疫前线。如下图所示是在水平地面上匀速行驶的智能机器人正在喷洒消毒液。人们能闻到消毒液的气味,这是_________现象。在此过程中,机器人的动能_________(填“变大”“变小”或“不变”)。15.冰川折断崩塌落入海洋形成冰山,冰山静止时处于______状态(选填“漂浮”、“悬浮”或“沉入海底”)。冰山在融化的过程中,位于海面下的体积与冰山总体积的比值______(选填“变大”、“变小”或“不变”)。若一座冰山海面上的体积为8000m3,则这座冰山的质量是______。(ρ冰=0.9×103kg/m3,ρ海水=1.0×103k...

1、当您付费下载文档后,您只拥有了使用权限,并不意味着购买了版权,文档只能用于自身使用,不得用于其他商业用途(如 [转卖]进行直接盈利或[编辑后售卖]进行间接盈利)。
2、本站所有内容均由合作方或网友上传,本站不对文档的完整性、权威性及其观点立场正确性做任何保证或承诺!文档内容仅供研究参考,付费前请自行鉴别。
3、如文档内容存在违规,或者侵犯商业秘密、侵犯著作权等,请点击“违规举报”。

碎片内容

广西北部湾经济区2023-2024学年物理八下期末综合测试模拟试题含解析.doc

您可能关注的文档

确认删除?