电脑桌面
添加内谋知识网--内谋文库,文书,范文下载到电脑桌面
安装后可以在桌面快捷访问

新疆乌鲁木齐仟叶学校2024年八年级物理第二学期期末学业质量监测模拟试题含解析.doc

新疆乌鲁木齐仟叶学校2024年八年级物理第二学期期末学业质量监测模拟试题含解析.doc_第1页
1/21
新疆乌鲁木齐仟叶学校2024年八年级物理第二学期期末学业质量监测模拟试题含解析.doc_第2页
2/21
新疆乌鲁木齐仟叶学校2024年八年级物理第二学期期末学业质量监测模拟试题含解析.doc_第3页
3/21
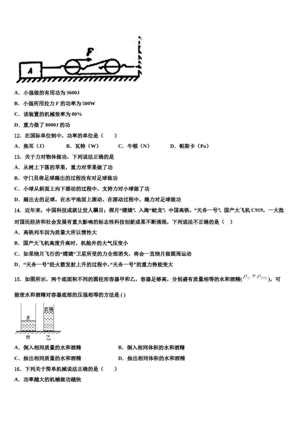
新疆乌鲁木齐仟叶学校2024年八年级物理第二学期期末学业质量监测模拟试题注意事项铅笔作答;第二部分必须用黑1.考生要认真填写考场号和座位序号。2.试题所有答案必须填涂或书写在答题卡上,在试卷上作答无效。第一部分必须用2B色字迹的签字笔作答。3.考试结束后,考生须将试卷和答题卡放在桌面上,待监考员收回。一、选择题(每题1.5分,共30题,45分)1.体育课掷铅球,小明测得铅球的质量为2.37kg,体积为300cm3,已知铅的密度是11.3×103kg/m3,铁的密度是7.9×103kg/m3,可以得出的结论是A.该球一定是铅做的B.该球一定是铁做的C.该球可能是铅做的D.该球可能是铁做的2.将一重为50N的物体,放入一盛满水的溢水杯中,从杯中溢出了20N的水,则物体受到的浮力是()A.50NB.20NC.30ND.70N3.草原发生大面积蝗灾时,农业部门利用飞机喷洒农药消灭蝗虫.当飞机在某一高度水平匀速飞行喷洒农药时,它的()A.动能不变,势能不变B.动能减少,势能增加C.动能增加,势能减少D.动能减少,势能减少4.下图中F1和F2是物体所受的两个力,其中合力为零的是()A.B.C.D.5.下面所述案例是物理学知识在生活中的广泛应用,其中说法正确的是()A.大海中的抺香鲸靠加热或冷却脑油来控制沉浮B.小明用力推箱子在水平面作匀速直线运动,箱子的重力做了功C.用高压锅煮食物熟得快,是因为锅内气压大,液体沸点低D.我国古代的辘轳就是一种轮轴,它的作用只是改变了力的大小6.关于物体在液体中受到的浮力,下列说法正确的是A.漂浮的物体比沉底的物体受到的浮力大B.物体的密度越大,受到的浮力越小C.同种液体中物体排开液体的体积越大,受到的浮力越大D.物体在液体中浸没得越深,所受浮力越大7.如图所示的杠杆,每个砝码重均为1牛顿,杠杆处于平衡状态,若在杠杆两边各减去一个钩码,则A.杠杆保持平衡B.杠杆右边向下倾C.杠杆左边向下倾D.无法判断8.中央电视台转播围棋赛时,讲解人员所用的棋盘是有磁性的,而棋子就是一些小铁片,棋子放在竖直的棋盘上不掉下去的原因是()B.棋子对棋盘有吸引力A.棋盘对棋子的吸引力C.棋子受到棋盘的摩擦力D.以上说法都正确9.如图所示的滑轮组,每个滑轮重为20N,绳重及摩擦不计.用它匀速提升重为100N的物体,所用的拉力F是()A.50NB.60NC.70ND.120N10.一支试管中装有某种液体,在试管处于如图甲、乙、丙三位置时,管内液体质量保持不变,则试管底部受到液体的压强A.甲位置最小B.乙位置最小C.丙位置最小D.三个位置一样大11.小强用如图所示的滑轮组匀速拉动物体A,使重为2000N的物体A在2s内沿水平方向匀速移动了4m,若A所受地面的摩擦力f=600N,小强所用水平拉力F=250N,在这个过程中A.小强做的有用功为3600JB.小强所用拉力F的功率为500WC.该装置的机械效率为80%D.重力做了8000J的功12.在国际单位制中,功率的单位是()A.焦耳(J)B.瓦特(W)C.牛顿(N)D.帕斯卡(Pa)13.关于力对物体做功,下列说法正确的是A.从树上下落的苹果,重力对苹果做了功B.守门员将足球踢出的过程没有对足球做功C.小球从斜面上向下滚动的过程中,支持力对小球做了功D.踢出去的足球,在水平地面上滚动,在滚动过程中,踢力对足球做功14.近年来,中国科技成就让世人瞩目;探月“嫦娥”、入海“蛟龙”、中国高铁、“天舟一号”、国产大飞机C919,一大批对国民经济和社会发展有重大影响的标志性科技创新成果不断涌现,下列说法不正确的是()A.高铁列车因为质量大所以惯性大B.国产大飞机高度升高时,机舱外的大气压变小C.如果绕月飞行的“嫦娥”卫星所受的力全部消失,将会一直绕月做圆周运动D.“天舟一号”经火箭发射上升的过程中,“天舟一号”的重力势能变大15.如图所示,两个底面积不同的圆柱形容器甲和乙,容器足够高,分别盛有质量相等的水和酒精(),可能使水和酒精对容器底部的压强相等的方法是()A.倒入相同质量的水和酒精B.倒入相同体积的水和酒精C.抽出相同质量的水和酒精D.抽出相同体积的水和酒精16.下列关于简单机械说法正确的是()A.功率越大的机械做功越快B.定滑轮不仅能改变力的大小而且能改变力的...

1、当您付费下载文档后,您只拥有了使用权限,并不意味着购买了版权,文档只能用于自身使用,不得用于其他商业用途(如 [转卖]进行直接盈利或[编辑后售卖]进行间接盈利)。
2、本站所有内容均由合作方或网友上传,本站不对文档的完整性、权威性及其观点立场正确性做任何保证或承诺!文档内容仅供研究参考,付费前请自行鉴别。
3、如文档内容存在违规,或者侵犯商业秘密、侵犯著作权等,请点击“违规举报”。

碎片内容

新疆乌鲁木齐仟叶学校2024年八年级物理第二学期期末学业质量监测模拟试题含解析.doc

您可能关注的文档

确认删除?