电脑桌面
添加内谋知识网--内谋文库,文书,范文下载到电脑桌面
安装后可以在桌面快捷访问

新疆北大附中新疆分校2024届八下物理期末质量跟踪监视模拟试题含解析.doc

新疆北大附中新疆分校2024届八下物理期末质量跟踪监视模拟试题含解析.doc_第1页
1/24
新疆北大附中新疆分校2024届八下物理期末质量跟踪监视模拟试题含解析.doc_第2页
2/24
新疆北大附中新疆分校2024届八下物理期末质量跟踪监视模拟试题含解析.doc_第3页
3/24
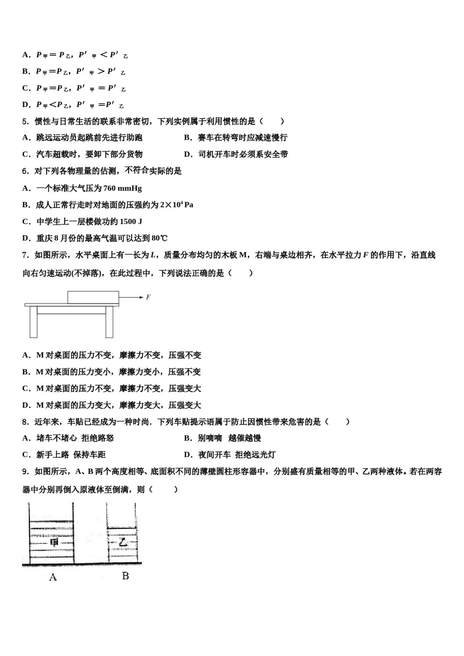
新疆北大附中新疆分校2024届八下物理期末质量跟踪监视模拟试题请考生注意:1.请用2B铅笔将选择题答案涂填在答题纸相应位置上,请用0.5毫米及以上黑色字迹的钢笔或签字笔将主观题的答案写在答题纸相应的答题区内。写在试题卷、草稿纸上均无效。2.答题前,认真阅读答题纸上的《注意事项》,按规定答题。一、选择题(每题1.5分,共30题,45分)1.近年来,中国科技成就让世人瞩目;探月“嫦娥”、入海“蛟龙”、中国高铁、“天舟一号”、国产大飞机C919,一大批对国民经济和社会发展有重大影响的标志性科技创新成果不断涌现,下列说法不正确的是()A.高铁列车因为质量大所以惯性大B.国产大飞机高度升高时,机舱外的大气压变小C.如果绕月飞行的“嫦娥”卫星所受的力全部消失,将会一直绕月做圆周运动D.“天舟一号”经火箭发射上升的过程中,“天舟一号”的重力势能变大2.用如图甲所示的装置来探究滑轮组的机械效率η与物重G物的关系,改变G物,竖直向上匀速拉动弹簧测力计,计算并绘出η与G物关系如图乙所示,若不计绳重和摩擦,则下列说法正确的是()A.同一滑轮组机械效率η随G物的增大而增大,最终将超过100%B.G物不变,改变图甲中的绕绳方式,滑轮组机械效率将改变C.此滑轮组动滑轮的重力为2ND.当G物=6N时,机械效率η=66.7%3.小星乘超市的自动扶梯匀速上升的过程中,小星的()A.动能转化为势能,机械能不变B.动能转化为势能,机械能增大C.动能不变,势能增大,机械能增大D.动能不变,势能不变,机械能不变4.甲、乙两个相同的杯子盛满水后置于水平桌面上,现将两个体积相同的小球分别轻轻地放入两个杯子中,静止后,甲杯中的小球浮在水面上,乙杯中的小球沉入了水底,如图所示。设小球静止后,水对杯子底部的压强分别为P甲、P乙,杯子对桌面的压强分别为P'甲、P'乙。则A.P甲=P乙,P'甲<P'乙B.P甲=P乙,P'甲>P'乙C.P甲=P乙,P'甲=P'乙D.P甲<P乙,P'甲=P'乙5.惯性与日常生活的联系非常密切,下列实例属于利用惯性的是()A.跳远运动员起跳前先进行助跑B.赛车在转弯时应减速慢行C.汽车超载时,要卸下部分货物D.司机开车时必须系安全带6.对下列各物理量的估测,不符合实际的是A.一个标准大气压为760mmHgB.成人正常行走时对地面的压强约为2×104PaC.中学生上一层楼做功约1500JD.重庆8月份的最高气温可以达到80℃7.如图所示,水平桌面上有一长为L,质量分布均匀的木板M,右端与桌边相齐,在水平拉力F的作用下,沿直线向右匀速运动(不掉落),在此过程中,下列说法正确的是()A.M对桌面的压力不变,摩擦力不变,压强不变B.M对桌面的压力变小,摩擦力变小,压强不变C.M对桌面的压力不变,摩擦力不变,压强变大D.M对桌面的压力变大,摩擦力变大,压强变大8.近年来,车贴已经成为一种时尚.下列车贴提示语属于防止因惯性带来危害的是()A.堵车不堵心拒绝路怒B.别嘀嘀越催越慢C.新手上路保持车距D.夜间开车拒绝远光灯9.如图所示,A、B两个高度相等、底面积不同的薄壁圆柱形容器中,分别盛有质量相等的甲、乙两种液体。若在两容器中分别再倒入原液体至倒满,则()A.倒入的质量一定小于B.倒入的质量可能等于C.倒入的质量可能大于D.倒入的体积一定等于10.如图所示,将吸盘内的空气排出后,吸盘能紧紧的吸在竖直墙面上而不会掉下来,这是因为吸盘:A.质量小,重力可以忽略B.受到墙面对它的摩擦力C.受到大气对它的压力D.受到空气对它的浮力11.如图所示的简单机械中,属于费力杠杆的是A.自行车的脚踏板B.剪头发的剪刀C.夹核桃的夹子D.自行车的刹车闸12.如图所示,作用在杠杆一端且始终与杠杆垂直的力F,将杠杆缓慢地由位置A拉至位置B,在这个过程中,力F的大小将()A.不变B.变小C.变大D.先变大后变小铁轨铺在一根根枕木上13.下列各图中的现象和做法为了增大压强的是A.斧头具有很薄的刃B.C.滑雪板做得宽而长D.载重汽车有较多的轮子14.在空中匀速竖直上升的物体,在上升过程中,它的()A.动能增加,重力势能减少,机械能不变B.动能增加,重力势能增加,机械能增加C.动能不变,重力势能增加,机械能增...

1、当您付费下载文档后,您只拥有了使用权限,并不意味着购买了版权,文档只能用于自身使用,不得用于其他商业用途(如 [转卖]进行直接盈利或[编辑后售卖]进行间接盈利)。
2、本站所有内容均由合作方或网友上传,本站不对文档的完整性、权威性及其观点立场正确性做任何保证或承诺!文档内容仅供研究参考,付费前请自行鉴别。
3、如文档内容存在违规,或者侵犯商业秘密、侵犯著作权等,请点击“违规举报”。

碎片内容

新疆北大附中新疆分校2024届八下物理期末质量跟踪监视模拟试题含解析.doc

您可能关注的文档

确认删除?