电脑桌面
添加内谋知识网--内谋文库,文书,范文下载到电脑桌面
安装后可以在桌面快捷访问

新疆库车县2023-2024学年八下物理期末综合测试模拟试题含解析.doc

新疆库车县2023-2024学年八下物理期末综合测试模拟试题含解析.doc_第1页
1/15
新疆库车县2023-2024学年八下物理期末综合测试模拟试题含解析.doc_第2页
2/15
新疆库车县2023-2024学年八下物理期末综合测试模拟试题含解析.doc_第3页
3/15
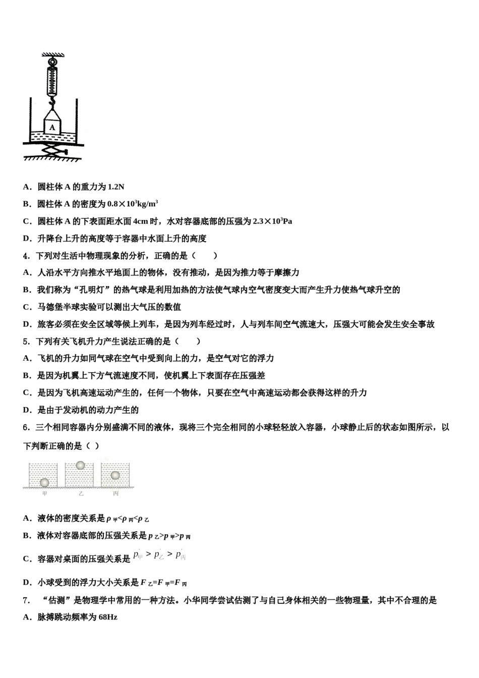
新疆库车县2023-2024学年八下物理期末综合测试模拟试题注意事项:1.答题前,考生先将自己的姓名、准考证号码填写清楚,将条形码准确粘贴在条形码区域内。2.答题时请按要求用笔。3.请按照题号顺序在答题卡各题目的答题区域内作答,超出答题区域书写的答案无效;在草稿纸、试卷上答题无效。4.作图可先使用铅笔画出,确定后必须用黑色字迹的签字笔描黑。5.保持卡面清洁,不要折暴、不要弄破、弄皱,不准使用涂改液、修正带、刮纸刀。一、单选题1.如图所示,物体浸没在水中,工人用200N的拉力F在10s内将重为400N的物体匀速提升2m,物体没有露出水面,此时滑轮组的机械效率是80%,不计绳重和摩擦,g=10N/kg,则下列说法中正确的是()A.物体露出水面前,工人匀速提升重物时拉力的功率为40WB.物体在水中受到的浮力为320NC.物体的体积为8×10-3m3D.物体露出水面后,此滑轮组提升该物体的机械效率将小于80%2.如下图是奥运会的几个运动项目的图标,体重相同的运动员在参加这些活动时对水平地面压强最大的是A.射箭B.举重C.击剑D.射击3.如图所示,水平升降台面上有一个足够深、底面积为40cm2的薄壁圆柱形容器,容器中装有深为20cm的水。现将底面积为10cm2、高为20cm的圆柱体A用细线(足够长)悬挂在固定的弹簧测力计下端,使A浸入水中,稳定后,A的下表面距水面4cm,弹簧测力计的示数为1.2N,在此基础上,在使升降台不断上升的过程中(g=10N/kg,水的密度为1.0×103kg/m3)。下列判断正确的是A.圆柱体A的重力为1.2NB.圆柱体A的密度为0.8×103kg/m3C.圆柱体A的下表面距水面4cm时,水对容器底部的压强为2.3×103PaD.升降台上升的高度等于容器中水面上升的高度4.下列对生活中物理现象的分析,正确的是()A.人沿水平方向推水平地面上的物体,没有推动,是因为推力等于摩擦力B.我们称为“孔明灯”的热气球是利用加热的方法使气球内空气密度变大而产生升力使热气球升空的C.马德堡半球实验可以测出大气压的数值D.旅客必须在安全区域等候上列车,是因为列车经过时,人与列车间空气流速大,压强大可能会发生安全事故5.下列有关飞机升力产生说法正确的是()A.飞机的升力如同气球在空气中受到向上的力,是空气对它的浮力B.是因为机翼上下方气流速度不同,使机翼上下表面存在压强差C.是因为飞机高速运动产生的,任何一个物体,只要在空气中高速运动都会获得这样的升力D.是由于发动机的动力产生的6.三个相同容器内分别盛满不同的液体,现将三个完全相同的小球轻轻放入容器,小球静止后的状态如图所示,以下判断正确的是()A.液体的密度关系是ρ甲<ρ丙<ρ乙B.液体对容器底部的压强关系是p乙>p甲>p丙C.容器对桌面的压强关系是D.小球受到的浮力大小关系是F乙=F甲=F丙7.“估测”是物理学中常用的一种方法。小华同学尝试估测了与自己身体相关的一些物理量,其中不合理的是A.脉搏跳动频率为68HzB.体积约为50LC.双脚站立时,对地面的压强约为1.5×104PaD.步行的速度约为4km/h8.下列关于牛顿第一定律获得的说法中正确的是()A.在实验基础上,经分析推理得出的规律B.我们可以用实验得到验证C.是人们对日常生活经验的归纳总结D.从小车在斜面上滑下的实验探究中直接得出二、多选题9.根据下表中几种物质的熔点,在标准大气压下判断下列说法中正确的是()物质名称固态氢固态水银金铜铁钨熔点/℃-259-38.81064108315353410A.常温下氢是气态B.水银温度计可测量的温度C.铜球掉入铁水中不会熔化D.标准大气压下钨的熔点比金的熔点高10.利用废旧牙膏皮可以做很多小实验.如把空的牙膏皮吹满空气做成一个筒状,放入盛有水的烧杯中发现牙膏皮漂浮在水面上;然后再排净空气将牙膏皮卷成小团状后放入同一盛水烧杯中,牙膏皮沉入水底.比较前后两种情况,下列说法中正确的是(烧杯内水始终不溢出,且牙膏皮内空气质量忽略不计)A.牙膏皮漂浮时受到的浮力比它沉底时受到的浮力大B.牙膏皮漂浮时受到的重力大于它沉底时受到的重力C.牙膏皮漂浮时受到的浮力等于它的重力D.牙膏皮沉底时水对烧杯底的压强比它漂浮时水对烧杯底的压强小三、填空题11.我国第二艘航母完成首次出海...

1、当您付费下载文档后,您只拥有了使用权限,并不意味着购买了版权,文档只能用于自身使用,不得用于其他商业用途(如 [转卖]进行直接盈利或[编辑后售卖]进行间接盈利)。
2、本站所有内容均由合作方或网友上传,本站不对文档的完整性、权威性及其观点立场正确性做任何保证或承诺!文档内容仅供研究参考,付费前请自行鉴别。
3、如文档内容存在违规,或者侵犯商业秘密、侵犯著作权等,请点击“违规举报”。

碎片内容

新疆库车县2023-2024学年八下物理期末综合测试模拟试题含解析.doc

您可能关注的文档

确认删除?