电脑桌面
添加内谋知识网--内谋文库,文书,范文下载到电脑桌面
安装后可以在桌面快捷访问

期海南省五指山中学2023-2024学年八年级物理第二学期期末监测试题含解析.doc

期海南省五指山中学2023-2024学年八年级物理第二学期期末监测试题含解析.doc_第1页
1/13
期海南省五指山中学2023-2024学年八年级物理第二学期期末监测试题含解析.doc_第2页
2/13
期海南省五指山中学2023-2024学年八年级物理第二学期期末监测试题含解析.doc_第3页
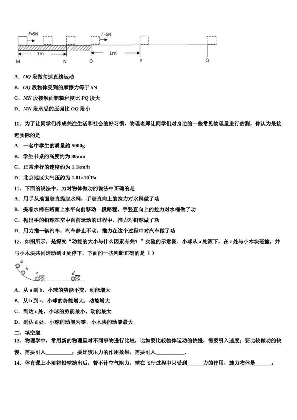
3/13
期海南省五指山中学2023-2024学年八年级物理第二学期期末监测试题考生须知:1.全卷分选择题和非选择题两部分,全部在答题纸上作答。选择题必须用2B铅笔填涂;非选择题的答案必须用黑色字迹的钢笔或答字笔写在“答题纸”相应位置上。2.请用黑色字迹的钢笔或答字笔在“答题纸”上先填写姓名和准考证号。3.保持卡面清洁,不要折叠,不要弄破、弄皱,在草稿纸、试题卷上答题无效。一、选择题1.下列关于功、功率、机械效率的说法正确的是A.做功多的机器机械效率一定高B.功率小的机器做功慢C.机械效率高的机器功率一定大D.功率大的机器做功时间一定短2.如图所示。人骑自行车下坡,速度会越来越快,在这过程中()A.人和车的动能保持不变B.人和车的动能增大C.人和车的动能减小D.人和车的重力势能增大3.对物理概念的理解是学好物理的关键.关于功、功率和机械效率,下列说法正确的是A.通过改进机械的性能可以使机械效率达到100%B.功率大的机械,做功一定快C.做功多的机械,功率一定大D.做功快的机械,机械效率一定高4.第七届世界军人运动会将于2019年10月在武汉举行,其中羽毛球、乒乓球、男子体操、网球等4个项目首次进入世界军人运动会。关于这四项运动,下列描述错误的是A.羽毛球离开球拍后能在空中飞行一段距离,是由于羽毛球具有惯性B.为了控制乒乓球的飞行路径可以让它旋转起来,这是利用了流体压强与流速的关系C.体操运动员在手上涂防滑粉,是为了减小摩擦力D.球拍在击打网球的过程中,球拍和网球同时发生了弹性形变5.如图是用U型管压强计测量液体内部压强规律的实验装置U型管中所填充的液体为水;将探头浸入密度为1.2×103kg/m3的液体中h深度时,U型管压强计左右两侧水面的高度分别为6cm和36cm;若将烧杯中的液体换成密度为0.8×103kg/m3的酒精,且探头在酒精中的深度仍为h不变,则U型管压强计左右侧水面高度差为A.18cmB.20cmC.24cmD.32cm6.举重运动员举着800牛重的杠铃,在2米高的位置停留了2秒钟,那么他在这2秒钟内做的功为A.800焦B.0C.400焦D.1600焦7.小军和家长一起玩过山车,在不考虑各种摩擦时,下列说法中合理的是A.他的动能始终不变B.他的重力势能始终不变C.他的机械能在减小D.他的机械能始终不变8.如图所示,厨师手端托盘静止时,下列选项中的两个力相互平衡的是()A.托盘的总重力与托盘对手的压力B.托盘的总重力与手对托盘的支持力C.托盘对手的压力与手对托盘的支持力D.托盘对手的压力与手的重力9.小明做“探究影响滑动摩擦力大小的因素”实验。实验中物体在水平桌面上始终受到沿水平方向5N的拉力F做直线运动,如图。水平桌面O点两侧粗糙程度不同,物体运动过程中经过M点开始计时,每经过相同时间,频闪相机会自动拍摄记录物体的位置(用虚线框表示),物体在MO段做匀速直线运动。下列说法中正确的是()A.OQ段做匀速直线运动B.OQ段物体受到的摩擦力等于5NC.MN段接触面粗糙程度比PQ段大D.MN段承受的压强比OQ段小10.为了让同学们养成关注生活和社会的好习惯,物理老师让同学们对身边的一些常见物理量进行估测,你认为最接近实际的是A.一名中学生的质量约5000gB.学生书桌的高度约为80mmC.正常步行的速度约为1.1km/hD.北京地区大气压约为1.01×105Pa11.下面的说法中,力对物体做功的说法中正确的是A.用手从地面竖直提起水桶,手竖直向上的拉力对水桶做了功B.提着水桶在路面上水平向前移动一段路程,手竖直向上的拉力对水桶做了功C.抛出手的铅球在空中向前运动的过程中,推力对铅球做了功D.用力推一辆汽车,汽车静止不动,推力在这个过程中对汽车做了功12.如图所示,是探究“动能的大小与什么因素有关?”实验的示意图.小球从a处滚下,在c处与小木块碰撞,并与小木块共同运动到d处停下.下面的一些判断正确的是()A.从a到b,小球的势能不变,动能增大B.从b到c,小球的势能增大,动能增大C.到达c处,小球的势能最小,动能最大D.到达d处,小球的动能为零,小木块的动能最大二、填空题13.物理学中,常用新的物理量对不同事物进行比较,比如要比较物体运动的快慢,需要引入速度;要比较做功的快慢,需要引...

1、当您付费下载文档后,您只拥有了使用权限,并不意味着购买了版权,文档只能用于自身使用,不得用于其他商业用途(如 [转卖]进行直接盈利或[编辑后售卖]进行间接盈利)。
2、本站所有内容均由合作方或网友上传,本站不对文档的完整性、权威性及其观点立场正确性做任何保证或承诺!文档内容仅供研究参考,付费前请自行鉴别。
3、如文档内容存在违规,或者侵犯商业秘密、侵犯著作权等,请点击“违规举报”。

碎片内容

期海南省五指山中学2023-2024学年八年级物理第二学期期末监测试题含解析.doc

您可能关注的文档

确认删除?