电脑桌面
添加内谋知识网--内谋文库,文书,范文下载到电脑桌面
安装后可以在桌面快捷访问

江苏淮安曙光双语学校2024届物理八下期末学业水平测试试题含解析.doc

江苏淮安曙光双语学校2024届物理八下期末学业水平测试试题含解析.doc_第1页
1/12
江苏淮安曙光双语学校2024届物理八下期末学业水平测试试题含解析.doc_第2页
2/12
江苏淮安曙光双语学校2024届物理八下期末学业水平测试试题含解析.doc_第3页
3/12
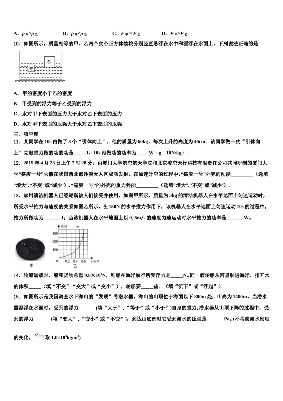
江苏淮安曙光双语学校2024届物理八下期末学业水平测试试题注意事项:1.答卷前,考生务必将自己的姓名、准考证号、考场号和座位号填写在试题卷和答题卡上。用2B铅笔将试卷类型(B)填涂在答题卡相应位置上。将条形码粘贴在答题卡右上角"条形码粘贴处"。2.作答选择题时,选出每小题答案后,用2B铅笔把答题卡上对应题目选项的答案信息点涂黑;如需改动,用橡皮擦干净后,再选涂其他答案。答案不能答在试题卷上。3.非选择题必须用黑色字迹的钢笔或签字笔作答,答案必须写在答题卡各题目指定区域内相应位置上;如需改动,先划掉原来的答案,然后再写上新答案;不准使用铅笔和涂改液。不按以上要求作答无效。4.考生必须保证答题卡的整洁。考试结束后,请将本试卷和答题卡一并交回。一、单选题1.下列生活实例中,属于增大压强的是()A.大型载重货车有很多车轮B.铁路的钢轨铺在枕木上C.取出一些书的书包背起来更舒服D.剪刀的刀刃做得很薄2.沙滩上留有深浅相同、大小不同的两对脚印,下列说法正确的是()A.两人对沙滩的压强相同B.两人对沙滩的压力相同C.小脚印的人对沙滩的压力大D.大脚印的人对沙滩的压强大3.当两台机器正常工作时,功率大的机器一定比功率小的机器A.做功多B.做功时间短C.做功快D.机械效率高4.关于浸在液体中的物体所受浮力F浮与物体重力G物、物体排开液体的重力G排间的大小关系,以下说法中正确的是()A.只有当物体浸没时,F浮等于G物B.不管物体是否浸没,F浮都等于G物C.只有当物体浸没时,F浮等于G排D.不管物体是否浸没,F浮都等于G排5.如图所示,下列说法中正确的是()A.订书器的手柄处做的比较宽大是为了减小压力B.汽车高速行驶时,利用偏导器可增大汽车对地面的压力C.水对坝底的压强取决于水坝的高度D.给盆景自动供水装置,当瓶中水流出时瓶内气压大于外界大气压6.下列各实例中,属于增大压强的是()A.图钉的宽大钉帽B.磨得锋利的刀刃C.雪上行驶的雪橇D.铁轨下铺设的枕木7.在一个装满水的容器中,轻轻地放入一个质量为20g的物体,它最终漂浮在水面上。则下列关于从容器中溢出的水的质量和水对容器底部的压强变化正确的是()A.等于20g,压强不变;B.小于20g,压强不变;C.等于20g,压强变小;D.小于20g,压强变大;8.在甲、乙、丙三个底面积相等的容器中,装有深度相同的水,如图所示.比较三个容器底部受到水的压力的大小,正确的是()A.甲最大B.乙最大C.丙最大D.一样大二、多选题9.小雪将一支密度计分别放入两种不同的液体中静止,如图所示。若两种液体的密度分别为ρ甲、ρ乙,静止时密度计所受浮力分别为F甲、F乙,则下列判断正确的是()A.ρ甲>ρ乙B.ρ甲<ρ乙C.F甲=F乙D.F甲>F乙10.如图所示,质量相等的甲、乙两个实心正方体物块分别竖直悬浮在水中和漂浮在水面上,下列说法正确的是A.甲的密度小于乙的密度B.甲受到的浮力等于乙受到的浮力C.水对甲下表面的压力大于水对乙下表面的压力D.水对甲下表面的压强大于水对乙下表面的压强三、填空题11.某同学在10s内做了5个“引体向上”,他的质量为60kg,每次上升的高度为40cm.该同学做一次“引体向上”克服重力做的功的功是_____J,10s内做功的功率为_____W(g=10N/kg).12.2019年4月23日上午7时28分,由厦门大学航空航天学院和北京凌空天行科技有限责任公司共同研制的厦门大学“嘉庚一号”火箭在我国西北部沙漠无人区成功发射。在加速升空的过程中,“嘉庚一号”外壳的动能_________(选填“增大”、“不变”或“减少”),“嘉庚一号”的外壳的重力势能_________(选填“增大”、“不变”或“减少”)。13.家用清洁机器人已经逐渐被人们接受并使用,如图甲所示,质量为3kg的清洁机器人在水平地面上匀速运动时,所受水平推力与速度的关系如图乙所示。在150N的水平推力作用下,该机器人在水平地面上匀速运动10s的过程中,推力所做功为_______J;当该机器人在水平地面上以0.6m/s的速度匀速运动时水平推力的功率是_______W。14.轮船满载时,船和货物总重9.8×104N,则船在海洋航行所受浮力是_____N。同一艘轮船从河里驶进海洋,排开水的体积_____...

1、当您付费下载文档后,您只拥有了使用权限,并不意味着购买了版权,文档只能用于自身使用,不得用于其他商业用途(如 [转卖]进行直接盈利或[编辑后售卖]进行间接盈利)。
2、本站所有内容均由合作方或网友上传,本站不对文档的完整性、权威性及其观点立场正确性做任何保证或承诺!文档内容仅供研究参考,付费前请自行鉴别。
3、如文档内容存在违规,或者侵犯商业秘密、侵犯著作权等,请点击“违规举报”。

碎片内容

江苏淮安曙光双语学校2024届物理八下期末学业水平测试试题含解析.doc

您可能关注的文档

确认删除?