电脑桌面
添加内谋知识网--内谋文库,文书,范文下载到电脑桌面
安装后可以在桌面快捷访问

江苏省丹徒区实业实验学校六校联考2024年物理八下期末经典试题含解析.doc

江苏省丹徒区实业实验学校六校联考2024年物理八下期末经典试题含解析.doc_第1页
1/25
江苏省丹徒区实业实验学校六校联考2024年物理八下期末经典试题含解析.doc_第2页
2/25
江苏省丹徒区实业实验学校六校联考2024年物理八下期末经典试题含解析.doc_第3页
3/25
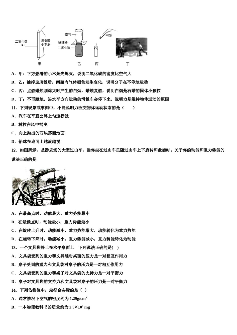
江苏省丹徒区实业实验学校六校联考2024年物理八下期末经典试题请考生注意:1.请用2B铅笔将选择题答案涂填在答题纸相应位置上,请用0.5毫米及以上黑色字迹的钢笔或签字笔将主观题的答案写在答题纸相应的答题区内。写在试题卷、草稿纸上均无效。2.答题前,认真阅读答题纸上的《注意事项》,按规定答题。一、选择题(每题1.5分,共30题,45分)1.分析以下摩擦:①走路时鞋底与地面之间的摩擦;②骑自行车时,车轮与轴之间的摩擦;③汽车行驶时,汽车与空气之间的摩擦④皮带传动中,皮带与皮带轮之间的摩擦;其中属于有益摩擦的是()A.①和②B.②和③C.①和④D.②和④2.如下图所示,网球拍击中飞过来的网球,网球发生了明显的形变。下列说法错误的是A.球拍击中网球,球拍和网球都发生了弹性形变B.球拍能将网球弹开,说明球拍对网球的弹力大于网球对球拍的弹力C.网球离开球拍后能在空中飞行一段距离,是由于网球具有惯性D.网球和球拍接触的过程中,弹性势能和动能相互转化3.炎热的夏天海口,环卫工人利用洒水车给马路洒水降温,洒水车在水平马路匀速行驶过程中,以下说法正确的是()A.动能减少,机械能不变B.动能不变,机械能减少C.动能减少,机械能减少D.动能增大,机械能增大4.下列数据中,最接近实际情况的是()A.一个鸡蛋质量约为5gB.一个初中生的重力约为500NC.小明上学步行时对水平地面的压强约为100PaD.奉节县天鹅湖湖面的气压约为15个标准大气压5.走钢丝的演员若两只脚都站在直径为2cm的钢丝上(脚与钢丝平行)(提示:一只脚的受力面积可用脚长乘以2cm计算),他的脚对钢丝的压强接近于A.2×l04PaB.6×l04PaC.2×105PaD.6×l05Pa6.如图所示是运动员头顶足球时的情景,以下说法中正确的是()A.头顶足球时,球对头没有作用力B.足球在空中受到头的推力和重力C.足球在空中继续运动是因为受到惯性力D.足球在空中运动时受到非平衡力的作用7.如图所示,是甲、乙两组拔河比赛的场景,不计绳重,下列说法错误的是()A.比赛时,选体重大的运动员,能增大对地面的压力B.比赛时,运动员身体后倾、两腿弯曲,可以降低重心C.比赛时。拉力较大的一组最终获胜D.比赛时,受到地面摩擦力较大的一组最终获胜8.历史上第一位用实验方法测出大气压强数值的科学家是A.帕斯卡B.托里拆利C.阿基米德D.伽利略9.下列对生活中物理现象的分析,正确的是()A.人沿水平方向推水平地面上的物体,没有推动,是因为推力等于摩擦力B.我们称为“孔明灯”的热气球是利用加热的方法使气球内空气密度变大而产生升力使热气球升空的C.马德堡半球实验可以测出大气压的数值D.旅客必须在安全区域等候上列车,是因为列车经过时,人与列车间空气流速大,压强大可能会发生安全事故10.如图所示实验中得出的结论不正确的是A.甲:下方燃着的小木条先熄灭,说明二氧化碳的密度比空气大B.乙:抽掉玻璃板后,两瓶内气体颜色发生变化,说明分子在不停地运动C.丙:点燃蜡烛刚熄灭时产生的白烟,蜡烛复燃,说明白烟是石蜡的固体小颗粒D.丁:不再蹬地,沿水平方向运动的滑板车会停下来,说明力是维持物体运动的原因11.下列现象或事例中,不能说明力改变物体运动状态的是()A.汽车在平直公路上匀速行驶B.树枝在风中摇曳C.向上抛出的石块落回地面D.铅球在地面上越滚越慢12.如图所示,是游乐场的大型过山车,当你坐在过山车里随过山车上下旋转和盘旋时。关于你的动能和重力势能的说法正确的是A.在最高点时,动能最大,重力势能最小B.在最低点时,动能最小,重力势能最小C.在旋转上升时,动能减小,重力势能增大,动能转化为重力势能D.在旋转下降时,动能减小,重力势能减小,重力势能转化为动能13.一个文具袋静止在水平桌面上,下列说法正确的是()A.文具袋受到的重力和文具袋对桌面的压力是一对相互作用力B.桌子受到的重力和文具袋对桌子的压力是一对相互作用力C.文具袋受到的重力和桌子对文具袋的支持力是一对平衡力D.桌子对文具袋的支持力和文具袋对桌子的压力是一对平衡力14.下列估测值中,最符合实际的是()A.通常情况下空气的密度约为1.29g/cm3B.一本物理教...

1、当您付费下载文档后,您只拥有了使用权限,并不意味着购买了版权,文档只能用于自身使用,不得用于其他商业用途(如 [转卖]进行直接盈利或[编辑后售卖]进行间接盈利)。
2、本站所有内容均由合作方或网友上传,本站不对文档的完整性、权威性及其观点立场正确性做任何保证或承诺!文档内容仅供研究参考,付费前请自行鉴别。
3、如文档内容存在违规,或者侵犯商业秘密、侵犯著作权等,请点击“违规举报”。

碎片内容

江苏省丹徒区实业实验学校六校联考2024年物理八下期末经典试题含解析.doc

您可能关注的文档

确认删除?