电脑桌面
添加内谋知识网--内谋文库,文书,范文下载到电脑桌面
安装后可以在桌面快捷访问

江苏省南京市2024届八下物理期末教学质量检测试题含解析.doc

江苏省南京市2024届八下物理期末教学质量检测试题含解析.doc_第1页
1/21
江苏省南京市2024届八下物理期末教学质量检测试题含解析.doc_第2页
2/21
江苏省南京市2024届八下物理期末教学质量检测试题含解析.doc_第3页
3/21
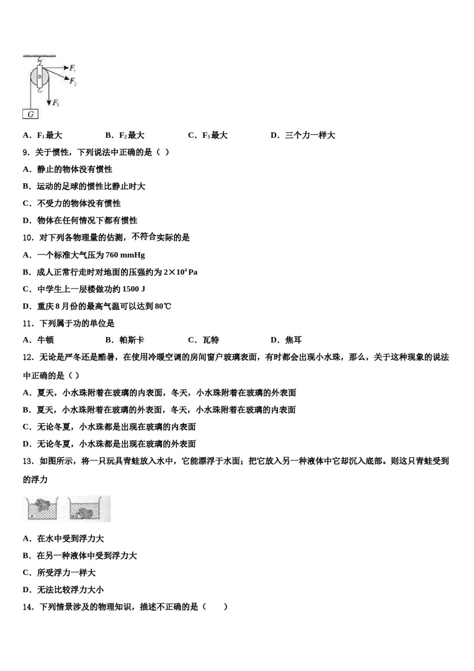
江苏省南京市2024届八下物理期末教学质量检测试题注意事项:1.答卷前,考生务必将自己的姓名、准考证号、考场号和座位号填写在试题卷和答题卡上。用2B铅笔将试卷类型(B)填涂在答题卡相应位置上。将条形码粘贴在答题卡右上角"条形码粘贴处"。2.作答选择题时,选出每小题答案后,用2B铅笔把答题卡上对应题目选项的答案信息点涂黑;如需改动,用橡皮擦干净后,再选涂其他答案。答案不能答在试题卷上。3.非选择题必须用黑色字迹的钢笔或签字笔作答,答案必须写在答题卡各题目指定区域内相应位置上;如需改动,先划掉原来的答案,然后再写上新答案;不准使用铅笔和涂改液。不按以上要求作答无效。4.考生必须保证答题卡的整洁。考试结束后,请将本试卷和答题卡一并交回。一、选择题(每题1.5分,共30题,45分)1.下列四幅图中是为了减小压强的是()A.书包背带做得较宽B.压路机的碾子压力很大C.滑冰鞋上装上锋利的冰刀D.飞镖的箭头磨得很尖2.某同学用压强计研究液体内部压强的特点时,将压强计的金属盒放入水中同一深度,并将金属盒朝向不同方向,实验结果如图所示.那么,该实验能得出的结论是()A.在水中同一深度,液体向各个方向的压强相等B.不同液体同一深度,压强不相等C.在水中深度越大,压强越大D.在水中同一深度,液体向各个方向的压强不相等3.如图所示,使用滑轮组提升重物时,能提高机械效率的是(忽略绳重和摩擦)()A.改变绕绳方式B.减小动滑轮的质量C.减小提升重物的高度D.减小被提升物体的质量4.小明是一名发育正常的初中生,下列关于他的估测与实际相符合的是()A.身高约为170mmB.游泳时受到的浮力约为100NC.站立时对地面的压强约为1.5×104PaD.正常步行的速度约为10km/h5.如图是龙卷风发生时的场景。龙卷风是一种强烈的、小范围的空气涡旋,在极不稳定天气下由空气强烈对流运动而产生的,其实质就是高速旋转的气流。对于高速旋转的()A.气流内部压强大于外部压强B.气流内部压强小于外部压强C.气流内外部的压强相等D.气流内部、外压强关系不确定6.韶关市某中学同学小明物理记录了以下数据,最符合实际的是()A.在韶关用普通茶壶烧开水,沸水的温度可达100℃B.小明同学在课室所受重力约为50NC.小明同学双脚站立时对水平地面的压强约为1.5×104PaD.把作业本从地上捡起来放在课桌上所做的功为0J7.成年人正常的体温约为()A.30℃B.35℃C.37℃D.42℃8.如图所示,不计绳重和摩擦,沿三种不同的方向拉绳使物体匀速上升,所用的力分别是F1、F2、F3,则A.F1最大B.F2最大C.F3最大D.三个力一样大9.关于惯性,下列说法中正确的是()A.静止的物体没有惯性B.运动的足球的惯性比静止时大C.不受力的物体没有惯性D.物体在任何情况下都有惯性10.对下列各物理量的估测,不符合实际的是A.一个标准大气压为760mmHgB.成人正常行走时对地面的压强约为2×104PaC.中学生上一层楼做功约1500JD.重庆8月份的最高气温可以达到80℃11.下列属于功的单位是A.牛顿B.帕斯卡C.瓦特D.焦耳12.无论是严冬还是酷暑,在使用冷暖空调的房间窗户玻璃表面,有时都会出现小水珠,那么,关于这种现象的说法中正确的是()A.夏天,小水珠附着在玻璃的内表面,冬天,小水珠附着在玻璃的外表面B.夏天,小水珠附着在玻璃的外表面,冬天,小水珠附着在玻璃的内表面C.无论冬夏,小水珠都是出现在玻璃的内表面D.无论冬夏,小水珠都是出现在玻璃的外表面13.如图所示,将一只玩具青蛙放入水中,它能漂浮于水面;把它放入另一种液体中它却沉入底部。则这只青蛙受到的浮力A.在水中受到浮力大B.在另一种液体中受到浮力大C.所受浮力一样大D.无法比较浮力大小14.下列情景涉及的物理知识,描述不正确的是()A.使用弹簧测力计时,弹簧的伸长长度与所受到的拉力成正比B.箭被拉开的弓射出去,说明发生弹性形变的弓具有弹性势能C.宇航员登上月球时,他的质量比在地球上时的质量减少了D.建筑工人砌墙时,利用铅垂线可以把墙砌直,因为重力的方向总是竖直向下的15.一位小朋友手里拿着的氢气球不小心脱手升到了空中,当气球升到高空时发生了破裂。以下关于...

1、当您付费下载文档后,您只拥有了使用权限,并不意味着购买了版权,文档只能用于自身使用,不得用于其他商业用途(如 [转卖]进行直接盈利或[编辑后售卖]进行间接盈利)。
2、本站所有内容均由合作方或网友上传,本站不对文档的完整性、权威性及其观点立场正确性做任何保证或承诺!文档内容仅供研究参考,付费前请自行鉴别。
3、如文档内容存在违规,或者侵犯商业秘密、侵犯著作权等,请点击“违规举报”。

碎片内容

江苏省南京市2024届八下物理期末教学质量检测试题含解析.doc

您可能关注的文档

确认删除?