电脑桌面
添加内谋知识网--内谋文库,文书,范文下载到电脑桌面
安装后可以在桌面快捷访问

江苏省扬中学市2024年物理八下期末质量检测试题含解析.doc

江苏省扬中学市2024年物理八下期末质量检测试题含解析.doc_第1页
1/12
江苏省扬中学市2024年物理八下期末质量检测试题含解析.doc_第2页
2/12
江苏省扬中学市2024年物理八下期末质量检测试题含解析.doc_第3页
3/12
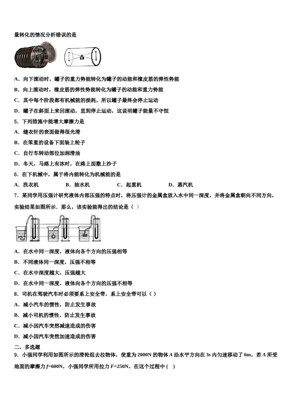
江苏省扬中学市2024年物理八下期末质量检测试题注意事项:1.答题前,考生先将自己的姓名、准考证号码填写清楚,将条形码准确粘贴在条形码区域内。2.答题时请按要求用笔。3.请按照题号顺序在答题卡各题目的答题区域内作答,超出答题区域书写的答案无效;在草稿纸、试卷上答题无效。4.作图可先使用铅笔画出,确定后必须用黑色字迹的签字笔描黑。5.保持卡面清洁,不要折暴、不要弄破、弄皱,不准使用涂改液、修正带、刮纸刀。一、单选题1.如图所示,手握饮料罐,饮料罐处于静止状态,下列说法正确的是A.罐受到的重力与手对罐的摩擦力是一对平衡力B.罐受到的重力与手对罐的摩擦力是一对相互作用力C.罐对手的力小于手对罐的力D.手对罐的握力增大时,罐受到的摩擦力也增大2.如图所示,水平桌面上放有底面积和质量都相同的甲、乙两平底容器,分别装有深度相同、质量相等的不同液体。下列说法正确的是A.容器对桌面的压力:F甲>F乙;液体对容器底部的压力:F′甲>F′乙B.容器对桌面的压强:P甲>P乙:液体对容器底部的压强:P′甲>P′乙C.容器对桌面的压力:F甲=F乙:液体对容器底部的压力:F′甲=F′乙D.容器对桌面的压强:P甲=P乙;液体对容器底部的压强:P′甲>P′乙3.放入液体中的物体受到的浮力认识正确的是()A.能漂浮的物体受到浮力,沉下去的物体不受浮力B.物体受到浮力大小与液体的密度有关C.物体受浮力大小与物体的形状有关D.物体受到浮力大小仅与物体重力有关4.如图所示,在一个罐子的盖和底各开两个小洞,将小铁块用细绳绑在橡皮筋的中部穿入罐中,橡皮筋两端穿过小洞用竹签固定,做好后用力推,使它从不太陡的斜面滚下,观察到罐子在斜面上来回滚动,直到停止运动,则其中能量转化的情况分析错误的是A.向下滚动时,罐子的重力势能转化为罐子的动能和橡皮筋的弹性势能B.向上滚动时,橡皮筋的弹性势能转化为罐子的动能和重力势能C.其中每个阶段都有机械能的损耗,所以罐子最终会停止运动D.罐子在斜面上来回滚动,直到停止运动,这说明罐子能量不守恒5.下列措施中能增大摩擦力是A.缝衣针的表面做得很光滑B.在笨重的设备下面装上轮子C.自行车转动部位加润滑油D.冬天,马路上有冰时,在路上面撒上沙子6.在下机械中,属于将内能转化为机械能的是A.洗衣机B.抽水机C.起重机D.蒸汽机7.某同学用压强计研究液体内部压强的特点时,将压强计的金属盒放入水中同一深度,并将金属盒朝向不同方向,实验结果如图所示.那么,该实验能得出的结论是()A.在水中同一深度,液体向各个方向的压强相等B.不同液体同一深度,压强不相等C.在水中深度越大,压强越大D.在水中同一深度,液体向各个方向的压强不相等8.司机在驾驶汽车时必须要系上安全带,系上安全带可以()A.减小汽车的惯性,防止发生事故B.减小司机的惯性,防止发生事故C.减小因汽车突然减速造成的伤害D.减小因汽车突然加速造成的伤害二、多选题9.小强同学利用如图所示的滑轮组去拉物体,使重为2000N的物体A沿水平方向在3s内匀速移动了6m,若A所受地面的摩擦力f=600N,小强同学所用拉力F=250N,在这个过程中()A.重力做了12000J的功B.有用功为3600JC.拉力F的功率为500WD.该装置的机械效率为80%10.如图所示的是某次自由式滑雪比赛过程中运动员的轨迹,下列说法正确的是()A.从a点滑向b点运动过程中,运动员机械能减小B.从a点到c点的过程中,运动员的机械能先增大后减小C.从c点下落到d点的过程中,运动员重力势能减小,动能增大D.在a点和c点运动员速度都为零,因此运动员在a、c两点重力势能相等三、填空题11.如图所示,将底面积为100cm2的圆柱体放在水平桌面上,当把一底面积为60cm2、质量为300g的物体A放在圆柱体的正上方时,圆柱体对桌面压强的变化最为,桌面上还有一个底面积为200cm2、内装有密度为0.8g/cm3,深为10cm某种液体的圆柱形容器(圆柱形容器重为10N)。当用外力将物体A刚好浸没在液体中时(液体未溢出,物体A没有接触到容器底部),液体对容器底部压强的变化量为,若物体A的密度为0.5g/cm3,则=________;若在物体A上放一重物,使得物体A刚好浸没在液体中且保持静止,则此时桌面...

1、当您付费下载文档后,您只拥有了使用权限,并不意味着购买了版权,文档只能用于自身使用,不得用于其他商业用途(如 [转卖]进行直接盈利或[编辑后售卖]进行间接盈利)。
2、本站所有内容均由合作方或网友上传,本站不对文档的完整性、权威性及其观点立场正确性做任何保证或承诺!文档内容仅供研究参考,付费前请自行鉴别。
3、如文档内容存在违规,或者侵犯商业秘密、侵犯著作权等,请点击“违规举报”。

碎片内容

江苏省扬中学市2024年物理八下期末质量检测试题含解析.doc

您可能关注的文档

确认删除?