电脑桌面
添加内谋知识网--内谋文库,文书,范文下载到电脑桌面
安装后可以在桌面快捷访问

江苏省扬州市广陵区竹西中学2023-2024学年八年级物理第二学期期末学业水平测试试题含解析.doc

江苏省扬州市广陵区竹西中学2023-2024学年八年级物理第二学期期末学业水平测试试题含解析.doc_第1页
1/13
江苏省扬州市广陵区竹西中学2023-2024学年八年级物理第二学期期末学业水平测试试题含解析.doc_第2页
2/13
江苏省扬州市广陵区竹西中学2023-2024学年八年级物理第二学期期末学业水平测试试题含解析.doc_第3页
3/13
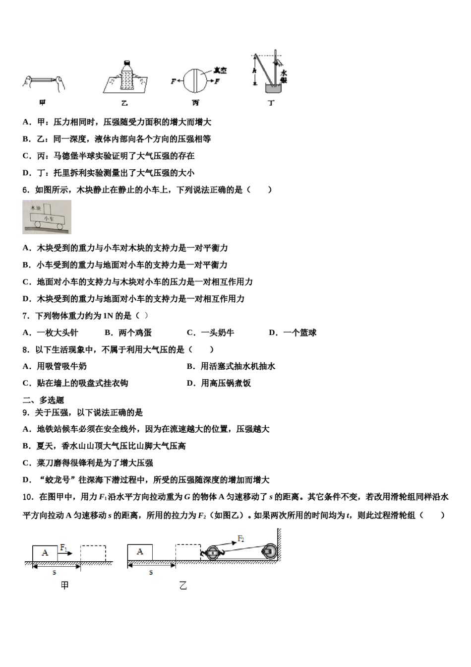
江苏省扬州市广陵区竹西中学2023-2024学年八年级物理第二学期期末学业水平测试试题注意事项铅笔作答;第二部分必须用黑1.考生要认真填写考场号和座位序号。2.试题所有答案必须填涂或书写在答题卡上,在试卷上作答无效。第一部分必须用2B色字迹的签字笔作答。3.考试结束后,考生须将试卷和答题卡放在桌面上,待监考员收回。一、单选题1.小明同学对身边物理量的大小进行了估测,其中最接近实际的是A.一个中学生的体重约2000NB.一个鸡蛋的重力约0.5NC.汉丰湖湖面上的气压约1.5×105PaD.一个中学生站立时对地面的压强约2000Pa2.下列说法中正确的是A.做匀速直线运动的汽车受到的合力一定为零B.如果两个力的三要素相同,这两个力一定是平衡力C.跳远时助跑是为了增大身体的惯性D.抛出去的物体总会落向地面,这是由于物体具有惯性3.如图所示,下列四个有关物体运动状态描述的图象中,不能说明物体处于平衡状态的是()A.B.C.D.4.下列关于自行车的一些部件的设计或使用,为了减小摩擦的是A.轴承中装有滚珠B.车轮的外胎上做有凹凸花纹C.刹车时用力捏闸柄,增大闸皮对车圈的压力D.车把套上制作了花纹5.如图所示,对下列实验的解释错误的是A.甲:压力相同时,压强随受力面积的增大而增大B.乙:同一深度,液体内部向各个方向的压强相等C.丙:马德堡半球实验证明了大气压强的存在D.丁:托里拆利实验测量出了大气压强的大小6.如图所示,木块静止在静止的小车上,下列说法正确的是()A.木块受到的重力与小车对木块的支持力是一对平衡力B.小车受到的重力与地面对小车的支持力是一对平衡力C.地面对小车的支持力与木块对小车的压力是一对相互作用力D.木块受到的重力与地面对小车的支持力是一对相互作用力7.下列物体重力约为1N的是()A.一枚大头针B.两个鸡蛋C.一头奶牛D.一个篮球8.以下生活现象中,不属于利用大气压的是()A.用吸管吸牛奶B.用活塞式抽水机抽水C.贴在墙上的吸盘式挂衣钩D.用高压锅煮饭二、多选题9.关于压强,以下说法正确的是A.地铁站候车必须在安全线外,因为在流速越大的位置,压强越大B.夏天,香水山山顶大气压比山脚大气压高C.菜刀磨得很锋利是为了增大压强D.“蛟龙号”往深海下潜过程中,所受的压强随深度的增加而增大10.在图甲中,用力F1沿水平方向拉动重为G的物体A匀速移动了s的距离。其它条件不变,若改用滑轮组同样沿水平方向拉动A匀速移动s的距离,所用的拉力为F2(如图乙)。如果两次所用的时间均为t,则此过程滑轮组()A.有用功率为B.总功为F2sC.机械效率为D.额外功为3F2s﹣F1s三、填空题11.将一个漂浮在油面上的立方体工件用竖直向下的力F缓缓地压入油内,如图甲所示,工件的下底面与油面的距离为h,力F与h的大小关系如图乙所示。已知力F为负值时,表明它的方向与原来的方向相反,油的密度为___kg/m³,已知容器底面积为5000cm³,从漂浮到F=400N的过程中,重力对工件做的功为_______J。12.如图所示是“浮子流计”,用来测量气体的流速,使用时被测气体从锥形管下端流入,形成对浮子向上的冲力,浮子就会向上移动,浮子与锥形管间的空隙就会增大,空气冲力就会变小,最终浮子会稳定在某一位,当浮子稳定时,空气的冲力________浮子的重力(选填“大于”“小于”或“等于”);空气流速越大,浮子所在的位置________(选填“越高”“越低”或“不变”);若空气流速超过流计的最大测量值,需要换成体积相同,但密度更________(选填“大”或“小”)的浮子。13.如图所示,用扳手拧螺母时,通常顺时针可将螺母拧紧,逆时针可拧松,这说明力的作用效果与力的___________有关,在A、B、C三点施力拧动螺母,C点更容易拧动,这说明力的作用效果与力的__________有关。14.以同样速度行驶的大卡车和小轿车,_____的动能大,所以在同样的道路上,不同车型的限制车速是不同的,大卡车的最大行驶速度应比小轿车_____(填“大”或“小”)。15.竖直向上抛出一个小球,不计空气的阻力,小球在上升过程中的机械能__________(“变大”、“变小”、或“不变”);当小球运动到最高点时,小球处于___________(“平衡”或“...

1、当您付费下载文档后,您只拥有了使用权限,并不意味着购买了版权,文档只能用于自身使用,不得用于其他商业用途(如 [转卖]进行直接盈利或[编辑后售卖]进行间接盈利)。
2、本站所有内容均由合作方或网友上传,本站不对文档的完整性、权威性及其观点立场正确性做任何保证或承诺!文档内容仅供研究参考,付费前请自行鉴别。
3、如文档内容存在违规,或者侵犯商业秘密、侵犯著作权等,请点击“违规举报”。

碎片内容

江苏省扬州市广陵区竹西中学2023-2024学年八年级物理第二学期期末学业水平测试试题含解析.doc

您可能关注的文档

确认删除?