电脑桌面
添加内谋知识网--内谋文库,文书,范文下载到电脑桌面
安装后可以在桌面快捷访问

江苏省灌云县2023-2024学年八年级物理第二学期期末统考试题含解析.doc

江苏省灌云县2023-2024学年八年级物理第二学期期末统考试题含解析.doc_第1页
1/13
江苏省灌云县2023-2024学年八年级物理第二学期期末统考试题含解析.doc_第2页
2/13
江苏省灌云县2023-2024学年八年级物理第二学期期末统考试题含解析.doc_第3页
3/13
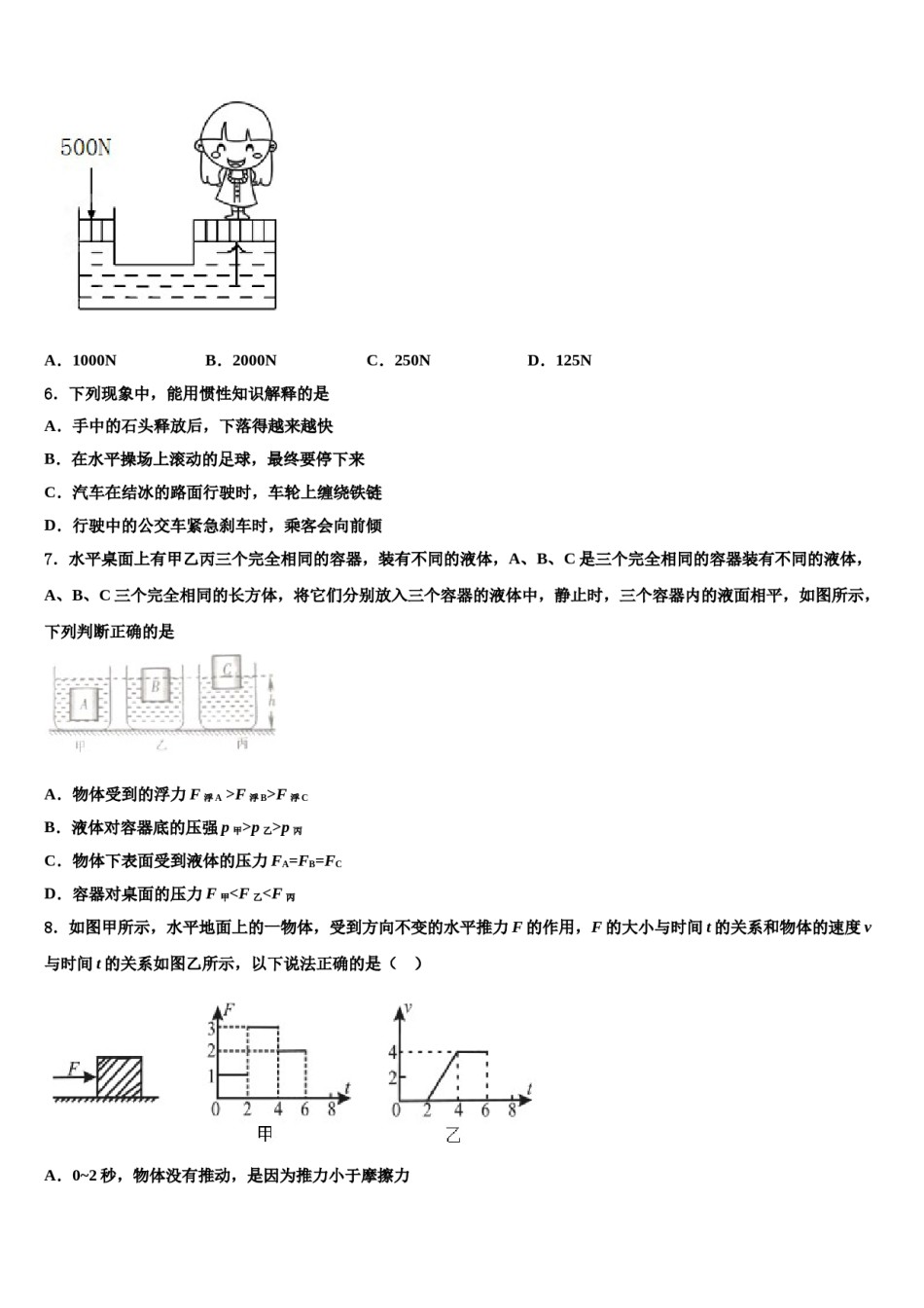
江苏省灌云县2023-2024学年八年级物理第二学期期末统考试题注意事项:1.答题前,考生先将自己的姓名、准考证号填写清楚,将条形码准确粘贴在考生信息条形码粘贴区。2.选择题必须使用2B铅笔填涂;非选择题必须使用0.5毫米黑色字迹的签字笔书写,字体工整、笔迹清楚。3.请按照题号顺序在各题目的答题区域内作答,超出答题区域书写的答案无效;在草稿纸、试题卷上答题无效。4.保持卡面清洁,不要折叠,不要弄破、弄皱,不准使用涂改液、修正带、刮纸刀。一、单选题1.对生活中物理量的认识,下列数据最接近实际的是()A.中学生百米跑的平均速度约为15m/sB.一个鸡蛋的重力约为0.5NC.开州区南山山顶的大气压强约为5×105PaD.八年级物理课本的质量约为2kg2.如图所示,捻动滚摆的轴使其升高后释放,观察滚摆运动过程,长时间后滚摆停止上下滚动.下列说法正确的是A.滚摆下降时,重力势能减小,动能减小B.滚摆到最低点后又上升,重力势能转化为动能C.滚摆整个运动过程中,机械能守恒D.滚摆每次上升的高度逐渐减小,说明滚摆的机械能减小3.下列现象中,可以说明分子间存在引力的是()A.液体很难被压缩B.端午节粽子飘香C.平整的两块铅挤压后会粘在一起D.水和酒精均匀混合后总体积变小4.下面是日常生活中有关事例的描述,其中正确的是()A.用吸管吸牛奶是利用了嘴的吸力B.水能从管中流出是因为大气压的作用C.高压锅能使食物很快煮熟是因为提高了水的沸点D.鸟能在空中滑翔是由于受到浮力的作用5.一台水压机大活塞的半径是小活塞半径的2倍,如果在小活塞上加500牛顿的压力,则大活塞能顶起物体的重量为()A.1000NB.2000NC.250ND.125N6.下列现象中,能用惯性知识解释的是A.手中的石头释放后,下落得越来越快B.在水平操场上滚动的足球,最终要停下来C.汽车在结冰的路面行驶时,车轮上缠绕铁链D.行驶中的公交车紧急刹车时,乘客会向前倾7.水平桌面上有甲乙丙三个完全相同的容器,装有不同的液体,A、B、C是三个完全相同的容器装有不同的液体,A、B、C三个完全相同的长方体,将它们分别放入三个容器的液体中,静止时,三个容器内的液面相平,如图所示,下列判断正确的是A.物体受到的浮力F浮A>F浮B>F浮CB.液体对容器底的压强p甲>p乙>p丙C.物体下表面受到液体的压力FA=FB=FCD.容器对桌面的压力F甲<F乙<F丙8.如图甲所示,水平地面上的一物体,受到方向不变的水平推力F的作用,F的大小与时间t的关系和物体的速度v与时间t的关系如图乙所示,以下说法正确的是()A.0~2秒,物体没有推动,是因为推力小于摩擦力B.2~4秒物体做匀速直线运动C.2~4秒物体受到的摩擦力是3ND.4~6秒,物体受到的摩擦力与水平推力是一对平衡力二、多选题9.小凯进行“验证阿基米德原理”的实验,正确操作过程如图所示,图中F1、F2、F3、F4分别表示对应的弹簧测力计示数,G排表示物体排开的水受到的重力,F浮表示物体受到的浮力。根据以上实验步骤,下列说法正确的是()A.G排=F4-F3B.F浮=F1–F2C.若在步骤乙中,物块未完全浸没到水中,则测得数据G排>F浮D.若放进物块前,溢水杯中的水未与溢水口齐平,则测得数据G排<F浮10.关于功率和机械效率的说法中,正确的是()A.功率大的机械,做功一定多B.做功多的机械,机械效率不一定高C.机械效率高的机械,功率一定大D.做功快的机械,功率一定大三、填空题11.滑板车是小学生喜爱的玩具之一.用脚向后蹬地,滑板车会沿地面向前运动,这说明力的作用是____;如果不再蹬地,滑板车的速度会越来越慢,最后停下来,这表明力可以改变物体的_____;12.如图甲所示,重6N、密度为0.6×103kg/m3的木块静止在某液体中时,有露出液面,则木块受到的浮力是______N;液体的密度是______kg/m3;若在木块上放置一个铁块A,静止后木块上表面刚好与液面相平,如图乙所示,则铁块A重______N。13.下列简单机械中,定滑轮、扳手、筷子、属于省力杠杆的是_____________;一台起重机将重3600N的货物提高5m的过程中,货物的重力势能________(填“增加”、“减少”或“不变”),如果总功为30000J,则起重机的机械效率为_______.14.小强学校的国旗杆...

1、当您付费下载文档后,您只拥有了使用权限,并不意味着购买了版权,文档只能用于自身使用,不得用于其他商业用途(如 [转卖]进行直接盈利或[编辑后售卖]进行间接盈利)。
2、本站所有内容均由合作方或网友上传,本站不对文档的完整性、权威性及其观点立场正确性做任何保证或承诺!文档内容仅供研究参考,付费前请自行鉴别。
3、如文档内容存在违规,或者侵犯商业秘密、侵犯著作权等,请点击“违规举报”。

碎片内容

江苏省灌云县2023-2024学年八年级物理第二学期期末统考试题含解析.doc

您可能关注的文档

确认删除?