电脑桌面
添加内谋知识网--内谋文库,文书,范文下载到电脑桌面
安装后可以在桌面快捷访问

江苏省苏州市实验中学2024届八下物理期末预测试题含解析.doc

江苏省苏州市实验中学2024届八下物理期末预测试题含解析.doc_第1页
1/12
江苏省苏州市实验中学2024届八下物理期末预测试题含解析.doc_第2页
2/12
江苏省苏州市实验中学2024届八下物理期末预测试题含解析.doc_第3页
3/12
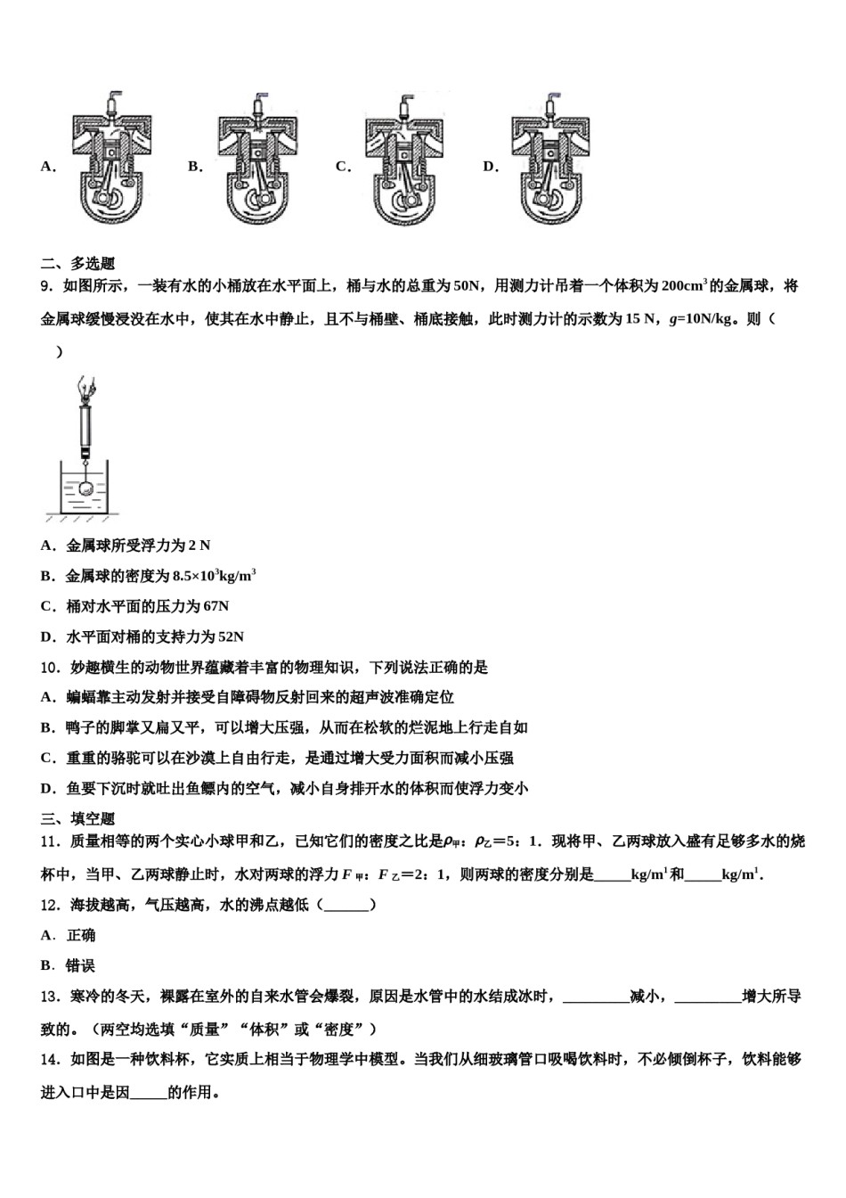
江苏省苏州市实验中学2024届八下物理期末预测试题注意事项:1.答卷前,考生务必将自己的姓名、准考证号填写在答题卡上。2.回答选择题时,选出每小题答案后,用铅笔把答题卡上对应题目的答案标号涂黑,如需改动,用橡皮擦干净后,再选涂其它答案标号。回答非选择题时,将答案写在答题卡上,写在本试卷上无效。3.考试结束后,将本试卷和答题卡一并交回。一、单选题1.短跑运动员在100m竞赛中,测得7s末的速度是9m/s,10s末到达终点时的速度是10.2m/s,则运动员在全程内的平均速度为()A.9m/sB.9.6m/sC.10m/sD.10.2m/s2.如图所示,将一个小球先后放入甲、乙两个盛满不同液体的溢水杯中,小球在甲杯中漂浮,在乙杯中沉底,甲杯中溢出液体的重力为0.5N(g取10N/kg),则下列说法正确的是()A.小球在甲杯中受到浮力作用,在乙杯中不受浮力作用B.甲杯液体的密度小于乙杯液体的密度C.小球的质量为50gD.小球在乙杯中受到的浮力大于0.5N3.两个完全相同的容器中,分别盛有甲、乙两种液体,将完全相同的两个小球分别放入容器中,当两球静止时,液面相平,球所处的位置如图所示.甲、乙两种液体对容器底的压强分别为p甲、p乙,两个小球受到的浮力分别为F甲、F乙,则下列关系正确的是()A.p甲=p乙,F甲=F乙B.p甲<p乙,F甲<F乙C.p甲<p乙,F甲>F乙D.p甲>p乙,F甲=F乙4.我国自行研制的“蛟龙号”载人潜水器在马里纳海沟下潜至7020米,当它在深海中继续下潜的过程中(忽略形状微小变化,海水密度不变),它受到海水的B.浮力变小,压强变小A.浮力不变,压强不变D.浮力变大,压强变大C.浮力不变,压强变大5.如图所示事例中,为了减小压强的是()A.订钉时用力按压B.锋利的冰刃C.柔软的沙发垫D.逃生锤做成锥状6.如图所示,水平桌面上放有底面积和质量都相同的甲、乙两平底容器,分别装有深度相同、质量相等的不同液体。下列说法正确的是()①容器对桌面的压力:F甲<F乙②液体的密度:ρ甲<ρ乙③液体对容器底部的压强:p甲>p乙④容器对桌面的压强:p甲’=p乙’A.只有①和③B.只有①和④C.只有②和③D.只有③和④7.如图所示的两个容器放在水平桌面上,它们的质量和底面积均相同,容器中分别装有甲、乙两种液体且液面在同一高度.若容器对桌面的压强相等,则两种液体对容器底部的压强A.一样大B.甲比乙大C.乙比甲大D.无法判断8.图所示的四冲程内燃机,将机械能转化为内能的冲程是A.B.C.D.二、多选题9.如图所示,一装有水的小桶放在水平面上,桶与水的总重为50N,用测力计吊着一个体积为200cm3的金属球,将金属球缓慢浸没在水中,使其在水中静止,且不与桶壁、桶底接触,此时测力计的示数为15N,g=10N/kg。则()A.金属球所受浮力为2NB.金属球的密度为8.5×103kg/m3C.桶对水平面的压力为67ND.水平面对桶的支持力为52N10.妙趣横生的动物世界蕴藏着丰富的物理知识,下列说法正确的是A.蝙蝠靠主动发射并接受自障碍物反射回来的超声波准确定位B.鸭子的脚掌又扁又平,可以增大压强,从而在松软的烂泥地上行走自如C.重重的骆驼可以在沙漠上自由行走,是通过增大受力面积而减小压强D.鱼要下沉时就吐出鱼鳔内的空气,减小自身排开水的体积而使浮力变小三、填空题11.质量相等的两个实心小球甲和乙,已知它们的密度之比是甲:乙=5:1.现将甲、乙两球放入盛有足够多水的烧杯中,当甲、乙两球静止时,水对两球的浮力F甲:F乙=2:1,则两球的密度分别是_____kg/m1和_____kg/m1.12.海拔越高,气压越高,水的沸点越低(______)A.正确B.错误13.寒冷的冬天,裸露在室外的自来水管会爆裂,原因是水管中的水结成冰时,_________减小,_________增大所导致的。(两空均选填“质量”“体积”或“密度”)14.如图是一种饮料杯,它实质上相当于物理学中模型。当我们从细玻璃管口吸喝饮料时,不必倾倒杯子,饮料能够进入口中是因_____的作用。15.一根细长绳的下端系一个金属小球,上端固定,就制成一个摆.把小球拉离竖直位置松手,让它摆动起来,如图所示,可以观察到小球在摆动过程中摆动的幅度会逐渐减小,最终会停下来.其中,使小球从最高点返回的力是...

1、当您付费下载文档后,您只拥有了使用权限,并不意味着购买了版权,文档只能用于自身使用,不得用于其他商业用途(如 [转卖]进行直接盈利或[编辑后售卖]进行间接盈利)。
2、本站所有内容均由合作方或网友上传,本站不对文档的完整性、权威性及其观点立场正确性做任何保证或承诺!文档内容仅供研究参考,付费前请自行鉴别。
3、如文档内容存在违规,或者侵犯商业秘密、侵犯著作权等,请点击“违规举报”。

碎片内容

江苏省苏州市实验中学2024届八下物理期末预测试题含解析.doc

您可能关注的文档

确认删除?