电脑桌面
添加内谋知识网--内谋文库,文书,范文下载到电脑桌面
安装后可以在桌面快捷访问

江西鹰潭贵溪二中学2024年八年级物理第二学期期末考试模拟试题含解析.doc

江西鹰潭贵溪二中学2024年八年级物理第二学期期末考试模拟试题含解析.doc_第1页
1/24
江西鹰潭贵溪二中学2024年八年级物理第二学期期末考试模拟试题含解析.doc_第2页
2/24
江西鹰潭贵溪二中学2024年八年级物理第二学期期末考试模拟试题含解析.doc_第3页
3/24
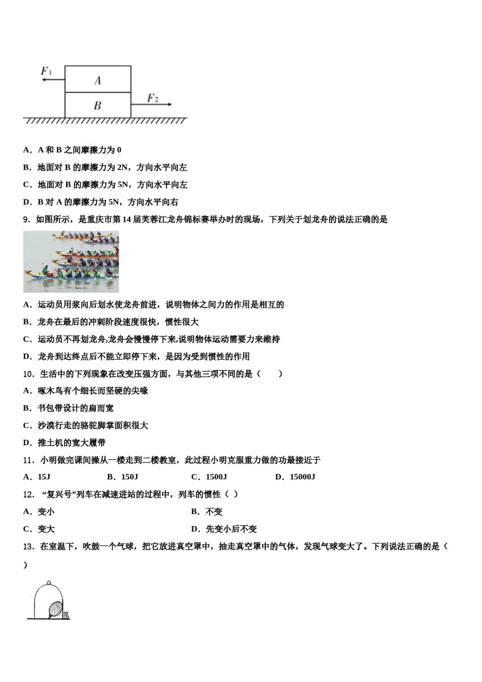
江西鹰潭贵溪二中学2024年八年级物理第二学期期末考试模拟试题注意事项:1.答卷前,考生务必将自己的姓名、准考证号填写在答题卡上。2.回答选择题时,选出每小题答案后,用铅笔把答题卡上对应题目的答案标号涂黑,如需改动,用橡皮擦干净后,再选涂其它答案标号。回答非选择题时,将答案写在答题卡上,写在本试卷上无效。3.考试结束后,将本试卷和答题卡一并交回。一、选择题(每题1.5分,共30题,45分)1.下列各种现象与其涉及物理知识之间的关系中,正确的是()A.茶壶和船闸都是连通器,它们都是利用大气压强工作的B.将自制气压计从一楼拿到六楼时水柱会升高,因为大气压随高度的升高而增大C.甲乙两人同时从一楼爬到五楼,两人做功的功率相同D.密度计测量不同液体的密度时浸在液体中的深度不同,受到的浮力大小相同2.山区的公路环绕山坡盘山而上,车辆沿着盘山公路向上行驶时可以A.省力B.省功C.省时间D.省距离3.甲、乙两球放在液体中静止,甲球在水面以上和水下部分的体积比为1:4,如图所示,则下列说法正确的是A.若甲、乙体积相同,因为甲球漂浮,乙球悬浮,所以F浮甲>F浮乙B.若甲、乙体积相同,G甲=3/4G乙C.若甲、乙休积相同、均为实心,则甲、乙由不同物质构成,ρ甲:ρ乙:ρ液=4:5:5D.若甲、乙质量相等,则甲的体积较大,若由同种物质构成,则甲一定是空心的,且空心部分体积为甲球体积的1/5,乙可能是实心4.下列生活实例中,力对物体做功的有()A.甲和乙B.甲和丙C.丙和丁D.乙和丁C.牛顿D.焦耳5.在国际单位制中,力的单位是()A.千克B.瓦特6.如图甲,将双面吸盘小的一面紧贴在竖直玻璃上,挂上锅铲后静止;如图乙,将该吸盘大的一面紧贴在竖直玻璃上,挂上同一锅铲后静止,若不计吸盘的自重,则从甲图到乙图()A.吸盘对玻璃的压力变大,玻璃对吸盘的摩擦力变大B.吸盘对玻璃的压力不变,玻璃对吸盘的摩擦力不变C.吸盘对玻璃的压力不变,玻璃对吸盘的摩擦力大于锅铲的重力D.吸盘对玻璃的压力变大,玻璃对吸盘的摩擦力不变7.图中关于重力的示意图正确的是A.正在上升的气球B.斜面上静止的木块C.向空中斜抛出的铅球D.挂在墙壁的小球8.如图所示,A、B两个物体叠放在水平面上,同时用力F1、F2分别作用于A、B两个物体上,A、B始终处于静止状态,其中力F1=3N,方向水平向左,力F2=5N方向,水平向右,下列分析正确的是A.A和B之间摩擦力为0B.地面对B的摩擦力为2N,方向水平向左C.地面对B的摩擦力为5N,方向水平向左D.B对A的摩擦力为5N,方向水平向右9.如图所示,是重庆市第14届芙蓉江龙舟锦标赛举办时的现场,下列关于划龙舟的说法正确的是A.运动员用浆向后划水使龙舟前进,说明物体之间力的作用是相互的B.龙舟在最后的冲刺阶段速度很快,惯性很大C.运动员不再划龙舟,龙舟会慢慢停下来,说明物体运动需要力来维持D.龙舟到达终点后不能立即停下来,是因为受到惯性的作用10.生活中的下列现象在改变压强方面,与其他三项不同的是()A.啄木鸟有个细长而坚硬的尖喙B.书包带设计的扁而宽C.沙漠行走的骆驼脚掌面积很大D.推土机的宽大履带11.小明做完课间操从一楼走到二楼教室,此过程小明克服重力做的功最接近于A.15JB.150JC.1500JD.15000J12.“复兴号”列车在减速进站的过程中,列车的惯性()A.变小B.不变C.变大D.先变小后不变13.在室温下,吹鼓一个气球,把它放进真空罩中,抽走真空罩中的气体,发现气球变大了。下列说法正确的是()A.气球变大因为气球内的气压变大B.抽气后,真空罩内气压大于气球内的气压C.气球内气体质量变大,体积变大,密度不变D.气球内气体质量不变,体积变大,密度变小14.如图所示是跳水运动员跳板跳水时的情景,跳板跳水运动有起跳、腾空、落水几个阶段,若不计空气阻力,从腾空到落水的过程中()A.重力势能先减小后增大,机械能不变B.动能先减小后增大,机械能不变C.动能增加,机械能增加D.重力势能减小,机械能减小15.图所示,两个滑梯高度相等,如果小玲分别从①号直梯和②号旋转滑梯上端滑到地面,小玲所受重力做功分别为W1和W2,则下列说法正确的是A.W1>W2B.W1<W2C.W1=W2D.无法比较...

1、当您付费下载文档后,您只拥有了使用权限,并不意味着购买了版权,文档只能用于自身使用,不得用于其他商业用途(如 [转卖]进行直接盈利或[编辑后售卖]进行间接盈利)。
2、本站所有内容均由合作方或网友上传,本站不对文档的完整性、权威性及其观点立场正确性做任何保证或承诺!文档内容仅供研究参考,付费前请自行鉴别。
3、如文档内容存在违规,或者侵犯商业秘密、侵犯著作权等,请点击“违规举报”。

碎片内容

江西鹰潭贵溪二中学2024年八年级物理第二学期期末考试模拟试题含解析.doc

您可能关注的文档

确认删除?