电脑桌面
添加内谋知识网--内谋文库,文书,范文下载到电脑桌面
安装后可以在桌面快捷访问

河北省石家庄康福外国语学校2024届八年级物理第二学期期末检测模拟试题含解析.doc

河北省石家庄康福外国语学校2024届八年级物理第二学期期末检测模拟试题含解析.doc_第1页
1/12
河北省石家庄康福外国语学校2024届八年级物理第二学期期末检测模拟试题含解析.doc_第2页
2/12
河北省石家庄康福外国语学校2024届八年级物理第二学期期末检测模拟试题含解析.doc_第3页
3/12
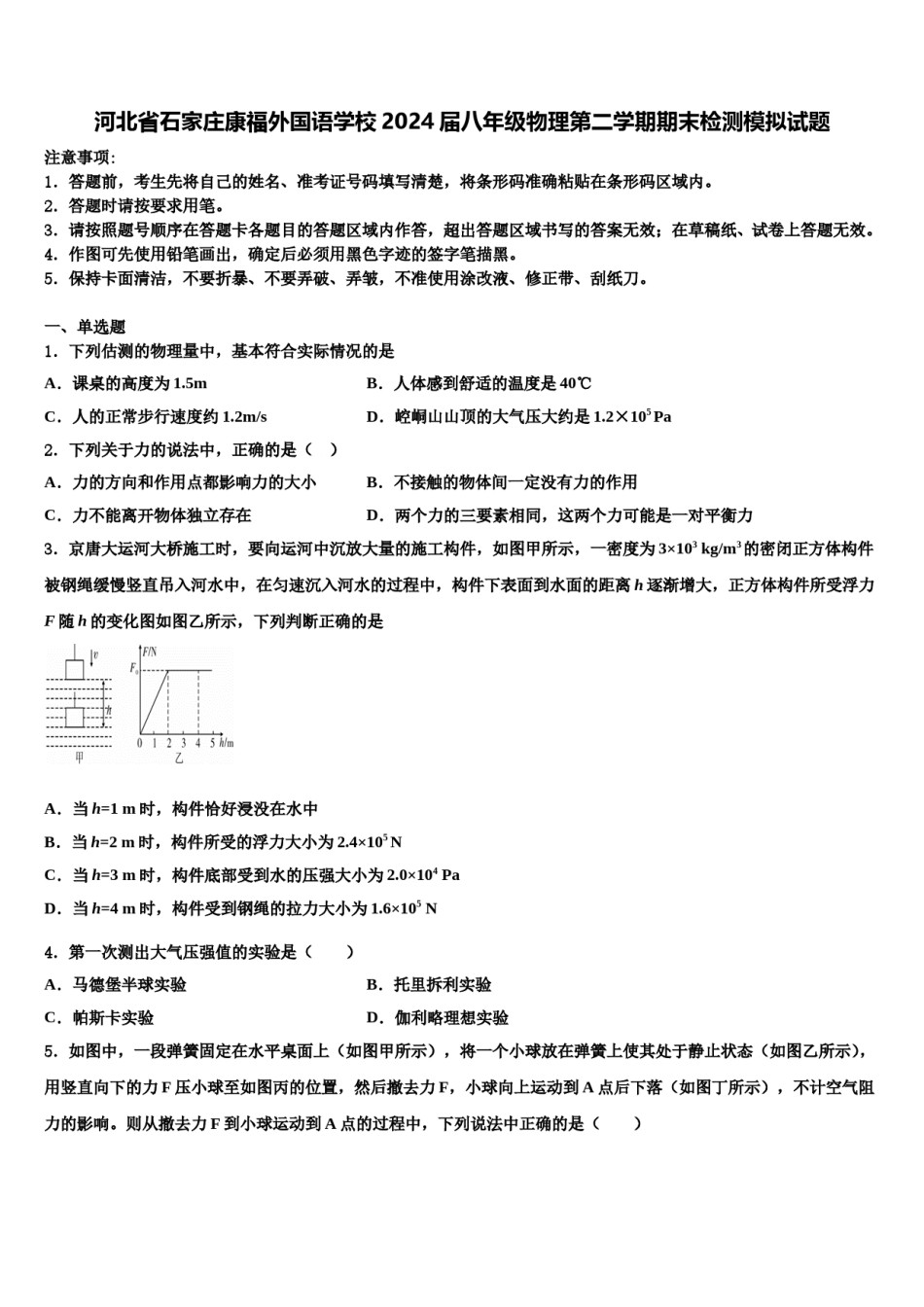
河北省石家庄康福外国语学校2024届八年级物理第二学期期末检测模拟试题注意事项:1.答题前,考生先将自己的姓名、准考证号码填写清楚,将条形码准确粘贴在条形码区域内。2.答题时请按要求用笔。3.请按照题号顺序在答题卡各题目的答题区域内作答,超出答题区域书写的答案无效;在草稿纸、试卷上答题无效。4.作图可先使用铅笔画出,确定后必须用黑色字迹的签字笔描黑。5.保持卡面清洁,不要折暴、不要弄破、弄皱,不准使用涂改液、修正带、刮纸刀。一、单选题1.下列估测的物理量中,基本符合实际情况的是A.课桌的高度为1.5mB.人体感到舒适的温度是40℃C.人的正常步行速度约1.2m/sD.崆峒山山顶的大气压大约是1.2×105Pa2.下列关于力的说法中,正确的是()A.力的方向和作用点都影响力的大小B.不接触的物体间一定没有力的作用C.力不能离开物体独立存在D.两个力的三要素相同,这两个力可能是一对平衡力3.京唐大运河大桥施工时,要向运河中沉放大量的施工构件,如图甲所示,一密度为3×103kg/m3的密闭正方体构件被钢绳缓慢竖直吊入河水中,在匀速沉入河水的过程中,构件下表面到水面的距离h逐渐增大,正方体构件所受浮力F随h的变化图如图乙所示,下列判断正确的是A.当h=1m时,构件恰好浸没在水中B.当h=2m时,构件所受的浮力大小为2.4×105NC.当h=3m时,构件底部受到水的压强大小为2.0×104PaD.当h=4m时,构件受到钢绳的拉力大小为1.6×105N4.第一次测出大气压强值的实验是()A.马德堡半球实验B.托里拆利实验C.帕斯卡实验D.伽利略理想实验5.如图中,一段弹簧固定在水平桌面上(如图甲所示),将一个小球放在弹簧上使其处于静止状态(如图乙所示),用竖直向下的力F压小球至如图丙的位置,然后撤去力F,小球向上运动到A点后下落(如图丁所示),不计空气阻力的影响。则从撤去力F到小球运动到A点的过程中,下列说法中正确的是()A.小球一直做加速运动B.小球在A点处于静止状态C.小球离开弹簧时的速度最大D.小球离开弹簧前,受到的合力先减小后增大6.下列关于功、功率、机械效率的说法正确的是A.做功多的机器机械效率一定高B.功率小的机器做功慢C.机械效率高的机器功率一定大D.功率大的机器做功时间一定短7.下列关于粒子和宇宙的说法,正确的是()A.太阳是宇宙的中心B.原子核是由质子和中子组成的C.固体的分子是静止不动的D.分子间只存在吸引力8.如图所示,是滚摆演示实验示意图,下列说法正确的是()A.滚摆运动过程中,动能保持不变B.滚摆向下运动时,动能转化成重力势能C.滚摆上升的最大高度逐渐降低D.滚摆向上运动时,重力势能转化成动能二、多选题9.如图所示,用甲、乙、丙三种方式将重为G1的物体以相同的速度匀速提升相同高度h的过程中,绳自由端的拉力分别为Fl、F2、F3,绳自由端移动的距离分别为Sl、S2、S3,三次的机械效率分别为η1、η2、η3,每个滑轮重均为G2。以下分析正确的是()A.在任何情况下,Sl<S2=S3B.如果Gl<G2,不计绳重和摩擦,Fl<F2=F3C.Fl、F2、F3做功的功率相等D.无论何种情况下,η1最大,η2=η310.如图所示的实例中,主要说明力改变物体形状的是()A.篮球落到地面,被弹回B.用力压气球,气球变瘪了C.撑竿被跳高运动员压弯D.用力拉弹簧,弹簧变长三、填空题11.2020年6月25日上午,我国载人潜水器支持保障母船“探索二号”在福州马尾启航,前往三亚南山港。若其搭载的“奋斗者”号万米载人潜水器在海面下向下潜行,则“奋斗者”号所受海水的压强______,所受的浮力______。(选填“增大”“减小”或“不变”)12.如图为己故中国工艺美术大师顾景舟所做的紫砂壶,壶嘴和壶身组成了______,当盛水后,壶嘴和壶身的液面保持______。13.冷的物体温度比热的物体温度_____;摄氏温标规定在标准大气压下,_____的温度为0摄氏度,_____的温度为100摄氏度。14.为了估测大气压,小军同学用注射器、弹簧测力计和刻度尺设计了如图所示的实验装置。已知注射器的容积为V,注射器全部刻度的长度为L。实验前,先排尽注射器内的空气,并用橡皮帽封闭注射器的小孔。然后,水平向右缓慢拉动注射器,当活塞刚开始滑动时...

1、当您付费下载文档后,您只拥有了使用权限,并不意味着购买了版权,文档只能用于自身使用,不得用于其他商业用途(如 [转卖]进行直接盈利或[编辑后售卖]进行间接盈利)。
2、本站所有内容均由合作方或网友上传,本站不对文档的完整性、权威性及其观点立场正确性做任何保证或承诺!文档内容仅供研究参考,付费前请自行鉴别。
3、如文档内容存在违规,或者侵犯商业秘密、侵犯著作权等,请点击“违规举报”。

碎片内容

河北省石家庄康福外国语学校2024届八年级物理第二学期期末检测模拟试题含解析.doc

您可能关注的文档

确认删除?