电脑桌面
添加内谋知识网--内谋文库,文书,范文下载到电脑桌面
安装后可以在桌面快捷访问

浙江杭州经济开发区六校联考2024年八年级物理第二学期期末学业质量监测模拟试题含解析.doc

浙江杭州经济开发区六校联考2024年八年级物理第二学期期末学业质量监测模拟试题含解析.doc_第1页
1/14
浙江杭州经济开发区六校联考2024年八年级物理第二学期期末学业质量监测模拟试题含解析.doc_第2页
2/14
浙江杭州经济开发区六校联考2024年八年级物理第二学期期末学业质量监测模拟试题含解析.doc_第3页
3/14
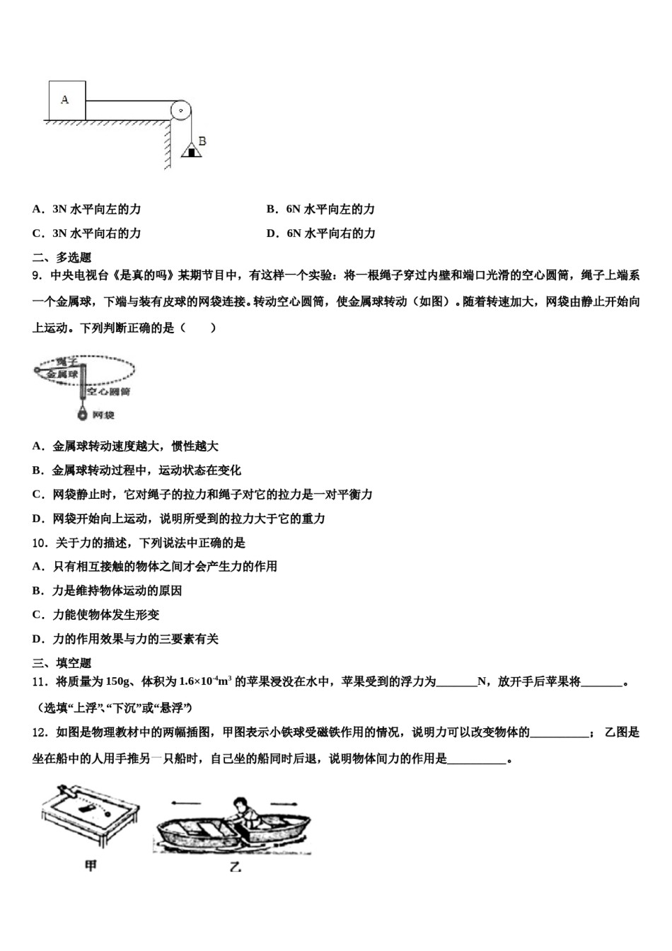
浙江杭州经济开发区六校联考2024年八年级物理第二学期期末学业质量监测模拟试题注意事项:1.答题前,考生先将自己的姓名、准考证号填写清楚,将条形码准确粘贴在考生信息条形码粘贴区。2.选择题必须使用2B铅笔填涂;非选择题必须使用0.5毫米黑色字迹的签字笔书写,字体工整、笔迹清楚。3.请按照题号顺序在各题目的答题区域内作答,超出答题区域书写的答案无效;在草稿纸、试题卷上答题无效。4.保持卡面清洁,不要折叠,不要弄破、弄皱,不准使用涂改液、修正带、刮纸刀。一、单选题1.下列说法中正确的是A.跳伞运动员在空中匀速竖直下落的过程中,其所受重力大于其所受阻力B.踢出去的足球在空中飞行过程中受到踢力和重力的作用C.人推车向前运动,人对车有作用力,车对人也有作用力D.正在上升的氢气球不受重力作用2.现在全市各校都在开展“足球进校园”活动。关于同学们在足球比赛中涉及到的物理知识,下列分析错误的是()A.用头顶足球攻门时,头感到疼,说明物体间力的作用是相互的B.足球能在空中飞行,是因为受到了运动员的脚对它有力的作用C.守门员一下子抱住射门的足球,说明力可以改变物体的运动状态D.空中飞行的足球,若它受到的力全部消失,它一定做匀速直线运动3.用如图的滑轮组匀速拉动重为100N的物体,所用拉力F为40N,装置的机械效率为80%,在10s钟内物体拉动5m,则下列说法错误的是()A.拉力做功为600JB.有用功为480JC.物体受到的摩擦力为96ND.拉力的功率为20W4.如图展示了我国古代劳动人民的智慧成果,对其中所涉及的物理知识,下列说法中不正确的是A.孔明灯之所以可以上升是由于灯内气体密度小于周围空气密度B.戥子是利用杠杆平衡来称量质量C.纂刻刀的刀口做得很锋利,是为了减小压强D.从两心壶的壶嘴能分别倒出两种不同的液体,这一功能的实现利用了大气压5.甲乙两个机械,甲机械的效率是70%,乙机械的效率是50%,则A.使用甲机械做功省力B.使用乙机械做功多C.使用甲机械做功快D.以上说法都不对6.某同学设计了四种厨房洗碗盆下水管的示意图(如图).最合理的示意图是【选项】A.B.C.D.7.甲、乙两物体的体积相等,在同一液体中分别向上和向下运动,如图所示位置时它们受到的浮力是()A.甲大B.乙大C.一样大D.无法比较8.如图中的水平桌面足够长,不计托盘质量和滑轮与绳的摩擦。物体A重10N,当物体B重为3N时,物体A向右做匀速直线运动,要使物体A向左做匀速直线运动,则应对A物体施加一个()A.3N水平向左的力B.6N水平向左的力C.3N水平向右的力D.6N水平向右的力二、多选题9.中央电视台《是真的吗》某期节目中,有这样一个实验:将一根绳子穿过内壁和端口光滑的空心圆筒,绳子上端系一个金属球,下端与装有皮球的网袋连接。转动空心圆筒,使金属球转动(如图)。随着转速加大,网袋由静止开始向上运动。下列判断正确的是()A.金属球转动速度越大,惯性越大B.金属球转动过程中,运动状态在变化C.网袋静止时,它对绳子的拉力和绳子对它的拉力是一对平衡力D.网袋开始向上运动,说明所受到的拉力大于它的重力10.关于力的描述,下列说法中正确的是A.只有相互接触的物体之间才会产生力的作用B.力是维持物体运动的原因C.力能使物体发生形变D.力的作用效果与力的三要素有关三、填空题11.将质量为150g、体积为1.6×10-4m3的苹果浸没在水中,苹果受到的浮力为_______N,放开手后苹果将_______。(选填“上浮”、“下沉”或“悬浮”)12.如图是物理教材中的两幅插图,甲图表示小铁球受磁铁作用的情况,说明力可以改变物体的__________;乙图是坐在船中的人用手推另一只船时,自己坐的船同时后退,说明物体间力的作用是__________。13.搭载“潜龙三号”无人无缆潜水器和70名科考队员的“大洋一号”科考船于2018年4月15日从厦门起航,奔赴南海执行“大洋一号”综合海试B航段科考任务,这也是目前我国最先进的自主无人潜水器“潜龙三号”首次出海。当“潜龙三号”从“大洋一号”上被放入海中时,科考船受到的浮力_____,在“潜龙三号“没入水后继续下潜的过程中,它受到海水的压强_____(两空均选“变大”、“变小”或者...

1、当您付费下载文档后,您只拥有了使用权限,并不意味着购买了版权,文档只能用于自身使用,不得用于其他商业用途(如 [转卖]进行直接盈利或[编辑后售卖]进行间接盈利)。
2、本站所有内容均由合作方或网友上传,本站不对文档的完整性、权威性及其观点立场正确性做任何保证或承诺!文档内容仅供研究参考,付费前请自行鉴别。
3、如文档内容存在违规,或者侵犯商业秘密、侵犯著作权等,请点击“违规举报”。

碎片内容

浙江杭州经济开发区六校联考2024年八年级物理第二学期期末学业质量监测模拟试题含解析.doc

您可能关注的文档

确认删除?