电脑桌面
添加内谋知识网--内谋文库,文书,范文下载到电脑桌面
安装后可以在桌面快捷访问

浙江杭州西湖区保俶塔实验学校2023-2024学年八下物理期末质量检测试题含解析.doc

浙江杭州西湖区保俶塔实验学校2023-2024学年八下物理期末质量检测试题含解析.doc_第1页
1/15
浙江杭州西湖区保俶塔实验学校2023-2024学年八下物理期末质量检测试题含解析.doc_第2页
2/15
浙江杭州西湖区保俶塔实验学校2023-2024学年八下物理期末质量检测试题含解析.doc_第3页
3/15
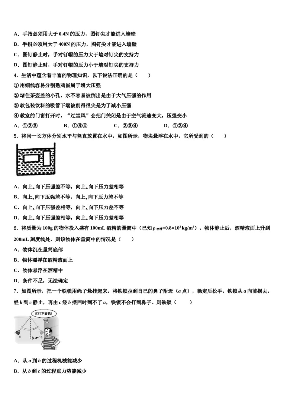
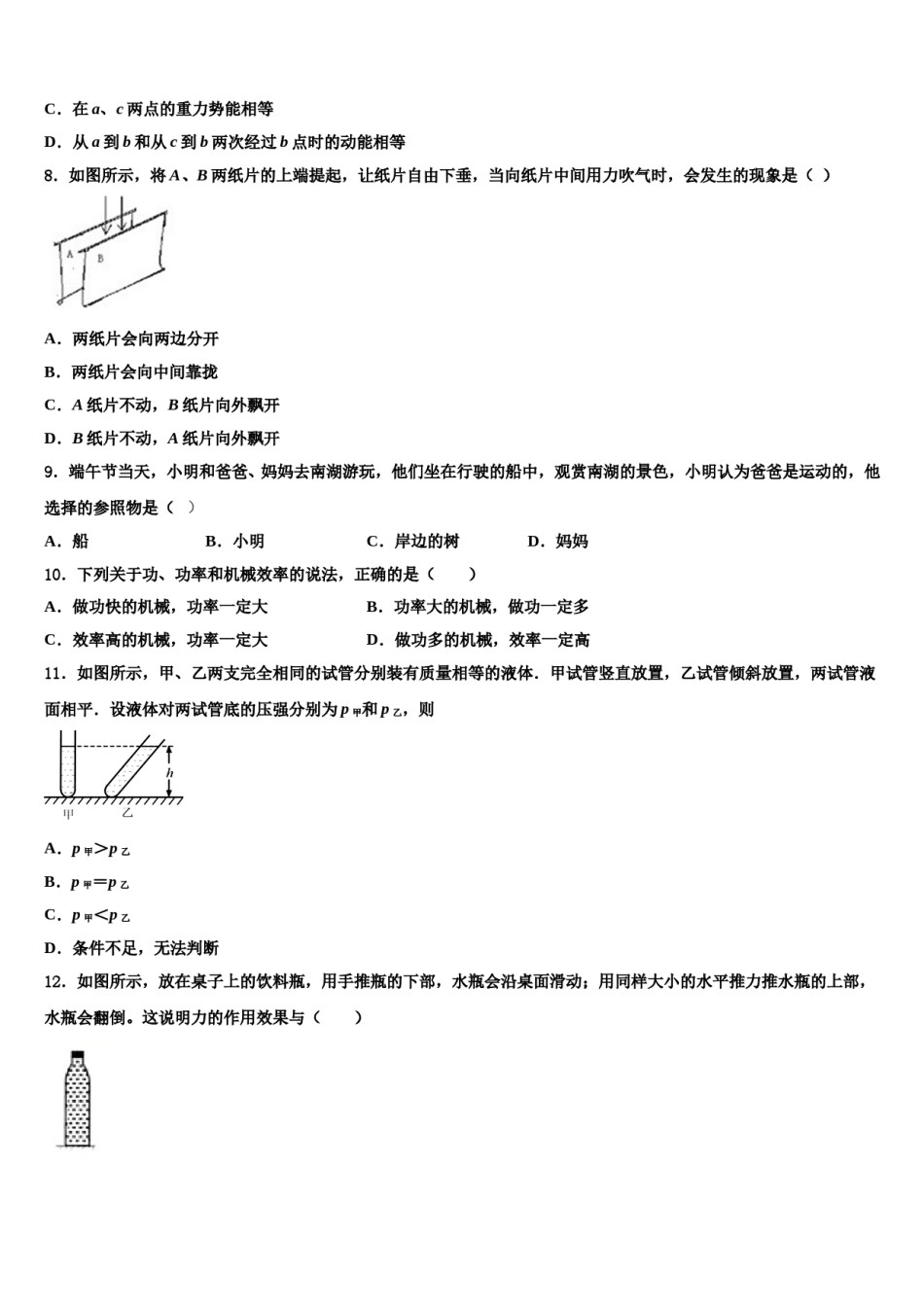
浙江杭州西湖区保俶塔实验学校2023-2024学年八下物理期末质量检测试题注意事项1.考试结束后,请将本试卷和答题卡一并交回.2.答题前,请务必将自己的姓名、准考证号用0.5毫米黑色墨水的签字笔填写在试卷及答题卡的规定位置.3.请认真核对监考员在答题卡上所粘贴的条形码上的姓名、准考证号与本人是否相符.4.作答选择题,必须用2B铅笔将答题卡上对应选项的方框涂满、涂黑;如需改动,请用橡皮擦干净后,再选涂其他答案.作答非选择题,必须用05毫米黑色墨水的签字笔在答题卡上的指定位置作答,在其他位置作答一律无效.5.如需作图,须用2B铅笔绘、写清楚,线条、符号等须加黑、加粗.一、选择题1.如图所示的是常用指甲刀的实物及结构示意图,下列说法中不正确的是()A.杠杆ABC是一个省力杠杆B.杠杆D处刀刃较薄,是为了增大压强C.杠杆ABC上有粗糙的花纹,是为了增大摩擦D.指甲刀只有两个杠杆,一个省力杠杆和一个费力杠杆2.在家庭实验室中,小明把鸡蛋放入盛水的杯中,鸡蛋沉在杯底如图甲;向杯中加盐,鸡蛋悬浮如图乙;再加盐鸡蛋漂浮如图丙,三种情况下,各物理量间的关系正确的是(鸡蛋质量不变)()A.液体的密度ρ甲=ρ乙<ρ丙B.鸡蛋排开液体的质量m甲=m乙>m丙C.鸡蛋受到的浮力F甲<F乙=F丙D.液体对容器底的压强p甲=p乙>p丙3.(河南省2015年中考物理试题)如图所示,图钉尖的面积是10-7m2,图钉帽的面积是10-4m2,墙壁表面能承受的最大压强是4×l06Pa.下列说法正确的是()A.手指必须用大于0.4N的压力,图钉尖才能进入墙壁B.手指必须用大于400N的压力,图钉尖才能进入墙壁C.图钉静止时,手对钉帽的压力大于墙对钉尖的支持力D.图钉静止时,手对钉帽的压力小于墙对钉尖的支持力4.生活中蕴含着丰富的物理知识,以下说法正确的是()①用细线容易分割熟鸡蛋属于增大压强②堵住茶壶盖的小孔,水不容易被倒出是由于大气压强的作用③软包装饮料的吸管下端被削得很尖是为了减小压强④教室的门窗打开时,“过堂风”会把门关闭是由于空气流速变大,压强变小A.①②③B.①③④C.②③④D.①②④5.将同一长方体分别水平与竖直放置在水中,如图所示,物块悬浮在水中,它所受到的()A.向上、向下压强差不等,向上、向下压力差相等B.向上、向下压强差不等,向上、向下压力差不等C.向上、向下压强差相等,向上、向下压力差不等D.向上、向下压强差相等,向上、向下压力差相等6.将质量为100g的物体投入盛有100mL酒精的量筒中(已知ρ酒精=0.8×103kg/m3),物体静止后,酒精液面上升到200mL刻度线处,则该物体在量筒中的情况是()A.物体沉在量筒底部B.物体漂浮在酒精液面上C.物体悬浮在酒精中D.条件不足,无法确定7.如图所示,把一个铁锁用绳子悬挂起来,将铁锁拉到自己的鼻子附近(a点),稳定后松手,铁锁从a向前摆去,经b到c静止,再由c经b摆回时到不了a,铁锁不会打到鼻子。则铁锁()A.从a到b的过程机械能减少B.从b到c的过程重力势能减少C.在a、c两点的重力势能相等D.从a到b和从c到b两次经过b点时的动能相等8.如图所示,将A、B两纸片的上端提起,让纸片自由下垂,当向纸片中间用力吹气时,会发生的现象是()A.两纸片会向两边分开B.两纸片会向中间靠拢C.A纸片不动,B纸片向外飘开D.B纸片不动,A纸片向外飘开9.端午节当天,小明和爸爸、妈妈去南湖游玩,他们坐在行驶的船中,观赏南湖的景色,小明认为爸爸是运动的,他选择的参照物是()A.船B.小明C.岸边的树D.妈妈10.下列关于功、功率和机械效率的说法,正确的是()A.做功快的机械,功率一定大B.功率大的机械,做功一定多C.效率高的机械,功率一定大D.做功多的机械,效率一定高11.如图所示,甲、乙两支完全相同的试管分别装有质量相等的液体.甲试管竖直放置,乙试管倾斜放置,两试管液面相平.设液体对两试管底的压强分别为p甲和p乙,则A.p甲>p乙B.p甲=p乙C.p甲<p乙D.条件不足,无法判断12.如图所示,放在桌子上的饮料瓶,用手推瓶的下部,水瓶会沿桌面滑动;用同样大小的水平推力推水瓶的上部,水瓶会翻倒。这说明力的作用效果与()A.力的作用点有关B.力的...

1、当您付费下载文档后,您只拥有了使用权限,并不意味着购买了版权,文档只能用于自身使用,不得用于其他商业用途(如 [转卖]进行直接盈利或[编辑后售卖]进行间接盈利)。
2、本站所有内容均由合作方或网友上传,本站不对文档的完整性、权威性及其观点立场正确性做任何保证或承诺!文档内容仅供研究参考,付费前请自行鉴别。
3、如文档内容存在违规,或者侵犯商业秘密、侵犯著作权等,请点击“违规举报”。

碎片内容

浙江杭州西湖区保俶塔实验学校2023-2024学年八下物理期末质量检测试题含解析.doc

您可能关注的文档

确认删除?