电脑桌面
添加内谋知识网--内谋文库,文书,范文下载到电脑桌面
安装后可以在桌面快捷访问

浙江省台州市玉环市2024年八年级物理第二学期期末预测试题含解析.doc

浙江省台州市玉环市2024年八年级物理第二学期期末预测试题含解析.doc_第1页
1/15
浙江省台州市玉环市2024年八年级物理第二学期期末预测试题含解析.doc_第2页
2/15
浙江省台州市玉环市2024年八年级物理第二学期期末预测试题含解析.doc_第3页
3/15
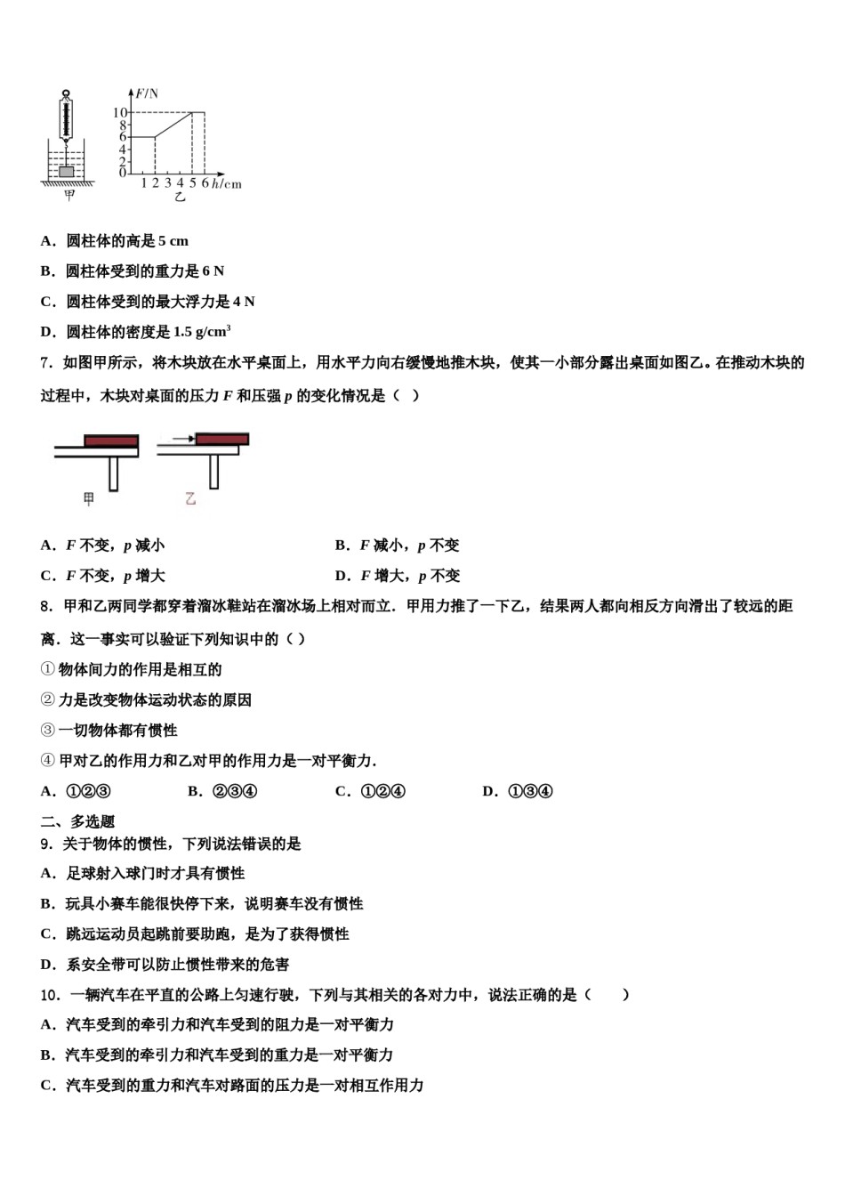
浙江省台州市玉环市2024年八年级物理第二学期期末预测试题考生须知:1.全卷分选择题和非选择题两部分,全部在答题纸上作答。选择题必须用2B铅笔填涂;非选择题的答案必须用黑色字迹的钢笔或答字笔写在“答题纸”相应位置上。2.请用黑色字迹的钢笔或答字笔在“答题纸”上先填写姓名和准考证号。3.保持卡面清洁,不要折叠,不要弄破、弄皱,在草稿纸、试题卷上答题无效。一、单选题1.指尖陀螺是目前很流行的一种玩具,该玩具中间是轴承,轴承内有滚珠,边上有三个用密度较大的金属制作的飞叶,拨动飞叶后,飞叶可以绕轴在指尖上长时间转动(如图).下列分析错误的是()A.飞叶转速变慢,惯性不变B.轴承内有滚珠,利于减小摩擦C.飞叶被拨动后旋转是因为力能改变物体的运动状态D.陀螺对指尖的压力和指尖对陀螺的支持力是一对平衡力2.汽车最基本的安全装置是头枕和安全带,如图所示,以下说法正确的是A.有了头枕,能减小因突然减速对司机造成的伤害B.有了头枕,能减小因撞上前车对司机造成的伤害C.系上安全带,能减小因后车撞击对司机造成的伤害D.系上安全带,能减小因紧急刹车对司机造成的伤害3.在探究浮力问题时,某同学做了如图所示实验.测量时弹簧测力计的示数分别是F1、F2、F3和F1.其中符合阿基米德原理叙述的等量关系的是()A.Fl>F3>F1>F2B.F1﹣F3=F1﹣F2C.F1+F2=F3+F1D.F1﹣F2=F3﹣F14.PM2.5是指大气中直径小于等于2.5μm的颗粒物,是造成雾霾的罪魁祸首。把它和其他粒子按照由大到小的排序排列,下列排列中正确的是A.分子、原子核、电子、PM2.5B.分子、原子核、PM2.5、电子C.分子、PM2.5、原子核、电子D.PM2.5、分子、原子核、电子5.在图所示的四种情境中,人对物体施加的力对物体做功的是A.举着杠铃原地不动B.垃圾车在水平地面运动C.抱着书不动D.推车没有推动6.如图甲所示,弹簧测力计下挂有一个圆柱体,把它从盛水的烧杯中缓慢提升,直到全部露出水面,该过程中弹簧测力计读数F随圆柱体上升高度h的关系如图乙所示,下列说法正确的是(g取10N/kg)()A.圆柱体的高是5cmB.圆柱体受到的重力是6NC.圆柱体受到的最大浮力是4ND.圆柱体的密度是1.5g/cm37.如图甲所示,将木块放在水平桌面上,用水平力向右缓慢地推木块,使其一小部分露出桌面如图乙。在推动木块的过程中,木块对桌面的压力F和压强p的变化情况是()A.F不变,p减小B.F减小,p不变C.F不变,p增大D.F增大,p不变8.甲和乙两同学都穿着溜冰鞋站在溜冰场上相对而立.甲用力推了一下乙,结果两人都向相反方向滑出了较远的距离.这一事实可以验证下列知识中的()①物体间力的作用是相互的②力是改变物体运动状态的原因③一切物体都有惯性④甲对乙的作用力和乙对甲的作用力是一对平衡力.A.①②③B.②③④C.①②④D.①③④二、多选题9.关于物体的惯性,下列说法错误的是A.足球射入球门时才具有惯性B.玩具小赛车能很快停下来,说明赛车没有惯性C.跳远运动员起跳前要助跑,是为了获得惯性D.系安全带可以防止惯性带来的危害10.一辆汽车在平直的公路上匀速行驶,下列与其相关的各对力中,说法正确的是()A.汽车受到的牵引力和汽车受到的阻力是一对平衡力B.汽车受到的牵引力和汽车受到的重力是一对平衡力C.汽车受到的重力和汽车对路面的压力是一对相互作用力D.汽车对路面的压力和路面对汽车的支持力是一对相互作用力三、填空题11.下列简单机械中,定滑轮、扳手、筷子、属于省力杠杆的是_____________;一台起重机将重3600N的货物提高5m的过程中,货物的重力势能________(填“增加”、“减少”或“不变”),如果总功为30000J,则起重机的机械效率为_______.12.用钝的刀无法把土豆切开,但把刀口磨薄了,相同的力就能把土豆切开,为什么呢?说出这种做法的依据:______13.如图甲所示。底面积为200cm2重10N的足够高的薄壁圆柱形容器放在水平地面上,在容器底部固定一轻质弹簧,弹簧上端连有一边长为0.1m的正方体物块A,当容器中水的深度为20cm时,物块A有的体积露出水面,弹簧恰好处于原长状态,则此时物块A受到的浮力______N;往容器缓慢加水至物块A恰好浸没时停...

1、当您付费下载文档后,您只拥有了使用权限,并不意味着购买了版权,文档只能用于自身使用,不得用于其他商业用途(如 [转卖]进行直接盈利或[编辑后售卖]进行间接盈利)。
2、本站所有内容均由合作方或网友上传,本站不对文档的完整性、权威性及其观点立场正确性做任何保证或承诺!文档内容仅供研究参考,付费前请自行鉴别。
3、如文档内容存在违规,或者侵犯商业秘密、侵犯著作权等,请点击“违规举报”。

碎片内容

浙江省台州市玉环市2024年八年级物理第二学期期末预测试题含解析.doc

您可能关注的文档

确认删除?