电脑桌面
添加内谋知识网--内谋文库,文书,范文下载到电脑桌面
安装后可以在桌面快捷访问

浙江省绍兴柯桥区七校联考2023-2024学年八年级物理第二学期期末统考试题含解析.doc

浙江省绍兴柯桥区七校联考2023-2024学年八年级物理第二学期期末统考试题含解析.doc_第1页
1/12
浙江省绍兴柯桥区七校联考2023-2024学年八年级物理第二学期期末统考试题含解析.doc_第2页
2/12
浙江省绍兴柯桥区七校联考2023-2024学年八年级物理第二学期期末统考试题含解析.doc_第3页
3/12
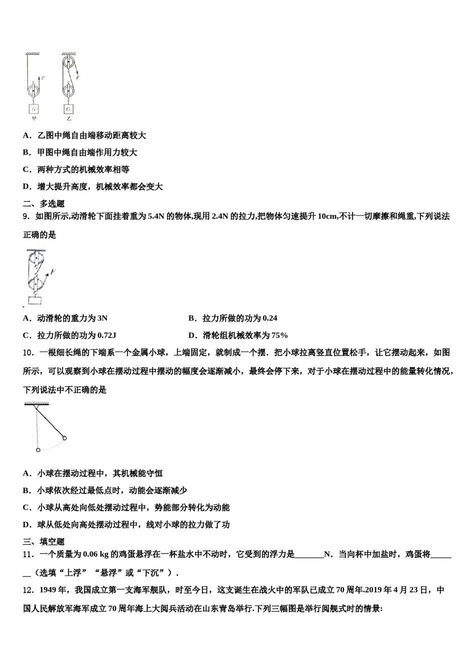
浙江省绍兴柯桥区七校联考2023-2024学年八年级物理第二学期期末统考试题考生须知:1.全卷分选择题和非选择题两部分,全部在答题纸上作答。选择题必须用2B铅笔填涂;非选择题的答案必须用黑色字迹的钢笔或答字笔写在“答题纸”相应位置上。2.请用黑色字迹的钢笔或答字笔在“答题纸”上先填写姓名和准考证号。3.保持卡面清洁,不要折叠,不要弄破、弄皱,在草稿纸、试题卷上答题无效。一、单选题1.如图所示的四种工具在正常使用的过程中,属于费力杠杆的是()A.核桃夹子B.筷子C.撬棒D.羊角锤2.小华是一名普通的中学生,下列估测的数据中最符合实际的是A.小华受到的重力大小约为50NB.小华能举起10N重的物体C.小华游泳时受到水的浮力约为500ND.小华站立时对地面的压强约为10³Pa3.用弹簧测力计两次水平拉同一木块,使它在同一水平木板上做匀速直线运动,图乙是它运动的路程随时间变化的图像,下列说法正确的是()A.图甲中木块受到的拉力为3.2NB.木块第一次和第二次速度之比为1:2C.木块两次受到滑动摩擦力之比为1:1D.相同时间内拉力两次对木块做功之比为1:14.如图所示,用一根细线拴一块橡皮甩起来,使橡皮绕手在水平面上做匀速圆周运动,则橡皮在做匀速圆周运动过程中()A.橡皮受平衡力作用B.橡皮能保持匀速圆周运动是因为它具有惯性C.橡皮运动状态没有发生改变D.橡皮的机械能保持不变5.如图所示,水平桌面上放着底面积相等的甲、乙两容器,分别装有同种液体且深度相同,两容器底部所受液体的压力、压强分别用F甲、F乙、p甲、p乙表示,则A.F甲=F乙,p甲=p乙B.F甲=F乙,p甲>p乙C.F甲>F乙,p甲=p乙D.F甲=F乙,p甲>p乙6.如图,将一个装有半瓶饮料的玻璃瓶先正放、后倒放在水平桌面上(注意图中箭头的方向),如果饮料先后对瓶底或瓶盖产生的压强为p,瓶对桌面产生的压强为p′,则倒放后()A.p增大,p′减小B.p减小,p′减小C.p减小,p′不变D.p增大,p′增大7.如图所示,正在向左匀速运动的小车上立着一木块,如果小车碰到前方的物体突然停下来,木块将会A.静止不动B.加速运动C.向左倒D.向右倒8.利用质量相等的滑轮,组装成如图所示的两种方式,将同一重物提升相等高度。若绳重和摩擦不计,下列分析中正确是()A.乙图中绳自由端移动距离较大B.甲图中绳自由端作用力较大C.两种方式的机械效率相等D.增大提升高度,机械效率都会变大二、多选题9.如图所示,动滑轮下面挂着重为5.4N的物体,现用2.4N的拉力,把物体匀速提升10cm,不计一切摩擦和绳重,下列说法正确的是A.动滑轮的重力为3NB.拉力所做的功为0.24C.拉力所做的功为0.72JD.滑轮组机械效率为75%10.一根细长绳的下端系一个金属小球,上端固定,就制成一个摆.把小球拉离竖直位置松手,让它摆动起来,如图所示,可以观察到小球在摆动过程中摆动的幅度会逐渐减小,最终会停下来,对于小球在摆动过程中的能量转化情况,下列说法中不正确的是A.小球在摆动过程中,其机械能守恒B.小球依次经过最低点时,动能会逐渐减少C.小球从高处向低处摆动过程中,势能部分转化为动能D.球从低处向高处摆动过程中,线对小球的拉力做了功三、填空题11.一个质量为0.06kg的鸡蛋悬浮在一杯盐水中不动时,它受到的浮力是_______N.当向杯中加盐时,鸡蛋将_______(选填“上浮”“悬浮”或“下沉”).12.1949年,我国成立第一支海军舰队,时至今日,这支诞生在战火中的军队已成立70周年.2019年4月23日,中国人民解放军海军成立70周年海上大阅兵活动在山东青岛举行.下列三幅图是举行阅舰式时的情景:(1)如图a所示,海上舰艇护航编队在距离较近时,一般采用后“前后”队列,而不采用“并排”队列,这样的列队形式是防止因流速越大、__________带来的危害,造成碰撞翻船事故.(2)图b是我国自主设计研发的032型潜艇,为单轴、双壳体、水滴线型是现役中国乃至全球最大常规动力潜艇,最大潜深200m,此处海水产生的压强约为2×106Pa,以此数据计算:海水对“蛟龙号”每100cm2外表面产生的压力为__________N;“蛟龙号”在海里上升是通过改变_________(选填“浮力/重力”)而实现的.(3)图c是国产歼-15舰载机在“辽宁号”航...

1、当您付费下载文档后,您只拥有了使用权限,并不意味着购买了版权,文档只能用于自身使用,不得用于其他商业用途(如 [转卖]进行直接盈利或[编辑后售卖]进行间接盈利)。
2、本站所有内容均由合作方或网友上传,本站不对文档的完整性、权威性及其观点立场正确性做任何保证或承诺!文档内容仅供研究参考,付费前请自行鉴别。
3、如文档内容存在违规,或者侵犯商业秘密、侵犯著作权等,请点击“违规举报”。

碎片内容

浙江省绍兴柯桥区七校联考2023-2024学年八年级物理第二学期期末统考试题含解析.doc

您可能关注的文档

确认删除?